Instruments de défense commerciale: le système de protection des entreprises de l'UE contre les importations faisant l'objet d'un dumping ou subventionnées fonctionne bien
À propos du rapport
La politique de défense commerciale de l'UE fournit
une protection aux entreprises européennes confrontées à
des pratiques déloyales dans les échanges commerciaux internationaux. En réaction à celles-ci, la Commission européenne peut imposer des droits antidumping et antisubventions afin de rétablir une concurrence loyale. Nous avons examiné si la Commission était parvenue à mettre en œuvre cette politique avec succès. Notre conclusion est que le système des instruments de défense commerciale fonctionne bien. La Commission a bien suivi les procédures prévues lors des enquêtes et a justifié ses décisions de manière satisfaisante. Toutefois, elle pourrait mieux faire connaître les instruments de défense commerciale, mieux documenter certains contrôles et améliorer sa surveillance des mesures et de l'efficacité générale de la politique menée.
Rapport spécial de la Cour des comptes européenne présenté en vertu de l'article 287, paragraphe 4, deuxième alinéa, du TFUE.
Synthèse
IEn tant que membre de l'Organisation mondiale du commerce (OMC) et par fidélité à ses propres valeurs, l'Union européenne est attachée au libre-échange. Toutefois, si les secteurs d'activité européens souffrent de pratiques commerciales déloyales (telles que le dumping ou l'octroi de subventions) appliquées par des pays tiers, l'UE doit leur offrir une protection efficace. Ces pratiques se traduisent par la vente dans l'UE de produits étrangers à des prix artificiellement bas, ce qui a pour résultat d'exposer les secteurs concernés à une concurrence déloyale.
IIL'Union européenne utilise des instruments de défense commerciale (IDC) pour contrer les pratiques commerciales déloyales. La Commission européenne est chargée d'enquêter afin de vérifier l'éventuelle existence de subventions ou de pratiques de dumping, d'évaluer, le cas échéant, le préjudice correspondant pour l'industrie européenne, ainsi que d'estimer les conséquences potentielles de ces mesures pour l'économie de l'UE dans son ensemble. Si tous les critères juridiques sont remplis, elle institue des droits (ou d'autres mesures) au travers de règlements d'exécution. La Commission soutient également les secteurs d'activité européens lors des enquêtes antidumping ou antisubventions lancées par des pays tiers.
IIINous avons examiné si la Commission avait réussi à appliquer une politique de défense commerciale. Nous avons vérifié en particulier si elle avait bien suivi les procédures et effectué des analyses solides pour justifier ses décisions. Lors de nos travaux, nous avons également voulu savoir si elle avait procédé à une surveillance minutieuse des mesures mises en place et si elle avait rendu compte de manière circonstanciée de ses activités dans ce domaine. Notre analyse a couvert en outre l'engagement de la Commission à l'égard du forum de l'Organisation mondiale du commerce et sa participation aux enquêtes des pays tiers. C'est la première fois que la Cour des comptes européenne s'intéresse aux instruments de défense commerciale, domaine qui ne cesse de gagner en importance dans un contexte de tensions politiques croissantes sur la scène du commerce international.
IVL'audit a concerné les activités de la Commission au cours de la période 2016‑2019. Les éléments probants proviennent d'un examen documentaire (dont celui d'un échantillon de 10 enquêtes) ainsi que d'entretiens avec des agents concernés de la Commission, mais aussi avec des représentants des autorités nationales et des parties prenantes.
VNotre conclusion générale est que la Commission a appliqué avec succès une politique de défense commerciale. Elle a bien suivi les procédures lors de ses enquêtes et veillé au respect du principe d'égalité de traitement des parties concernées. Cependant, l'évaluation du caractère confidentiel des pièces soumises n'était pas systématiquement documentée. Certes, les enquêtes entraînent une importante charge de travail pour les parties, mais les obligations légales le justifient. Toutefois, la Commission ne s'est guère efforcée de faire connaître davantage les instruments de défense commerciale, étant donné que pour l'instant, quelques secteurs d'activité seulement y recourent.
VISi nous avons constaté que la Commission justifiait bien ses décisions au cours des enquêtes de défense commerciale, les conseils qu'elle a prodigués aux secteurs d'activité concernés avant le dépôt officiel de plaintes étaient informels. Les analyses de la Commission sous-tendant ses décisions étaient solides et complètes. Nous avons toutefois relevé qu'elle pouvait encore améliorer ses évaluations des aspects importants concernant la concurrence dans le cadre du critère relatif à l'intérêt de l'Union.
VIIMême si les règlements d'exécution définissaient clairement les produits concernés, les autorités douanières nationales ont continué à rencontrer des difficultés pour les appliquer, ce qui constitue un frein majeur à une perception efficace des droits des IDC. La Commission a étroitement surveillé les mesures prises, mais elle a principalement centré ses travaux sur les contrôles prévus par la loi. Toutefois, les outils de surveillance pour lesquels la Commission dispose d'un pouvoir discrétionnaire accru ont été utilisés avec parcimonie et n'ont pas été classés par ordre de priorité en fonction de critères clairs.
VIIISi la Commission a fait bon usage de certains outils de suivi (par exemple en alertant les autorités douanières), elle n'a que peu exercé son pouvoir de lancer des enquêtes de sa propre initiative. Ses rapports sur les IDC étaient exacts, mais portaient davantage sur les activités que sur l'efficacité des mesures.
IXLes contraintes en matière de ressources n'ont pas empêché la Commission de relever les défis croissants de la politique de défense commerciale. Toutefois, bien qu'elle ait usé de ses prérogatives pour défendre l'industrie européenne au sein du forum de l'Organisation mondiale du commerce et lors des enquêtes menées par des pays tiers, elle pourrait mieux établir l'ordre de priorité de ses actions. Elle s'est préparée aux conséquences du Brexit au niveau opérationnel. Elle a également tenu compte, dans une certaine mesure, des ambitions sociales et environnementales de l'UE.
XAfin que ses actions de défense commerciales gagnent à la fois en efficience et en efficacité, nous recommandons à la Commission européenne:
- de documenter ses évaluations du caractère confidentiel des documents transmis par les parties;
- de sensibiliser davantage les secteurs d'activité européens aux instruments de défense commerciale;
- d'améliorer ses orientations sur les aspects relatifs à la concurrence;
- de mieux cibler les activités de surveillance et d'améliorer l'étendue des rapports;
- de définir ses conditions pour l'ouverture des enquêtes décidées de sa propre initiative;
- d'utiliser des critères clairs pour établir les priorités de la réponse de l'UE aux mesures prises par des pays tiers.
Introduction
Les instruments de défense commerciale
01Le commerce international est l'un des principaux facteurs de croissance pour l'économie européenne, l'UE étant le numéro un mondial des échanges commerciaux. Outre qu'il crée de l'emploi, le commerce international favorise la concurrence et l'innovation tout en permettant de proposer au consommateur un large éventail de biens à des prix inférieurs. Bien que le commerce international ait enregistré une croissance dynamique au cours des dernières décennies, de nombreux problèmes liés aux échanges sont apparus ou se sont aggravés (voir figure 1).
Figure 1
Problèmes dans le commerce mondial
Source: Cour des comptes européenne.
En tant que membre de l'Organisation mondiale du commerce (OMC), l'UE est résolument en faveur d'un système commercial ouvert et fondé sur des règles. Néanmoins, lorsque des pays tiers adoptent des pratiques commerciales déloyales, comme l'octroi de subventions ou le dumping, et enfreignent ainsi les règles de l'OMC, l'UE protège ses secteurs d'activité en recourant à des dispositifs baptisés «instruments de défense commerciale» (IDC).
03Les mesures sont appliquées sous la forme de droits, régis par des conditions juridiques strictes définies par l'OMC et l'UE elle-même (voir encadré 1 et annexe I). La politique commerciale est une compétence exclusive de l'UE, ce qui signifie que la Commission européenne est chargée de mener les enquêtes et d'instituer les droits au nom des États membres.
Encadré 1
Définitions des distorsions des échanges dans le cadre des IDC
Dumping – Une entreprise établie dans un pays tiers vend des biens dans l'UE à des prix inférieurs à ceux pratiqués sur son marché intérieur ou, si ces derniers ne peuvent servir de référence, inférieurs aux coûts de production majorés d'un bénéfice raisonnable.
Subvention – Un organisme d'État ou public d'un pays tiers fournit une assistance financière à un ou plusieurs secteurs d'activité spécifiques avec une incidence potentielle sur les prix des exportations à destination de l'UE.
L'UE est un des membres de l'OMC qui recourt fréquemment aux IDC, lesquels représentent 6,5 % de l'ensemble des mesures1. Au cours de la période 2014‑2018, la Commission a lancé en moyenne 13 enquêtes antidumping ou antisubventions par an. Fin 2018, 133 mesures antidumping ou antisubventions étaient en vigueur, la plupart concernant des produits en provenance de Chine (voir figure 2).
Figure 2
Mesures antidumping et antisubventions de l'UE en vigueur fin 2018 (par pays)
Source: Cour des comptes européenne, sur la base des données de la Commission européenne.
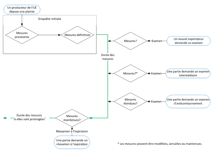
En règle générale, le processus IDC (voir annexe II) est amorcé après une plainte déposée par un secteur d'activité ou une entreprise de l'UE (le «plaignant»). Lors de l'enquête qui s'ensuit, la Commission rassemble des données auprès des différentes parties concernées (il s'agit le plus souvent de producteurs européens, d'exportateurs de pays tiers, d'utilisateurs, de distributeurs et de consommateurs) et les vérifie sur place. À cet égard, les agents de la Commission s'emploient à déterminer si les critères essentiels conduisant à l'institution de droits sont remplis:
- l'existence d'un dumping ou de subventions;
- l'existence d'un préjudice matériel (une perte économique) pour l'industrie de l'UE, ou le risque d'en subir un;
- un rapport de cause à effet entre le dumping/la subvention et le préjudice;
- l'intérêt de l'UE: les mesures ne peuvent être imposées si le désavantage économique pour les autres parties de l'UE concernées est clairement plus important que la nécessité de neutraliser les effets préjudiciables du dumping ou de la subvention (voir annexe I).
L'enquête prend fin soit lorsque la Commission adopte un règlement d'exécution qui précise le type et le niveau des mesures décidées (voir encadré 2), soit lorsqu'elle décide d'y mettre un terme sans prendre de mesures. Pour protéger les intérêts de l'industrie de l'UE avant la mise en place des mesures définitives, la Commission peut imposer des mesures provisoires.
Encadré 2
Types de mesures susceptibles d'être imposées à la suite des enquêtes de défense commerciale
Droit ad valorem – un pourcentage du prix des biens (par exemple 20 % du prix à l'importation).
Droit spécifique – un montant fixe par unité de marchandises (par exemple 15 euros par tonne).
Droit variable/prix minimal à l'importation – la différence entre un prix minimal à l'importation défini et le prix à l'exportation de l'exportateur étranger.
Engagement de prix – l'exportateur étranger s'engage de son plein gré à vendre ses biens à un prix minimal à l'importation, qui n'est pas rendu public, ou à un prix supérieur.
Une fois les mesures définitives en place, la Commission surveille leur application et, dans certaines circonstances, peut décider de les réexaminer. Cette décision peut être prise à la demande d'une des parties ou sur l'initiative de la Commission elle-même et prendre la forme:
- d'un réexamen à la suite d'une nouvelle grille de prix d'un exportateur;
- d'un réexamen intermédiaire, s'il est supposé que la mesure n'est plus nécessaire ou est insuffisante;
- d'un réexamen d'anticontournement, lorsque les exportateurs risquent de contourner la mesure qui les vise, par exemple en faisant transiter leurs marchandises par un autre pays;
- d'un réexamen au titre de l'expiration de la mesure (celle-ci est généralement instituée pour cinq ans);
- d'une réouverture de l'enquête lorsque les exportateurs diminuent leurs prix à l'exportation pour compenser certains, voire tous les droits.
Le cadre institutionnel
08Le commerce relevant exclusivement de la compétence de l'UE, la Commission européenne est l'acteur principal des enquêtes de défense commerciale (voir figure 3), par l'intermédiaire de son service responsable, à savoir la direction générale du commerce (DG TRADE). Lors des enquêtes, la DG TRADE coopère avec d'autres services de la Commission et les consulte de manière formelle aux étapes clés de la procédure (consultations interservices). Sur la base de propositions de la DG TRADE, le collège des commissaires décide de lancer ou non des enquêtes et adopte les règlements de la Commission qui imposent des mesures provisoires ou définitives2.
09Les États membres participent à la prise de décision au travers du comité des instruments de défense commerciale dans le cadre de la procédure de comitologie. La Commission est tenue de consulter ou d'informer ce comité à propos de plusieurs décisions spécifiques au cours du processus. Selon l'étape concernée de la procédure, l'avis du comité sera consultatif ou, pour l'institution de droits définitifs, contraignant. La Commission ne peut adopter sa proposition de mesures de défense commerciale si elle est rejetée à une majorité qualifiée de 55 %. Dans ce cas, mais également dans celui d'une majorité simple contre une proposition de la Commission, le texte est soumis à un comité d'appel. Tout avis négatif de ce comité requiert une majorité qualifiée.
Figure 3
Le cadre institutionnel de l'UE
Source: Cour des comptes européenne.
Pendant et après une enquête, les parties peuvent prendre contact avec le conseiller-auditeur de la Commission désigné pour les procédures commerciales, le Médiateur européen, la Cour de justice de l'Union européenne et l'OMC en cas de plaintes ou de problèmes.
Le cadre juridique
11Vu que la défense commerciale constitue un enjeu planétaire, elle est réglementée au niveau mondial. En d'autres termes, ce sont des accords de l'OMC qui définissent le cadre juridique et institutionnel régissant les IDC, y compris les conditions détaillées dans lesquelles ils peuvent être appliqués et les règles à suivre au cours des enquêtes. La législation de l'UE doit refléter pleinement les règles de l'OMC, mais dans certains cas, elle peut établir des exigences supplémentaires (par exemple le critère relatif à l'intérêt de l'Union) avant l'adoption de mesures. Les principaux textes législatifs de l'UE relatifs aux IDC sont le règlement antidumping de base3 et le règlement antisubventions de base4 de 2016, avec leurs importantes modifications de 20175 et de 20186 (ci-après les «règlements de base»).
12Le «changement de méthodologie» intervenu en 2017 concernait le calcul des marges de dumping et visait à tenir compte des «interventions étatiques importantes», qui créent des distorsions sur le marché du pays exportateur.
13Le «paquet modernisation» de 2018 couvrait plusieurs thèmes. Il a permis de réduire la durée des enquêtes antidumping, de faire en sorte que les parties à une enquête reçoivent plus tôt que ne le permettaient les anciennes règles les informations relatives aux mesures, et de préciser quand les niveaux des droits pouvaient être supérieurs en raison de distorsions portant sur les matières premières dans le pays exportateur. Ce paquet a également permis d'introduire des normes sociales et environnementales dans des aspects spécifiques des enquêtes.
Étendue et approche de l'audit
14Vu l'importance croissante des IDC pour l'industrie européenne dans un climat caractérisé par une mondialisation toujours plus marquée du commerce, nous avons décidé d'auditer pour la première fois ce domaine d'action. Lors de notre audit, nous avons examiné si la Commission européenne était parvenue à mettre en œuvre la politique de défense commerciale de l'UE afin de contribuer à en améliorer l'efficacité et l'efficience. Nous nous sommes penchés non seulement sur les mesures de défense commerciale imposées par l'UE sur des produits importés de pays tiers, mais aussi sur la manière dont la Commission a réagi aux politiques de défense commerciale des autres pays. Nous avons voulu déterminer en particulier si la Commission avait:
- respecté les procédures et les délais prévus lors des enquêtes de défense commerciale;
- effectué des analyses appropriées lors des enquêtes de défense commerciale et justifié suffisamment ses conclusions;
- surveillé de manière adéquate les mesures de défense commerciale et établi des rapports sur les réalisations obtenues dans le cadre de la politique de défense commerciale;
- réagi de manière dynamique aux défis du commerce mondial.
Bien que nous ayons centré notre attention sur les aspects relevant de la compétence de la DG TRADE, nous avons également examiné la coopération de celle-ci avec d'autres services de la Commission, comme la direction générale de la fiscalité et de l'union douanière (DG TAXUD) et la direction générale du budget (DG BUDG), ainsi qu'avec les États membres. L'audit a concerné les activités de la Commission au cours de la période 2016‑2019.
16Il n'a pas porté sur l'efficacité des travaux des autorités douanières nationales, qui sont uniquement responsables de la perception des droits imposés à la suite des enquêtes de défense commerciale. Nous n'avons pas non plus couvert les travaux réalisés par les autres services de la Commission en matière de surveillance du processus de perception ou dans le cadre des enquêtes sur les cas de fraude. Ce type d'activités n'est pas propre aux droits de défense commerciale, et les procédures de perception et de surveillance sont les mêmes que pour d'autres types de droits. Nous avons analysé ces questions dans d'autres rapports récents7.
17Nos travaux ont consisté pour l'essentiel en un examen documentaire et en des entretiens avec des agents de la DG TRADE et des autres services de la Commission concernés. Pour notre évaluation des enquêtes de défense commerciale, nous nous sommes appuyés sur un échantillon de dix affaires clôturées dans lesquelles la Commission avait imposé des mesures définitives. Nous avons sélectionné ces cas de manière à refléter la diversité des travaux de la DG TRADE pour ce qui est des secteurs, des pays concernés et des types d'enquêtes (antidumping ou antisubventions, nouvelles enquêtes ou réexamens). Nous avons également rassemblé des éléments probants lors de réunions destinées à la collecte d'informations, organisées avec les autorités nationales, des experts et des parties prenantes (associations professionnelles et entreprises représentant toutes les parties concernées par les enquêtes).
Observations
La Commission adopte la bonne approche pour imposer des mesures de défense commerciale, mais ses efforts pour les promouvoir sont limités
18Les enquêtes de défense commerciale suivent un processus hautement formalisé, fondé sur des cadres juridiques détaillés de l'UE et de l'OMC. Étant donné que les mesures de défense commerciale ont une incidence économique majeure sur les producteurs de l'UE et des autres pays et qu'elles touchent également les importateurs et les utilisateurs de l'UE au niveau de la chaîne d'approvisionnement8, elles incitent les parties concernées à procéder à un contrôle minutieux des enquêtes de la Commission. Celle-ci doit impérativement respecter les exigences légales afin de garantir que les mesures puissent être défendues en cas de recours devant les tribunaux. Elle doit toutefois aussi tenir compte de la charge de travail que les enquêtes entraînent pour les parties concernées, de manière à ce que les entreprises victimes de pratiques commerciales déloyales ne soient pas découragées à l'idée de déposer une plainte.
19Pour une défense commerciale efficace, les secteurs d'activité de l'UE doivent avoir connaissance des instruments à leur disposition et pouvoir s'appuyer sur des orientations qui leur permettent d'introduire des plaintes d'une qualité suffisante pour que la Commission les prenne en considération.
20Nous avons donc cherché à déterminer si:
- la Commission avait respecté les procédures et les délais;
- le conseiller-auditeur avait garanti les droits des parties concernées;
- la Commission avait garanti l'égalité de traitement et l'accès des différentes parties à l'information;
- la Commission avait traité la question de la charge administrative de manière appropriée et assuré une promotion suffisante.
La Commission suit bien les procédures pour ses enquêtes de défense commerciale
21Le contrôle minutieux, par les parties concernées, des enquêtes de la Commission s'exerce à deux niveaux. Tout d'abord, les parties ne restent pas inactives pendant les enquêtes: elles peuvent, à tout moment, adresser des commentaires écrits à la DG TRADE et lui demander une audition, ou encore solliciter l'intervention du conseiller-auditeur et du Médiateur européen. Ensuite, une fois les enquêtes clôturées, les parties peuvent engager une procédure devant la Cour de justice de l'Union européenne ou l'OMC (voir figure 4).
Figure 4
Résolution des problèmes soulevés par les enquêtes de défense commerciale
Source: Cour des comptes européenne.
Afin de garantir le respect des règles, la DG TRADE utilise un système de planification, qui comporte toutes les étapes de la procédure ainsi que les délais et qui, le cas échéant, permet d'adresser des rappels aux gestionnaires de dossiers. Cet outil n'est toutefois pas utilisé de manière systématique pour gérer et suivre l'évolution des dossiers. La DG TRADE fait confiance à ses agents pour ce qui est des contrôles (y compris en ce qui concerne les délais), mais nous avons pu constater que le risque de non-conformité était faible.
23En outre, elle leur fournit un vaste éventail de documents d'orientation et d'outils, qui sont disponibles en plusieurs endroits. En raison des modifications apportées à la réglementation en 2017 et en 2018 (voir points 12 et 13), mais aussi de la nécessité pour le personnel d'accéder aux orientations relatives aux règles et procédures antérieures (par exemple pour exécuter des arrêts auxquels d'anciennes règles s'appliquent), les anciens documents d'orientation sont conservés parallèlement aux versions actualisées. Nous avons constaté que certaines mises à jour avaient été effectuées plusieurs années après la modification de la réglementation (la DG TRADE a actualisé un certain nombre de documents en 2019). Bien que cette situation ne facilite pas l'utilisation des lignes directrices par les agents, nous n'avons pas relevé d'incidence particulière. Dans les cas que nous avons étudiés, la Commission a bien respecté les procédures et les délais.
Le conseiller-auditeur veille au respect des droits procéduraux des parties
24Un conseiller-auditeur indépendant fournit des garanties supplémentaires quant aux droits procéduraux des parties. Lorsqu'une partie intéressée prend contact avec lui, il organise le plus souvent une audition avec elle et la DG TRADE.
25Le conseiller-auditeur est nommé par le président de la Commission et, pour des raisons administratives, est rattaché au commissaire en charge du commerce. Sur le plan administratif, les deux autres membres du personnel sélectionnés par le conseiller-auditeur dépendent de la DG TRADE, mais ne sont pas rattachés spécifiquement à la direction qui s'occupe des IDC. Nos travaux d'audit ont confirmé que ce rattachement n'influençait nullement l'indépendance fonctionnelle du conseiller-auditeur. Ce dernier décide des auditions et rédige ses notes sur les différents cas en toute indépendance, sans examen ni approbation par la DG TRADE ou le commissaire au commerce.
26Nos travaux ont montré que, dans quatre des dix cas de notre échantillon, les parties ont obtenu sans la moindre difficulté l'intervention du conseiller-auditeur. Nous avons constaté que ce dernier analysait de manière appropriée les problèmes exposés par les parties et qu'il justifiait ses conclusions avec la même rigueur, garantissant ainsi la défense de leurs droits lors des enquêtes de défense commerciale.
Bien que toutes les parties bénéficient de l'égalité de traitement, les évaluations de la confidentialité ne sont pas suffisamment documentées
27Toutes les parties à une enquête jouissent des mêmes droits procéduraux, et la DG TRADE leur garantit l'égalité de traitement. Lorsqu'une partie soumet des informations à la DG TRADE, il lui est demandé de marquer celles qu'elle considère comme confidentielles. Les informations confidentielles ne devraient pas être accessibles aux autres parties à l'enquête (par exemple pour des raisons de concurrence). Cela étant, toute partie doit fournir, à leur intention, une version non confidentielle d'une qualité suffisante (dans laquelle les informations sensibles auront été synthétisées, supprimées, etc.).
28Nos travaux ont confirmé que la DG TRADE accorde aux parties le même accès aux informations non confidentielles et les mêmes droits d'être entendues. Notre audit n'a révélé aucun problème d'inégalité de traitement, pas plus que les plaintes déposées auprès du conseiller-auditeur, du Médiateur ou de la Cour de justice de l'Union européenne.
29À cet égard, le fait que la DG TRADE partage des documents avec les parties intéressées par l'intermédiaire de la plateforme électronique TRON constitue une bonne pratique. Avec cette solution, les parties ont un accès direct aux dossiers non confidentiels et reçoivent des notifications automatiques dès que de nouveaux documents sont disponibles. Un autre exemple de bonne pratique de la part de la DG TRADE réside dans la transmission automatique, plutôt que sur demande, des informations sous-tendant ses décisions.
30L'obligation de confidentialité implique que, dans bien des cas, les informations communiquées aux parties ne peuvent avoir le niveau de détail des données des autres parties et ne leur permettent donc pas de vérifier chaque étape des calculs relatifs au dumping, à la subvention octroyée ou au préjudice subi. Ainsi, un plaignant serait généralement en mesure de vérifier le calcul d'un préjudice (étant donné qu'il se fonde sur ses propres données sectorielles) mais pas tous les détails du calcul d'un acte de dumping (qui s'appuie sur les données de l'exportateur).
31La décision d'accorder ou non la confidentialité revient à la DG TRADE. Selon les lignes directrices internes9, elle ne devrait l'octroyer que si les parties ont de «bonnes raisons» d'en faire la demande pour les informations qu'elles communiquent. Parallèlement, elle devrait déterminer si la version non confidentielle est d'une qualité suffisante. Cette évaluation permet à la DG TRADE de trouver l'équilibre entre les devoirs de confidentialité et de transparence.
32Bien que la DG TRADE nous ait informés que des évaluations de la confidentialité avaient bien lieu, nous avons constaté qu'elles n'étaient pas systématiquement documentées (nous avons trouvé un seul exemple d'évaluation approfondie dans notre échantillon). Par conséquent, nous n'avons pas été mesure de confirmer cette affirmation ni le caractère approfondi de ces contrôles. De plus, la DG TRADE laisse le soin aux parties de réclamer si la version non confidentielle n'est pas suffisante. Même si, à la suite de leur réclamation, celles-ci peuvent finalement accéder à d'autres informations, cette manière de procéder peut entraîner des retards (voir encadré 3).
Encadré 3
Exemples de retards dans le suivi des synthèses non confidentielles
Cas A: une partie intéressée s'est plainte de la qualité de deux jeux de documents non confidentiels. Pour le premier, il s'est écoulé huit semaines et pour le second, trois semaines et demie entre le moment où le dossier initial est devenu disponible et l'introduction de la réclamation. Dans les deux jours, la DG TRADE a demandé des dossiers plus aboutis (nouvelles versions) à la partie qui communiquait les informations, laquelle a obtempéré dans les 11 jours.
Cas B: une partie intéressée s'est plainte de la qualité d'un dossier non confidentiel. Elle a introduit sa réclamation peu de temps après la mise à sa disposition du dossier initial. Elle l'a réintroduite trois fois au cours d'une période de plus de trois mois avant de voir la DG TRADE réagir. Une fois invitée à produire un dossier non confidentiel plus détaillé, la partie fournissant les informations a obtempéré le lendemain.
Les obligations légales justifient la lourdeur de la charge administrative, mais la Commission ne déploie guère d'efforts pour promouvoir les IDC
33L'utilisation des IDC est surtout le fait de quelques grands secteurs d'activité: 50 % des mesures en place fin 2018 concernaient les métaux et les produits métalliques, et 16 %, les produits chimiques (voir figure 5). Les produits en question sont généralement industriels (plutôt que de consommation), les bicyclettes constituant une exception notable. La facilitation et la promotion sont dès lors essentielles pour que l'ensemble de l'économie européenne puisse bénéficier des IDC.
Figure 5
Mesures antidumping et antisubventions de l'UE en vigueur fin 2018 (par groupe de produits)
Source: Cour des comptes européenne, sur la base de données de la Commission européenne. Le tableau tient compte des mesures ainsi que toutes les décisions d'extension des mesures initiales.
Il est demandé aux plaignants de fournir tous les éléments probants nécessaires au moment de l'introduction de la plainte, y compris les prix à l'exportation au départ du pays concerné. De ce fait, les plaintes peuvent comporter plus de 100 annexes. Vu l'ampleur des informations exigées et la nécessité pour la plupart des parties de recourir aux services d'avocats, le dépôt d'une plainte peut coûter très cher. Alors que les entreprises et les associations – en particulier lorsqu'elles ne sont pas familiarisées avec l'utilisation des IDC ou opèrent dans des secteurs fragmentés – éprouvent des difficultés à rassembler certaines des informations demandées, nos travaux d'audit ont confirmé que la DG TRADE en avait besoin.
35Malgré ce constat et bien que conscients des obligations légales concernant les plaintes en matière de défense commerciale, nous observons que la DG TRADE n'a pas encore étudié la possibilité de réduire la charge administrative pour les parties, ne fût-ce que de manière marginale. À titre d'exemple, la Commission n'a pas effectué de comparaison détaillée entre le niveau d'exigence de l'UE en matière d'informations à fournir et celui en vigueur dans d'autres pays.
36Pour aider les entreprises et les associations sectorielles qui souhaitent introduire une plainte, la DG TRADE a publié plusieurs documents d'information sur son site internet, notamment des modèles de questionnaire (indiquant les informations que les parties doivent communiquer à la DG TRADE) et un guide des plaintes. Les orientations disponibles sont globalement solides et claires. Alors que les petites et moyennes entreprises (PME) recourent plutôt de manière sporadique aux IDC, la DG TRADE a fait un effort particulier pour les aider, par exemple en leur fournissant des orientations générales supplémentaires et en les soutenant dans leurs différentes plaintes. Cependant, le soutien apporté aux PME est de portée très limitée et ne correspond pas aux ambitions affichées par la Commission lors de la modernisation des règlements de base en 2018 (voir tableau 1).
Tableau 1
Ambitions et actions réellement mises en œuvre afin de faciliter les procédures pour les PME
| Ambitions10 | Actions | |
| Page internet spéciale à l'intention des PME | Oui | Une page internet a été créée11. |
| Accès plus aisé aux instruments | Oui | La DG TRADE assiste davantage les PME lors des phases préliminaire et d'enquête. Existence de questionnaires spécifiques pour les PME. |
| Procédures rationalisées | s.o. | Les procédures sont davantage rationalisées du fait des délais plus courts et des prolongations plus uniformes des délais. Il n'existe pas d'impact positif particulier pour les PME qui s'applique à l'ensemble des entreprises. |
| Un nouveau service d'assistance pour les IDC | s.o. | Un tel service existait déjà. |
| Des informations dans toutes les langues officielles de l'UE | En partie | Les principaux documents, dont le guide pour les PME et le guide pour le dépôt des plaintes, sont proposés dans toutes les langues officielles de l'UE. D'autres documents accessibles sur la page internet n'existent qu'en anglais. |
| Contacts avec les associations professionnelles dans les États membres | Dans une mesure limitée | Deux États membres seulement ont reçu la visite d'agents de la DG TRADE. |
Source: Cour des comptes européenne.
Bien que la DG TRADE facilite les procédures pour les parties concernées, elle œuvre très peu pour mieux faire connaître les IDC et en accroître l'utilisation dans les secteurs d'activité de l'UE. Des secteurs comme la sidérurgie et l'industrie chimique connaissent bien les IDC (voir point 33), mais pour d'autres, ces instruments sont nettement moins familiers. En d'autres termes, il est possible que des secteurs confrontés à des pratiques commerciales déloyales ne demandent pas à bénéficier de mesures de protection. Il existe bien des forums où entreprises et associations sectorielles peuvent rencontrer la DG TRADE (notamment pour obtenir des informations sur les possibilités de financement offertes par l'UE); cependant, la Commission ne s'en sert pas pour mieux faire connaître les IDC. Le site internet de la direction générale du marché intérieur, de l'industrie, de l'entrepreneuriat et des PME (DG GROW) consacré aux activités internationales en faveur de l'entrepreneuriat et des PME, ainsi que le site internet du réseau Entreprise Europe en sont des exemples12.
Les mesures sont dûment justifiées, mais certains aspects du critère relatif à l'intérêt de l'Union pourraient être améliorés
38Le processus décisionnel actuel en matière d'IDC (voir point 09) implique que la Commission joue un rôle déterminant dans l'institution des droits. Entre 2014 et 2018, deux cas seulement ont été soumis à l'examen du comité d'appel. Dans aucun d'entre eux, ce dernier n'a atteint la majorité qualifiée requise pour un avis négatif, si bien que c'est la proposition de la Commission qui a prévalu.
39Compte tenu de l'impact économique évoqué plus haut et des pouvoirs de la Commission (notamment son évaluation du critère relatif à l'intérêt de l'Union – voir point 05), cette dernière devrait tout particulièrement veiller à ce que ses conclusions formulées au terme des procédures IDC soient justifiées. Il s'agit là d'une exigence du cadre juridique. Plus précisément, les parties prenantes devraient être en mesure de vérifier ses décisions. Nous nous sommes dès lors appuyés sur notre échantillon pour déterminer si la Commission avait:
- dûment justifié ses décisions et ses calculs;
- procédé à des analyses rigoureuses avant de prendre sa décision.
La Commission a dûment justifié les conclusions des enquêtes proprement dites
40Nous avons vérifié les justifications de la Commission, à la fois pour les décisions d'imposer une mesure de défense commerciale et pour celles de lancer une enquête après réception d'une plainte. Notre évaluation s'entend sans préjudice de tout arrêt que rendrait la Cour de justice de l'Union européenne ou de tout jugement d'un autre organe judiciaire.
41Nous avons constaté que les conclusions des décisions d'exécution de notre échantillon étaient dûment justifiées. Elles répondaient aux commentaires des parties et faisaient référence à des décisions importantes prises lors d'affaires antérieures et à la jurisprudence. Par ailleurs, les règlements détaillent les analyses et la méthodologie des calculs. Si, pour des raisons de confidentialité, il est parfois impossible de présenter un calcul avec un degré de détail tel qu'il permettrait à une partie extérieure de le vérifier (voir point 30), la logique de la Commission a toujours été claire. Dans notre échantillon, nous avons relevé quelques très bons exemples de justification, mais aussi certains manquements (voir encadré 4). Ce constat ne remet toutefois pas en cause notre impression générale, à savoir que les justifications de la Commission étaient appropriées.
Encadré 4
Exemples de justifications utilisées pour des décisions
Bonne pratique: une enquête concernait plus d'un pays exportateur et s'est effectuée en parallèle avec une autre enquête ciblant le même produit d'un autre pays. Dans chacune de ces deux enquêtes, la DG TRADE a soigneusement pesé ses arguments et fourni une analyse rigoureuse pour justifier que les pratiques commerciales de chaque pays visé causaient un préjudice au secteur d'activité de l'UE concerné. Grâce à ces justifications bien corroborées, la Commission a pu imposer des mesures au terme de chacune des deux enquêtes.
Possibilité d'amélioration: lors de l'évaluation du préjudice pour le secteur d'activité de l'UE concerné, la DG TRADE a utilisé la marge bénéficiaire sectorielle réalisée sur le bénéfice réel d'une seule année de la période prise en considération pour le calcul du préjudice. Le niveau était supérieur à celui avancé dans la plainte et même nettement supérieur à celui retenu dans une affaire similaire antérieure. En plus de faire référence au bénéfice de l'année précédente, la Commission aurait pu justifier son choix de manière plus détaillée.
Pour tous les cas de notre échantillon, nous avons constaté que la Commission avait fourni des justifications appropriées de sa décision de lancer une enquête. Les plaintes remplissaient elles aussi tous les critères énoncés dans les règlements de base.
43Les règlements de base exigent de la Commission qu'elle «examine l'exactitude et l'adéquation des éléments de preuve fournis dans la plainte afin de déterminer s'il existe des éléments de preuve suffisants pour justifier l'ouverture d'une enquête»13. Dans les cas que nous avons analysés, nous avons relevé que la DG TRADE avait bel et bien examiné ces aspects et documenté ses constatations dans des notes internes. Celles-ci n'expliquent toutefois pas comment les éléments de preuve ont été évalués pour chaque cas ni ne précisent, par exemple, si les informations du plaignant ont été contrôlées au moyen d'une comparaison avec d'autres informations (par exemple celles contenues dans les bases de données de la Commission).
44Au cours de la période 2016‑2018, la Commission n'a rejeté qu'une seule plainte officielle. Dans le même temps, quatre plaignants ont retiré leurs plaintes avant que la Commission n'ait dû prendre de décision définitive. Le nombre peu élevé de retraits et de rejets s'explique par l'assistance poussée, quoiqu'informelle, et par le processus d'analyse qui implique des consultations avant le dépôt officiel d'une plainte. Ce processus permet aux parties d'établir un dossier plus solide, qui rend plus probable le lancement d'une enquête par la DG TRADE. Toutefois, les conseils dispensés par celle-ci peuvent décourager une partie de déposer officiellement une plainte.
45Cette solution présente à la fois des avantages et des inconvénients (voir figure 6). Bien que les conseils informels se fondent sur les critères énoncés dans la réglementation (pour ce qui est du dumping, de la subvention, du préjudice et du lien de causalité) et sur les notes explicatives internes, le processus n'est pas transparent et il n'existe aucun enregistrement des conseils fournis aux parties par la DG TRADE, ni de lignes directrices spécifiques en la matière. Cela étant, il permet, tant à la DG TRADE qu'aux plaignants, de gagner considérablement en efficience.
Figure 6
Avantages et inconvénients d'un processus préliminaire informel
Source: Cour des comptes européenne.
Les analyses sous-tendant les mesures de défense commerciale sont rigoureuses, mais pourraient être améliorées pour certains aspects du critère relatif à l'intérêt de l'Union
46Notre examen des cas composant notre échantillon a montré que les calculs et les analyses de la Commission sous-tendant les mesures prises sont valables. Dans certains cas, la Commission est allée un cran plus loin dans ses analyses afin de garantir que les calculs soient vraiment le reflet des réalités du marché (voir encadré 5). Les analyses respectent la méthodologie détaillée établie par la DG TRADE et nous n'avons décelé aucun exemple de conclusion en contradiction avec la jurisprudence de l'UE ou de l'OMC. La Commission a pris des dispositions organisationnelles pour garantir que ses pratiques tiennent pleinement compte de la jurisprudence internationale et de celle de l'UE et qu'elles soient appliquées de manière cohérente dans tous les cas.
Encadré 5
Exemple d'analyse appropriée effectuée par la DG TRADE
Le produit sur lequel portait l'enquête était importé dans l'UE de deux manières: 1) des entreprises de l'UE en relation avec le producteur exportateur lui ont acheté le produit en vue de le revendre ou de le transformer et 2) des entreprises de l'UE sans lien avec le producteur ont acheté le produit. Le produit transformé n'entrait pas dans la définition du produit.
La DG TRADE est arrivée à la conclusion que les importations du produit destinées directement aux entreprises sans lien étaient trop peu importantes pour permettre de calculer la marge de dumping. Les ventes aux entreprises en relation ont donc été incluses, mais le coût a été recalculé sur la base du prix du produit transformé. Il s'agit là d'une bonne pratique, étant donné que la DG TRADE a passé en revue différentes méthodes et examiné avec le plus grand soin comment faire pour refléter au mieux les réalités commerciales selon le cas.
Bien que les enquêtes soient réalisées dans le respect des obligations légales et de la méthodologie de la Commission, il est possible de faire mieux en ce qui concerne la prise en considération de certains aspects liés à la concurrence dans le critère relatif à l'intérêt de l'Union. Cela est particulièrement important, vu les répercussions économiques potentielles de toute mesure.
48Tandis que le critère relatif à l'intérêt de l'Union permet d'évaluer l'impact potentiel des mesures de défense commerciale sur les importateurs, les utilisateurs et les consommateurs de l'UE, la DG TRADE devrait vérifier, entre autres, si d'éventuelles mesures sont susceptibles d'avoir des conséquences disproportionnées. Elles pourraient accroître les risques en matière de concurrence et donner lieu, par exemple à des interruptions des chaînes d'approvisionnement. Ce cas de figure pourrait notamment se présenter lorsque le produit faisant l'objet des mesures compte deux types d'utilisateurs:
- des utilisateurs intégrés verticalement dans un groupe fabriquant le produit visé par les mesures;
- des utilisateurs non intégrés, indépendants, qui n'ont pas accès au composant principal de production (le produit visé par les mesures) au niveau de leur groupe et qui sont donc tributaires de fournitures apportées par l'industrie de production.
Les utilisateurs indépendants pourraient se retrouver dans une situation où ils rencontrent des difficultés pour s'approvisionner ou bien où ils doivent trouver de nouveaux fournisseurs dans d'autres pays tiers.
49En ce qui concerne les aspects relatifs à la concurrence, nous avons constaté que la DG TRADE fondait ses analyses sur les informations fournies par les parties. Dans plusieurs cas que nous avons examinés, nous avons relevé que certains des arguments avancés par les parties (la crainte de problèmes d'approvisionnement, par exemple) avaient été rejetés sans justification précise. La Commission a centré son analyse sur la situation au moment de l'enquête et sur le passé. Bien que mentionnées dans la majorité des cas que nous avons examinés, les analyses prospectives des aspects du critère relatif à l'intérêt de l'Union ne rendaient jamais compte de manière détaillée i) de l'impact des mesures sur les importations ciblées ni ii) de l'incidence potentielle sur les chaînes d'approvisionnement, comme la disponibilité des importations en provenance d'autres pays tiers.
50Nous avons constaté que le critère relatif à l'intérêt de l'Union a toujours été vérifié et mentionné dans les décisions d'exécution. Depuis début 2012, aucune enquête n'a abouti à la non-imposition de mesures en raison de ce seul critère. Néanmoins, dans deux cas, il a eu une incidence sur la forme ou la durée des mesures.
La Commission n'exploite pas pleinement le potentiel des outils de surveillance et de suivi
51Toute mesure imposée n'est efficace que si les droits sont finalement perçus tant que durent les pratiques commerciales déloyales et que si les conditions particulières fixées (un prix minimal ou un quota sur les quantités par exemple) sont respectées. Sinon, les pratiques commerciales déloyales ne seront pas contrées et l'industrie de l'UE y restera exposée.
52Les autorités douanières nationales sont chargées de percevoir les droits. Pour que cette perception soit efficace, il est indispensable d'avoir une description précise du produit concerné par les mesures. D'autres services de la Commission participent également à la surveillance de la perception des droits (DG TAXUD et DG BUDG). Cependant, la DG TRADE dispose elle aussi d'un certain nombre d'outils pour contribuer à la mise en œuvre efficace des mesures.
53Nous avons dès lors examiné si la Commission avait:
- conçu les mesures de manière appropriée, en particulier pour ce qui est des descriptions des produits, afin de faciliter la perception des droits;
- utilisé efficacement ses outils de surveillance et de suivi;
- communiqué de manière appropriée sur ses activités dans le domaine des IDC, notamment sur leur impact.
La Commission s'est efforcée de relever les défis liés à la perception des droits de défense commerciale
54La perception des droits de défense commerciale peut poser des difficultés aux autorités douanières parce que le processus de collecte relève de deux cadres juridiques: l'un régit la politique commerciale (plus précisément les règlements de la Commission instituant des droits de douane sur des produits spécifiques); l'autre sous-tend la politique douanière [plus précisément le code des douanes de l'Union, y compris les codes de la nomenclature combinée (NC)].
55Les règlements de la Commission qui instituent les droits de défense commerciale comportent des descriptions détaillées des produits concernés. Ces textes aident les autorités douanières nationales, qui s'appuient le plus souvent sur les codes NC, à repérer dès le stade de l'importation les produits soumis au paiement de droits. La DG TRADE collabore avec la DG TAXUD pour veiller à ce que ces descriptions soient claires et sans équivoque pour les autorités douanières. Cela s'est avéré dans tous les cas que nous avons examinés, sauf un, où le titre du règlement d'exécution de la Commission ainsi que la description du produit ont semé la confusion dans les rangs des autorités douanières (voir encadré 6) et amené ces dernières à demander des éclaircissements à la Commission.
Encadré 6
Biodiesel
Le terme «biodiesel» tel qu'il figure dans le titre et dans la description du produit dans les règlements d'exécution antidumping/antisubventions diffère de la terminologie utilisée dans la législation douanière. Dans le premier cas, il désigne un éventail plus large de produits. À titre d'exemple, le code NC 271 019 de la législation douanière n'englobe pas un certain type de produits contenant du biodiesel, contrairement à la législation antidumping/antisubventions.
Les codes NC peuvent également couvrir une catégorie plus large de produits que les mesures de défense commerciale elles-mêmes. La Commission crée alors des codes spécifiques, plus longs, pour les produits soumis à des mesures de défense commerciale: les codes TARIC.
57En raison de l'impact des droits de défense commerciale sur leur chiffre d'affaires et leur bénéfice, les entreprises concernées sont tentées d'essayer de les éluder. Elles peuvent par exemple établir de fausses déclarations afin de faire croire que les biens sont originaires d'un autre pays, non concerné par les droits de défense commerciale. Si la Commission découvre et est en mesure de prouver une telle pratique, elle peut étendre les droits aux produits provenant de ce pays afin de garantir que l'industrie de l'UE soit dûment protégée. Elle utilise alors l'expression «en provenance de». Dans certains cas, les autorités douanières des États membres ont éprouvé des difficultés à mettre en œuvre la législation sur la base de cette expression, parce qu'il n'en existe pas de définition unique et que la législation douanière ne la couvre pas. Malgré plusieurs précisions apportées par la Commission, la situation n'est toujours pas claire pour toutes les autorités douanières.
La méthode de surveillance des mesures est rigoureuse, mais se limite essentiellement aux obligations légales, et l'ordre de priorité des actions n'est pas établi
58Pour garantir la mise en œuvre et l'efficacité des mesures de défense commerciale, la Commission dispose d'un éventail d'outils de surveillance et de suivi (voir figure 7). La Commission est tenue de par la loi de:
- surveiller les engagements. Il s'agit en l'occurrence de démarches volontaires entreprises par des sociétés qui exportent à destination de l'UE des produits soumis au paiement de droits, et acceptées par la Commission. Les engagements remplacent les droits antidumping et antisubventions par un prix minimal à l'importation: l'exportateur s'engage à vendre ses marchandises à un prix au moins égal au prix minimal convenu;
- suivre les clauses de surveillance spéciales si elles sont incluses dans les règlements imposant des mesures de défense commerciale pour certains produits spécifiques. Ces clauses visent à réduire autant que possible le risque de contournement dans les cas où les taux des droits à payer par les différents exportateurs varient considérablement.
L'étendue des autres activités de surveillance est laissée à la discrétion de la Commission.
Figure 7
Outils de surveillance et de suivi des mesures de défense commerciale
Source: Cour des comptes européenne.
La Commission consacre aux engagements la vaste majorité de ses ressources limitées en matière de surveillance (2,5 équivalents temps plein). Nous avons constaté que la Commission en contrôlait le respect de manière appropriée, à savoir i) sur papier (par des examens documentaires) et ii) physiquement (par des vérifications dans les installations des entreprises exportatrices), étant donné qu'il est difficile de détecter autrement le non-respect du prix minimal à l'importation.
60La Commission réalise ses contrôles documentaires principalement en examinant les rapports trimestriels fournis par les exportateurs. Ces documents étaient complets dans notre échantillon. Si l'engagement porte aussi sur un niveau annuel pour les importations de produits, la Commission examine, dans certains cas, d'autres éléments de preuve (par exemple des pièces transmises par les associations industrielles). Les visites de vérification ont été détaillées et l'analyse sous-jacente a été approfondie et bien documentée. Bien que la Commission s'efforce de visiter toutes les entreprises sous engagement au cours de la période où les mesures sont en vigueur, elle n'a pas réussi à le faire dans les deux cas les plus récents. La fréquence réelle des visites dépendait des ressources disponibles, et la Commission n'a pas appliqué de critère spécifique ni effectué d'analyse structurée des risques pour déterminer à quelles entreprises rendre visite.
61Dans le cadre de la surveillance qu'elle exerce, la Commission peut dénoncer un engagement. Elle l'a fait pour une vingtaine d'entreprises dans deux cas récents. Notre examen d'un échantillon de ces cas a révélé que les décisions prises étaient dûment justifiées. Le retrait d'un engagement n'a pas d'effet rétroactif. C'est pourquoi les ventes passées de marchandises en violation de l'engagement devraient théoriquement rester impunies. Face au nombre croissant de cas de non-conformité et vu la nécessité de les sanctionner efficacement, la Commission a commencé, en 2016, à appliquer le principe d'invalidation des factures correspondant à des ventes effectuées en violation d'un engagement. Les factures relatives à la période visée peuvent être invalidées même après l'expiration des mesures.
62Cela montre que la Commission a fait preuve de proactivité pour garantir l'efficacité de ces dernières. Cependant, il reste difficile pour les autorités douanières de percevoir rétrospectivement les droits résultant d'une invalidation, parce que les engagements ne donnent pas lieu à la constitution de garanties14 et que les dettes douanières peuvent être prescrites. Des 12 cas dans lesquels la Commission a appliqué cette «invalidation», quatre ont fait l'objet d'un recours devant la Cour de justice de l'Union européenne.
63En raison de la charge de travail très élevée qu'entraîne la surveillance des engagements, les travaux de la Commission relatifs à d'autres types de surveillance ont été limités ces dernières années (voir figure 8). Il n'y a pas eu, dans le cadre de ces activités, d'analyse systématique pour repérer les cas les plus risqués, alors que c'est particulièrement important lorsque les ressources sont limitées. En ce qui concerne les clauses de surveillance spéciales (voir point 58), la Commission a fixé des règles précises quant au moment de les appliquer ou de les intégrer dans un règlement. Ses lignes directrices internes insistaient sur le fait que les agents devaient appliquer strictement et systématiquement les conditions d'utilisation de la clause de surveillance spéciale. Nous observons que les activités de surveillance risquent de se voir réduites en raison de ressources humaines limitées, plutôt que parce que le risque de non-conformité est réellement faible.
Figure 8
Étendue des activités de surveillance
Source: Cour des comptes européenne.
En guise de suivi de ses activités de surveillance ou en réponse aux avertissements reçus des autorités douanières ou d'autres sources, la Commission émet des formulaires d'information sur les risques. Ceux-ci sont adressés aux autorités douanières pour les sensibiliser aux risques spécifiques (par exemple les ventes, par une entreprise bien précise, sous le prix minimal à l'importation, ou les transbordements). Les autorités douanières devraient intégrer ces informations dans leurs propres analyses de risques et se montrer plus attentives aux problèmes spécifiques lors des contrôles douaniers. Nous avons constaté que la Commission faisait bon usage de cet instrument et y recourait fréquemment.
65En application des règlements de base régissant les enquêtes antidumping et antisubventions, la Commission est habilitée à lancer ses propres enquêtes («enquêtes d'office»). En général, cela se produit lorsque les mesures sont jugées inefficaces (en raison d'un contournement, par exemple), ou si la Commission a connaissance de nouveaux éléments au cours de l'enquête initiale (de nouveaux régimes de subvention, par exemple), mais qu'elle est dans l'incapacité d'en tenir compte (parce qu'ils sont apparus après la période d'enquête, par exemple). Dans de tels cas, la Commission pourrait être mieux placée qu'un secteur d'activité pour obtenir des éléments de preuve, ou ce dernier pourrait refuser de déposer une plainte par peur de représailles.
66Les obligations légales régissant l'ouverture d'une enquête d'office sont les mêmes que pour les autres enquêtes lancées à la demande d'un secteur d'activité. Notre examen de trois dossiers d'enquête d'office a montré que les conditions générales des règlements de base étaient en l'occurrence respectées.
67La Commission n'a jamais lancé d'enquêtes d'office (antidumping ou antisubventions) pour des produits n'ayant pas précédemment fait l'objet de mesures, bien que les règlements de base l'y autorisent dans des circonstances particulières. En outre, la modernisation de 2018 a renforcé la possibilité de mener des enquêtes d'office lorsque les entreprises craignent des représailles. Nonobstant, la Commission n'a pas défini les circonstances particulières qui déclencheraient une intervention d'office.
68Étant donné que la Commission n'a pas mis en place de surveillance systématique du marché (voir figure 7) – même en théorie –, elle ne serait pas en mesure de repérer de manière proactive d'éventuelles pratiques commerciales déloyales dans de nouveaux secteurs. Dans la pratique, cela signifie que les enquêtes d'office sont limitées à des examens intermédiaires ou axés sur les contournements (voir point 07).
La communication de la Commission est centrée sur les activités plutôt que sur l'impact
69La Commission rend compte de différentes manières de sa performance dans l'application des instruments de défense commerciale. Elle publie notamment des informations sur les dossiers traités ainsi que des fiches sectorielles et statistiques sur son site internet, mais aussi dans le rapport annuel d'activité de la DG TRADE. Elle établit en outre le rapport annuel spécifique que les règlements de base lui imposent d'adresser au Parlement et au Conseil. Ces dernières années, la Commission a réussi à produire plus rapidement ce rapport annuel (elle a publié le rapport 2018 en mars 2019) et a couvert tous les éléments requis par les règlements de base.
70Le rapport annuel donne une vue d'ensemble fidèle des activités de la Commission dans le domaine des IDC et montre avec quel succès elle est parvenue à défendre ses mesures devant les tribunaux. Le rapport répond donc aux exigences posées par les règlements, mais il ne fournit que peu d'analyses qualitatives des causes profondes des tendances observées (par exemple en ce qui concerne le recours à des mesures de défense commerciale par des pays tiers ou encore l'accessibilité des instruments pour les PME). De même, il donne peu d'informations sur l'efficacité et l'impact des activités menées, notamment en matière de croissance et d'emploi.
71Comme n'importe quelle direction générale de la Commission, la DG TRADE a été invitée à aligner ses objectifs stratégiques pour la période 2016‑2020 sur les objectifs stratégiques généraux de la Commission. Dans son plan stratégique pour 2016‑2020, elle a conclu que la politique de défense commerciale dans son ensemble devrait contribuer à l'objectif global de la Commission consistant à stimuler la croissance et l'emploi.
72La DG TRADE ne brosse toutefois pas de tableau clair et exhaustif de l'impact des IDC sur la croissance et l'emploi, parce qu'elle n'a effectué que peu d'analyses dans ces domaines. Les évaluations des mesures spécifiques sont, dans un certain sens, «intégrées» dans les enquêtes au travers des processus de réexamen (intermédiaire notamment), qui peuvent être demandés à tout moment si les circonstances changent. Avant la modernisation des règles (voir point 13), la Commission a également procédé à une évaluation des répercussions potentielles sur l'emploi en fonction de l'option législative choisie. Mais il s'agissait là d'une action isolée. La Commission a également produit des estimations partielles de l'impact sur la création d'emplois dans des secteurs sélectionnés (la sidérurgie ou les vélos électriques, par exemple) et a intégré certaines conclusions dans ses rapports annuels (par exemple en 2018). Cependant, ces opérations partielles ou isolées ne peuvent remplacer complètement une évaluation régulière de l'impact économique global de la politique menée.
73Sur la base des informations publiquement disponibles et d'entretiens avec les parties prenantes, nous avons constaté que l'impact des IDC sur la situation économique des secteurs industriels de l'UE tout au long des chaînes d'approvisionnement était variable (voir figure 9):
- Il est clairement positif pour le secteur des vélos électriques. Sans les mesures, la production aurait probablement cessé en Europe. Par ailleurs, les mesures de défense commerciale sur les bicyclettes traditionnelles et les pièces détachées ont été essentielles pour permettre aux fabricants de vélos de l'UE d'investir dans la production de modèles électriques et de la développer15.
- Les IDC ont été d'un précieux soutien pour la sidérurgie. Pour un certain nombre de produits, ils ont permis de sauver une part non négligeable de l'industrie sidérurgique de l'UE et de réduire considérablement les importations des pays ciblés16. Toutefois, les importations en provenance d'autres pays tiers ont compensé la majeure partie de cette baisse. Nous avons également observé des effets négatifs dans certains segments de marché, où des problèmes d'approvisionnement se sont posés. En outre, les mesures de défense commerciale axées sur un produit sidérurgique précis ont donné lieu à une augmentation des exportations chinoises d'un autre produit sidérurgique.
- L'impact a été très limité sur l'industrie des panneaux solaires de l'UE. Malgré plusieurs années de mesures en faveur des panneaux et modules photovoltaïques, ce secteur est confronté à des faillites depuis quelques années et enregistre une importante contraction. Par contre, l'activité des installateurs de panneaux photovoltaïques dans l'UE présente une tendance très positive et tire parti des importations chinoises (elles ne font pas l'objet de mesures pour l'instant)17. Outre les IDC, les décisions politiques en matière d'environnement et de lutte contre le changement climatique ont un impact très substantiel sur l'ensemble du secteur de l'énergie solaire.
Figure 9
Impact des décisions de défense commerciale dans les secteurs sélectionnés
Source: Cour des comptes européenne.
Enfin, nous relevons qu'un examen analytique, par la DG TRADE, des données relatives au taux de perception des droits (en d'autres termes, l'impact financier) permettrait non seulement de mettre en évidence les insuffisances dans le processus, mais aussi de contribuer à améliorer les prises de décisions futures (en particulier la manière dont les mesures sont conçues). Cette possibilité n'est pas utilisée pour l'instant, étant donné que la DG TRADE n'analyse pas les données concernant:
- la mesure dans laquelle les droits sont perçus et l'ampleur des problèmes éventuellement rencontrés;
- les montants recouvrés à la suite de l'invalidation de factures (voir points 61 et 62).
La Commission joue un rôle actif dans le commerce mondial, mais ne classe pas systématiquement les activités par ordre de priorité
75Dans le domaine dynamique du commerce, la Commission doit être bien armée et faire preuve de flexibilité si elle veut pouvoir relever efficacement les défis mondiaux. Parmi ceux-ci, citons la crise qui secoue actuellement l'OMC (en particulier à propos de son organe d'appel), le Brexit, ainsi que l'importance croissante des normes en matière de travail et d'environnement pour favoriser le développement durable. En outre, non contente de donner suite aux plaintes déposées par les secteurs d'activité européens, la Commission peut également jouer un rôle dans la défense de ces secteurs lorsqu'ils sont la cible d'enquêtes de la part de pays tiers.
76Nous avons dès lors examiné si la DG TRADE:
- disposait de ressources humaines suffisantes;
- avait réagi de manière appropriée aux mesures prises par des pays tiers à l'encontre de secteurs d'activité de l'UE;
- avait bien relevé les défis globaux dans le domaine des IDC.
La charge de travail étant bien gérée, les problèmes de ressources humaines n'ont eu aucune incidence négative sur les enquêtes
77Ces dernières années, la Commission a été confrontée à un certain nombre de défis, nouveaux ou plus redoutables, dans le domaine des IDC. Ils concernaient notamment l'évolution technique générale (des produits plus complexes) et la modernisation du commerce (voir point 13). Dans le même temps, le nombre d'agents en charge des IDC a diminué de plus de 14 % en dix ans. Ces deux paramètres ont mis les ressources considérablement sous pression, ce que la DG TRADE indiquait dans ses dernières demandes de renforts en date. Compte tenu des priorités de la Commission, le renforcement de l'effectif de la direction de la DG TRADE directement responsable des IDC n'a été que marginal au cours de la période 2016‑2018 (un ou deux postes par an).
78Les problèmes de ressources ont été partiellement compensés par le bon système de gestion de la charge de travail de la DG TRADE et n'ont eu aucune incidence sur le respect du calendrier ou la qualité des enquêtes. Ils ont cependant obligé la DG TRADE à limiter certaines activités, comme la promotion et la surveillance (voir points 37 et 63), ce qui peut avoir une incidence non négligeable sur l'efficacité globale de la politique de défense commerciale. Nous constatons également que la Commission ne peut faire appel à du personnel supplémentaire, prêt à intervenir en cas d'augmentation soudaine du nombre de plaintes (par exemple si les pratiques commerciales changent dans un pays tiers de premier plan).
La Commission défend les intérêts des secteurs d'activité de l'UE, mais elle n'établit pas systématiquement l'ordre de priorité de ses actions
79Depuis quelques années, le commerce international est tout sauf stable. En conséquence, les pays ont recouru plus fréquemment aux IDC, y compris contre l'UE (voir figure 10). Les États-Unis sont le principal plaignant (avec 34 cas en 2018, contre 18 en 2015), mais la répartition géographique des dossiers de défense commerciale a récemment évolué, puisque davantage de pays ont recours aux IDC (c'est le cas de la Colombie, de Madagascar et de certains États du Golfe, par exemple).
Figure 10
Nombre de mesures de défense commerciale prises par les pays tiers à l'encontre de l'UE
Source: Commission européenne.
L'UE utilise un certain nombre d'instruments pour surveiller ces développements et y répondre. En règle générale, la Commission se déclare partie intéressée et est dès lors directement impliquée dans les enquêtes spécifiques lancées par les pays tiers. Elle peut également opter pour une réponse diplomatique et/ou décider de porter l'affaire devant un comité de l'OMC (voir figure 11).
Figure 11
Outils d'intervention de la Commission dans les enquêtes lancées par des pays tiers
Source: Cour des comptes européenne.
Nous avons constaté que la Commission utilisait activement les outils à sa disposition. Elle informe aussi dûment les partenaires de l'UE concernés du lancement des enquêtes et enregistre les différents cas dans une base de données publique afin que leur état d'avancement puisse être suivi. Un tableau statistique plus large des mesures prises par les pays tiers est ensuite brossé dans le rapport annuel sur les IDC, mais il n'explique pas les causes profondes des tendances observées (voir point 70).
82Lors de ses interventions, tant au cours des enquêtes menées par des pays tiers qu'au sein des comités de l'OMC, la Commission a fourni une analyse technique détaillée et soulevé des préoccupations sous plusieurs angles. Celles-ci couvraient à la fois des aspects formels (par exemple le droit à l'information et l'utilisation correcte des indices) et d'autres questions de fond (par exemple la nature des subventions présumées, le calcul du préjudice et le lien de causalité entre le préjudice et le dumping/les subventions). Dans plusieurs cas, les interventions de la Commission se sont traduites par des résultats plus favorables pour l'industrie de l'UE (voir tableau 2).
Tableau 2
L'impact de la participation de la Commission aux enquêtes des pays tiers: sélection de cas de 2018
| Produit | Pays des mesures | Type de mesures | Résultats | Impact économique |
| Pneumatiques | Turquie | Mesures de sauvegarde | Affaire clôturée sans paiement de droits | Valeur des exportations de l'UE – 450 millions d'euros |
| Fibre acrylique | Inde | Antidumping | Affaire clôturée sans paiement de droits | Valeur des exportations de l'UE – 7 millions d'euros |
| Papier non couché (Portugal) | États-Unis | Antidumping | Réduction de droits: 1,75 % (droits finals) au lieu de 37 % (décision finale) | Valeur des exportations de l'UE – 160 millions de dollars des États-Unis |
Source: Commission européenne.
Bien que les actions défensives de l'UE soient solides, leur intensité (par exemple le nombre d'interventions) et leur portée (par exemple les stades des interventions et les types d'arguments avancés) diffèrent largement selon le cas et les problèmes sous-jacents. Le type et l'ampleur d'une réaction (ou l'absence de réaction) se décident au cas par cas, et la Commission ne dispose d'aucune ligne directrice précisant de quelconques règles ou critères pour fixer les priorités. Ce serait pourtant utile, en particulier eu égard aux ressources limitées disponibles (quatre ou cinq équivalents temps plein seulement sont affectés aux travaux relatifs aux pays tiers) et au nombre croissant de cas. La Commission nous a informés que les critères déterminants (quoiqu'informels) à prendre en considération au moment de décider de l'étendue d'une intervention sont l'importance économique du cas et sa dimension systémique.
L'UE s'efforce bien de relever les défis de demain
84Outre son rôle habituel au sein des comités de l'OMC, où elle représente activement les États membres de l'UE, la Commission a récemment posé les jalons d'une amélioration du fonctionnement global du système de l'OMC. Cette amélioration était nécessaire dans le contexte de crise profonde minant le système fondé sur des règles de l'OMC. Celles-ci ne permettent pas de traiter efficacement bon nombre des grands problèmes actuels de la politique commerciale (l'attitude à adopter face au modèle économique chinois dirigé par l'État, par exemple). Pour y remédier, la Commission a publié, en 2018, un document de réflexion destiné à servir de base de discussion avec les autres institutions et les parties prenantes. Ce document contenait des propositions relatives au fonctionnement général de l'OMC, au règlement des litiges ainsi qu'à des procédures propres aux IDC (voir encadré 7).
Encadré 7
Questions relatives aux IDC dans le document de réflexion de la Commission relatif à la réforme de l'OMC
- Améliorer la transparence et la qualité des notifications (les membres sont de plus en plus réticents à respecter les obligations de notification, ce qui rend difficile l'examen des actions mutuelles et entrave la bonne application des règles).
- Mieux couvrir les activités des entreprises d'État (eu égard à leur influence sur les marchés) en clarifiant la mesure dans laquelle les règles actuelles de l'OMC s'appliquent à elles, de manière à garantir que ces entreprises ne puissent continuer à éluder les règles de l'OMC en matière de conventions de subvention.
- Couvrir plus efficacement les types de subventions qui faussent le plus les échanges commerciaux, en particulier celles qui créent une surcapacité dans plusieurs secteurs de l'économie.
Bien que les propositions de l'UE aient été adaptées à la réalité politique (par exemple en ne les rendant pas trop ambitieuses quant à une plus grande prise en considération des aspects environnementaux dans les enquêtes de défense commerciale), elles n'ont pas débouché, jusqu'ici, sur les changements souhaités:
- les considérations relatives au fonctionnement général de l'OMC ont amené l'UE et d'autres pays à formuler un certain nombre de propositions spécifiques lors du forum de l'OMC (par exemple en ce qui concerne l'organe d'appel);
- des propositions législatives ont été faites à propos de la qualité des notifications de défense commerciale, mais pas pour d'autres questions liées aux IDC (voir encadré 7). Cependant, elles restent à négocier au niveau politique au sein de l'OMC.
L'impact de l'activité de l'UE à cet égard est toutefois limité par le caractère très formel de la coopération internationale et par la grande diversité d'intérêts des États membres de l'OMC, ce qui signifie qu'il est extrêmement difficile de trouver des compromis.
87Le Brexit a également engendré de lourdes incertitudes pour le commerce international. La DG TRADE a dûment analysé les conséquences pratiques du retrait du Royaume-Uni de l'UE sur la politique de défense commerciale et a informé ses agents à plusieurs occasions au moyen de communications au personnel. Dans la pratique, la Commission réalise déjà séparément certains types d'analyse concernant le Royaume-Uni (par exemple à propos de l'importance du marché britannique pour le cas concerné, du volume et de la valeur des échanges commerciaux avec ce pays, et de l'existence de parties intéressées). Si elle agit de la sorte, c'est pour pouvoir poursuivre sans heurts son action de défense commerciale après la période de transition qui s'achèvera à la fin de 2020.
88L'engagement de l'UE en faveur de normes sociales et environnementales élevées implique qu'elles se retrouvent, si possible, dans chaque domaine d'action. La nouvelle méthode de calcul du dumping et la modernisation des IDC comportaient certains éléments de réponse concernant la défense commerciale. Cependant, la portée de telles considérations dans les enquêtes de défense commerciale est limitée par le cadre de l'OMC. Cette dernière considère le dumping comme un phénomène strictement économique et ne permet pas que ces normes se reflètent directement dans les calculs du dumping. En conséquence, la législation de l'UE ne prévoit la prise en considération d'aspects sociaux et environnementaux que dans des circonstances spécifiques (voir encadré 8).
Encadré 8
Les normes sociales et environnementales dans les enquêtes de défense commerciale
- Calcul de la valeur normale du produit importé: lorsque, à la suite d'une intervention de l'État, il apparaît que les prix ont été faussés, un autre pays dit «représentatif» doit être sélectionné pour établir la valeur normale d'un produit. Au regard du droit de l'UE, les distorsions importantes peuvent concerner les normes du travail, mais pas les normes environnementales. Toutefois, au moment de la sélection d'un pays représentatif, il conviendrait de tenir compte des aspects de protection sociale et environnementale.
- Le prix indicatif utilisé pour établir la marge de préjudice (soit le prix théorique dans l'hypothèse où il n'y aurait ni dumping ni subvention): les règles modernisées en matière de défense commerciale permettent aux coûts de production des entreprises de l'UE de refléter le coût d'application des normes sociales et environnementales.
- Engagements: la Commission peut tenir compte des normes sociales et environnementales lorsqu'elle accorde des engagements et rejeter ceux-ci si ces normes ne sont pas respectées.
Notre examen d'un cas pour lequel la nouvelle méthode de calcul du dumping a été appliquée (c'était le seul cas terminé au moment de notre audit) a montré que la Commission avait effectué une évaluation quantitative des normes sociales et environnementales pour sélectionner le pays représentatif utilisé pour calculer la valeur normale d'un produit. Plus précisément, la Commission a comparé la mesure dans laquelle deux pays avaient adhéré aux conventions relatives au travail et à l'environnement, puis elle a choisi celui qui en avait signé ou ratifié le plus grand nombre. Il s'agit là d'une approche plutôt formaliste, étant donné que la ratification d'une convention ne veut pas forcément dire qu'elle est appliquée ni ne saurait rendre compte du niveau réel de protection de l'environnement.
Conclusions et recommandations
90Notre conclusion générale est que la Commission a appliqué avec succès une politique de défense commerciale. Les enquêtes ont donné lieu en temps opportun à l'adoption de mesures visant à protéger un certain nombre de secteurs d'activité européens contre les pratiques commerciales déloyales de pays tiers, telles que le dumping et les subventions.
91En ce qui concerne les procédures requises par les règlements de base relatifs aux IDC, l'échantillon de cas que nous avons analysé a montré que la Commission les avait suivies correctement et en temps utile. Les contrôles internes réalisés par la DG TRADE ont garanti la conformité, malgré quelques faiblesses relevées dans les orientations internes destinées au personnel. Au cours de ses enquêtes, la Commission a veillé à ce que les parties jouissent des mêmes droits, et le conseiller-auditeur a fourni des assurances supplémentaires efficaces à cet égard (voir points 21 à 26).
92La Commission a récemment lancé une nouvelle application internet pour faciliter l'accès des différentes parties aux documents non confidentiels. Les parties qui soumettent des documents décident elles-mêmes de ce qu'elles considèrent comme confidentiel. La Commission ne justifie pas systématiquement ses vérifications du bien-fondé du caractère confidentiel. Par conséquent, nous n'avons pas été mesure de vérifier l'étendue de ces contrôles (voir points 27 à 32).
Recommandation n° 1 – Documenter l'évaluation de la confidentialitéAfin de limiter les possibilités de désaccord entre parties à propos de la confidentialité, la Commission devrait documenter suffisamment ses examens des dossiers confidentiels et non confidentiels qu'elles ont transmis.
Quand? Au plus tard en 2021.
93Les enquêtes de défense commerciale entraînent une charge administrative non négligeable pour les parties concernées; cependant, la Commission n'a pas exigé plus de documents qu'il n'en fallait réellement pour vérifier le respect des obligations légales (voir point 34).
94La Commission a fourni des orientations satisfaisantes aux parties, même si le soutien dont les PME ont bénéficié n'a répondu que dans une mesure limitée aux ambitions qu'elle avait formulées au moment de la modernisation des IDC. Alors que ceux-ci sont actuellement concentrés dans quelques secteurs d'activité, la Commission n'a guère déployé d'efforts pour sensibiliser les entreprises d'autres secteurs au fait que les IDC pouvaient se révéler un outil efficace pour protéger leurs intérêts sur les marchés mondiaux (voir point 33 et points 35 à 37).
Recommandation n° 2 – Sensibiliser aux instruments de défense commercialeLa Commission devrait chercher des canaux de communication supplémentaires afin de sensibiliser un maximum de parties prenantes à l'existence des IDC. Ces canaux pourraient, par exemple, prendre la forme d'événements réguliers organisés par la Commission à l'intention des parties prenantes et tenant compte en particulier des besoins spécifiques des PME.
Quand? Au plus tard en 2021.
95Compte tenu de l'impact des droits ainsi que du fait que les décisions peuvent faire l'objet d'un recours, la Commission doit prêter une attention particulière à la manière dont les mesures sont justifiées. L'examen de notre échantillon a montré que ses travaux répondaient à cette attente. Malgré cette évaluation positive, nous avons constaté que les contacts de la Commission avec de possibles futurs plaignants étaient généralement informels. Dans la pratique, les conseils informels de la Commission ont eu un effet sélectif, car de nombreux plaignants potentiels ont renoncé à porter plainte. Néanmoins, quels que soient les conseils fournis par la Commission, les plaignants restent libres de soumettre leur cas et d'en obtenir une évaluation formelle (voir points 40 à 45).
96Les conclusions de la Commission dans les enquêtes de défense commerciale ont été bien argumentées en ce sens qu'elles ont suivi la méthodologie de la DG TRADE et reflétaient les réalités du marché. Cependant, nous avons constaté que l'évaluation de l'impact potentiel des mesures sur la concurrence dans l'UE, dans le cadre du critère relatif à l'intérêt de l'Union, n'était pas toujours suffisamment détaillée. De même, les arguments avancés par les parties étaient parfois rejetés sans véritable justification (voir points 46 à 50).
Recommandation n° 3 – Améliorer les orientations sur les aspects relatifs à la concurrenceAfin que les questions de concurrence pertinentes soulevées dans le contexte du critère relatif à l'intérêt de l'Union soient bien analysées, la Commission devrait i) donner davantage d'orientations dans les questionnaires par lesquels elle cherche à obtenir des informations de la part des utilisateurs et des importateurs (entre autres sur les problèmes de concurrence) et ii) fournir à son personnel des orientations internes supplémentaires sur la manière d'analyser les préoccupations des parties en la matière et de documenter ce travail.
Quand? Au plus tard en 2021.
97La Commission est tenue de par la loi de surveiller les engagements et les clauses spéciales intégrées dans les mesures de défense commerciale. Bien que cette surveillance ait été efficace, les contraintes en matière de ressources ont eu pour effet que la Commission est rarement allée au-delà des prescriptions légales, à savoir la surveillance générale des mesures et ponctuelle du marché. De même, la Commission n'a pas documenté la manière dont elle a sélectionné les mesures de surveillance optionnelle, de sorte que nous n'avons pas pu déterminer si cette sélection s'était effectuée sur la base de critères clairs. Cela vaut aussi pour la sélection des entreprises retenues pour les visites sur place destinées à vérifier le respect des engagements en matière de prix (voir points 58 à 60 et point 63).
98Le rapport annuel sur les IDC brosse un tableau complet et précis des activités de la Commission dans ce domaine. Toutefois, jusqu'ici, il n'a pas donné de vue d'ensemble de l'efficacité globale des IDC. En outre, la DG TRADE n'analyse pas les données qu'elle reçoit des États membres à propos de la perception des droits (ou des recettes générées par les outils de suivi, comme l'invalidation de factures) (voir points 69 à 74).
Recommandation n° 4 – Améliorer la surveillanceAfin d'améliorer la manière dont les mesures de défense commerciale et leur efficacité sont surveillées, la Commission devrait:
- préciser les critères permettant d'identifier les mesures présentant le risque de contournement le plus élevé, ou d'autres problèmes mettant à mal l'efficacité. Elle devrait donc non seulement sélectionner des mesures de surveillance approfondie sur la base de ces critères, mais également documenter cette sélection. Selon la même logique, lorsque le respect des engagements ne peut être vérifié sur place pour toutes les entreprises concernées, la Commission devrait appliquer des critères clairs pour sélectionner celles à inspecter;
- procéder régulièrement à des évaluations (au moins tous les cinq ans) de l'efficacité globale des mesures de défense commerciale, y compris par secteur le cas échéant;
Quand? Au plus tard en 2021 pour 1) et au plus tard en 2023 pour 2).
99La Commission s'est montrée efficace dans l'utilisation des outils permettant d'effectuer le suivi des constatations résultant du processus de surveillance (par exemple les retraits d'engagements et les alertes adressées aux autorités douanières en cas de risques). Elle a toutefois fait peu usage de la possibilité de lancer des enquêtes d'office et n'a pas défini les circonstances particulières qui devraient déclencher son intervention à l'égard de produits n'ayant jamais été soumis à des mesures par le passé (voir points 61 et 62 et points 64 à 68).
Recommandation n° 5 – Tirer pleinement parti des procédures d'officeAfin de renforcer la protection de l'industrie de l'UE, la Commission devrait user sans réserve de ses prérogatives pour lancer des enquêtes d'office. À cette fin, elle devrait préciser les critères donnant lieu à une enquête d'office pour de nouveaux produits. Elle devrait agir rapidement lorsque les conditions sont remplies et spécifier, dans chaque cas, les circonstances précises qui ont déclenché l'enquête d'office.
Quand? Au plus tard en 2021.
100Bien que les activités de défense commerciale se soient renforcées au cours de la dernière décennie, la Commission leur a affecté moins de ressources humaines. Grâce à un bon système de gestion de la charge de travail, les contraintes en matière de ressources n'ont pas mis à mal les enquêtes, même si certaines autres activités, notamment la surveillance, en ont pâti (voir points 77 et 78).
101La Commission mène non seulement ses propres enquêtes de défense commerciale, mais elle réagit également de manière active aux mesures proposées par les pays tiers. À cet égard, elle s'engage directement dans un certain nombre d'enquêtes et défend les intérêts de l'industrie de l'UE au sein du forum de l'OMC. Cependant, elle ne classe pas ses actions par ordre de priorité sur la base de critères clairs. Dans le cadre du forum de l'OMC, la Commission s'est attaquée activement à plusieurs problèmes plus fondamentaux en lien avec la coopération commerciale internationale et avec le modus operandi de l'OMC elle-même (voir points 79 à 86).
102En ce qui concerne les autres défis actuels, la Commission s'est préparée aux conséquences du Brexit et a intégré des considérations sociales et environnementales dans les enquêtes de défense commerciale. Toutefois, en ce qui concerne ce dernier aspect, elle a principalement suivi une approche formaliste. Comme le cadre de l'OMC ne permet pas qu'il soit tenu compte d'aspects sociaux et environnementaux dans les calculs du dumping, la législation de l'UE exige de la Commission qu'elle les prenne en considération d'une autre manière (par exemple lors de la sélection du pays représentatif pour le calcul du prix normal d'un produit). Cependant, la Commission a limité ses vérifications à la ratification, par le pays concerné, des conventions internationales pertinentes (voir points 87 à 89).
Recommandation n° 6 – Établir les priorités de la réponse de l'UE aux mesures des pays tiersLa Commission devrait fixer plus efficacement les priorités de sa réponse aux mesures des pays tiers, tant lors des enquêtes que dans le cadre du forum de l'OMC. Elle devrait définir des critères spécifiques et évaluer les mesures sur cette base, de manière à clarifier les raisons et l'étendue de sa réponse.
Quand? Au plus tard en 2021.
Le présent rapport a été adopté par la Chambre IV, présidée par M. Alex Brenninkmeijer, Membre de la Cour des comptes, à Luxembourg en sa réunion du 30 juin 2020.
Par la Cour des comptes
Klaus-Heiner Lehne
Président
Annexes
Annexe I – Distorsions des échanges et instruments de défense commerciale correspondants
| Dumping | Subventions | Poussée des importations | |
| Quel IDC? | Mesures antidumping | Mesures antisubventions | Mesures de sauvegarde |
| Quelle est la nature de la distorsion? | Une entreprise établie dans un pays tiers vend des biens dans l'UE à des prix inférieurs à ceux pratiqués sur son marché intérieur ou, si ces derniers ne peuvent servir de référence, inférieurs aux coûts de production majorés d'un bénéfice raisonnable. | Un organisme d'État ou public d'un pays tiers fournit une assistance financière à un ou plusieurs secteurs d'activité spécifiques avec une incidence potentielle sur les prix des exportations à destination de l'UE. | Augmentation marquée et imprévue, en volume absolu ou relatif, des importations d'un produit spécifique vers l'UE. |
| Conditions d'application des mesures | 1) Il doit y avoir un dumping/une subvention. 2) Le secteur d'activité de l'UE fabriquant le produit doit subir un préjudice mportant du fait des prix bas des importations, ou il doit exister une menace de préjudice important. 3) Le dumping/la subvention est à l'origine de ce préjudice important. | L'augmentation du volume d'importations est brutale, est due à des évolutions inattendues et cause ou risque de causer un préjudice grave à l'industrie de l'UE. | |
| Forme des mesures | 1) Droit ad valorem – un pourcentage du prix. 2) Droit spécifique – un montant forfaitaire par unité. 3) Droit variable/prix minimal à l'importation – la différence entre un prix minimal défini et le prix de vente de l'exportateur. 4) Engagement de prix – l'exportateur s'engage à vendre à un prix minimal à l'importation ou à un prix supérieur. | Restrictions quantitatives sur les importations d'un produit provenant de tous les pays. 1) Quotas d'importation avec une limite des importations autorisées. 2) Contingents tarifaires, avec un droit à payer sur les importations dépassant la limite fixée. | |
| Condition supplémentaire dans la réglementation de l'UE | La mesure ne peut pas être contraire à l'intérêt de l'Union. Le bénéfice de la mesure prise en faveur du secteur d'activité de l'UE fabriquant le produit doit être supérieur au coût pour les autres parties de l'UE, comme les importateurs ou les utilisateurs du produit. | ||
Source: Cour des comptes européenne.
Annexe II – Les différentes étapes des IDC
Du dépôt de la plainte à la clôture des mesures – vue d'ensemble
Source: Cour des comptes européenne.
Vue détaillée de l'enquête initiale – Tâches de la Commission
Source: Commission européenne, après adaptation par la Cour des comptes européenne.
Sigles, acronymes et abréviations
DG BUDG: direction générale du budget
DG TAXUD: direction générale de la fiscalité et de l'union douanière
DG TRADE: direction générale du commerce
DG: direction générale
IDC: instrument(s) de défense commerciale
OLAF: Office européen de lutte antifraude
OMC: Organisation mondiale du commerce
PME: petites et moyennes entreprises
Glossaire
Code des douanes de l'Union: principal document de la législation douanière de l'UE.
Comitologie: qualifie une procédure par laquelle la Commission consulte de manière formelle un comité de représentants des États membres au sujet des mesures proposées.
Conseiller-auditeur lors des procédures commerciales: médiateur indépendant qui travaille à la Commission européenne et que les parties à des procédures commerciales peuvent consulter.
Consultation interservices: procédure formelle au cours de laquelle un service de la Commission demande le conseil ou l'avis d'autres services au sujet d'une proposition.
Critère relatif à l'intérêt de l'Union: évaluation réalisée au cours d'une enquête de défense commerciale afin de déterminer si une mesure de défense commerciale serait dans l'intérêt de l'UE.
D'office: se dit d'une enquête que la Commission lance de sa propre initiative sans avoir reçu de plainte formelle.
Dumping: une entreprise établie dans un pays tiers vend des biens dans l'UE à des prix inférieurs à ceux pratiqués sur son marché intérieur ou, si ces derniers ne peuvent servir de référence, inférieurs aux coûts de production majorés d'un bénéfice raisonnable (valeur «normale»).
Instrument de défense commerciale: mesure utilisée par un pays ou un bloc commercial, comme l'UE, afin de protéger ses producteurs contre les importations déloyales ou subventionnées ainsi que contre la hausse soudaine et massive du volume des importations.
Marge de dumping: différence entre le prix à l'importation d'une marchandise et sa valeur normale (voir Dumping).
Mesure antidumping: droit perçu sur des marchandises importées ou prix de vente minimal imposé à une entreprise, lorsque les biens destinés à la revente sont importés dans l'UE à un prix inférieur à leur valeur de marché.
Mesure antisubventions (ou mesure compensatoire): droit ou autre forme de pénalité imposée à une marchandise produite dans un pays tiers avec le soutien de subventions déloyales.
Nomenclature combinée: classification des marchandises dans le cadre du tarif douanier commun. Sert de base aux déclarations douanières et aux statistiques commerciales de l'UE.
Organe d'appel de l'OMC: organe indépendant composé de sept membres et chargé d'examiner les recours dans les litiges de l'OMC.
Organisation mondiale du commerce: organisation internationale en charge des règles de commerce entre les nations et agissant comme un forum pour la négociation des accords commerciaux et la résolution des litiges.
Partie intéressée: partie pouvant démontrer l'existence d'un lien objectif entre ses activités et un produit faisant l'objet d'une enquête de défense commerciale. Les parties sont généralement des producteurs de l'UE et leurs associations professionnelles, des syndicats, des importateurs et des exportateurs ainsi que leurs associations représentatives, des consommateurs avec leurs organisations de défense, ou encore les pouvoirs publics du pays exportateur.
Procédure commerciale: enquête lancée par la Commission afin de déterminer s'il convient d'appliquer ou non un instrument de défense commerciale. On parle aussi d'«enquête de défense commerciale».
Ressources propres: fonds utilisés pour financer le budget de l'UE, qui proviennent dans leur grande majorité des contributions des États membres.
Réponses de la Commission
Synthèse
Réponse commune de la Commission aux points I à IX.
La défense commerciale est un élément crucial de la politique commerciale de l’Union qui sous-tend son attachement à des échanges internationaux ouverts et basés sur des règles. Les instruments de défense commerciale de l’Union permettent de lutter contre les pratiques commerciales déloyales préjudiciables et contre la hausse brutale des importations; ils sont en outre basés sur des règles internationalement reconnues au sein de l’Organisation mondiale du commerce (OMC). Au cours des dernières années, l’Union, sur proposition de la Commission européenne, a renforcé et consolidé son système de défense commerciale au moyen de deux grandes modifications de la réglementation, en décembre 2017 et en juin 2018.
La Commission européenne, chargée de l’application des instruments de défense commerciale, respecte ce faisant des normes très élevées et s’acquitte efficacement de sa mission, comme l’a confirmé la Cour des comptes (ci-après «la Cour»). Même si la Cour a émis un certain nombre de recommandations, elle a confirmé que la Commission applique correctement la législation de l’Union et qu’elle respecte la jurisprudence de l’OMC et des tribunaux de l’Union en la matière, qu’elle prend des décisions adaptées concernant l’application des instruments de défense commerciale (IDC) selon une procédure structurée et transparente, sans faire peser une charge de travail injustifiée sur les parties prenantes à ce processus. Ces éléments sont primordiaux pour garantir que les mesures de défense commerciale imposées par l’Union s’attaquent correctement aux importations préjudiciables de manière équilibrée et énergique.
La crise de l’acier ainsi que les modifications de la réglementation mises en œuvre en 2017 et 2018 sont à l’origine de l’augmentation considérable de la visibilité des instruments de défense commerciale ces dernières années. Dans tous les secteurs, les opérateurs économiques ont dès lors pris conscience du rôle joué par les instruments dans la lutte contre les préjudices causés par les importations déloyales en particulier. La Commission garantit que tous les secteurs, qu’ils soient caractérisés par de grandes entreprises ou par des petites et moyennes entreprises (PME), ont accès aux instruments dès les premiers contacts et tout au long du processus, en mettant l’accent sur la protection des droits de toutes les parties intéressées, dans la plus grande transparence à toutes les étapes et lors de toutes les prises de décision. En s’appuyant sur des initiatives comme l’aide consacrée aux PME ainsi que sur l’accès en ligne à des documents non confidentiels, la Commission s’engage pleinement à renforcer les pratiques existantes.
La pleine conformité à la législation de défense commerciale applicable de l’Union et à ses obligations internationales constitue la pierre angulaire de la gestion des instruments de défense commerciale par la Commission. Les instruments de défense commerciale de l’Union nécessitent une évaluation de l’intérêt public, exigence supplémentaire qui ne compte pas parmi celles de l’OMC. L’évaluation, qui garantit une application équilibrée des instruments, permet à la Commission d’observer s’il est dans l’intérêt économique général de l’Union d’imposer des mesures. Dans ce contexte, la priorité est de mettre un terme à la concurrence déloyale résultant des importations qui font l’objet d’un dumping ou de subventions.
La Commission européenne est pleinement engagée en faveur d’un commerce ouvert et équitable qui doit se fonder sur des règles internationales efficaces, exécutoires et qui créent des conditions de concurrence équitables. Cet engagement se caractérise par l’application correcte et stricte de la législation de défense commerciale. Dans le même temps, la Commission met tout en œuvre pour garantir l’application correcte des instruments par nos partenaires commerciaux.
XLa Commission accepte l’ensemble des recommandations de la Cour, sauf la recommandation nº 5, que la Commission accepte partiellement étant donné qu’elle a l’intention de continuer à lancer des enquêtes d’office selon sa pratique actuelle.
Observations
32La Commission est pleinement déterminée à respecter le droit de défense de toutes les parties intéressées lors de ses enquêtes sur les IDC. TRON - une plateforme électronique qui sert de point de contact unique pour les communications électroniques entre les parties intéressées et la direction générale du commerce (DG TRADE) lors des procédures de défense commerciale - joue à cet égard un rôle crucial. Elle permet aux parties intéressées d’avoir accès aux documents non confidentiels, une avancée considérable par rapport au fonctionnement précédent, lorsque les parties devaient se rendre dans les locaux de la Commission pour les y consulter. En outre, les parties ont automatiquement accès à l’ensemble des constatations dans les affaires. Un document pertinent non confidentiel de toutes les propositions reçues constitue un autre élément important concernant la garantie du droit de défense dans les enquêtes de défense commerciale. La Commission examine les demandes de traitement confidentiel afin de veiller à ce que les droits des parties ne soient pas mis à mal par des demandes injustifiées de bénéficier d’un tel traitement. Sans accroître la charge qui pèse sur les parties intéressées, la Commission documentera ces examens, renforçant ainsi son engagement à fournir un accès complet aux informations sur lesquelles reposent ses constatations et ses décisions.
Réponse commune de la Commission aux points 35 à 37.
Toutes les branches d’activité de l’Union, dans tous les secteurs, indépendamment de la taille de l’entreprise, qui pâtissent des importations qui font l’objet d’un dumping ou de subventions, ont accès aux instruments de défense commerciale. La Commission prend régulièrement part, avec des associations d’entreprises comme Business Europe, des associations sectorielles spécifiques, ainsi qu’avec la société civile, à des sessions servant à expliquer le but, l’application et les évolutions des instruments de défense commerciale. Ces groupes comprennent des représentants de producteurs, d’importateurs, d’utilisateurs, etc. issus de nombreux secteurs et qui représentent des entreprises de tailles différentes. La Commission a déployé un effort particulier pour orienter les PME, notamment en créant un site web où sont partagées des informations telles qu’un guide spécifique à destination des PME publié dans toutes les langues officielles ainsi que des projets de questionnaires. La Commission gère également un service d’assistance aux PME qui offre une aide complète aux PME désireuses d’utiliser les IDC. Conformément à l’engagement pris par la Commission de protéger les industries de l’Union contre les pratiques commerciales déloyales, celle-ci est déterminée à continuer d’améliorer ses canaux de communication, dans la limite de ses ressources, afin que les parties prenantes comprennent mieux les instruments, en accordant une attention particulière aux PME.
Réponse commune de la Commission au point 41 et à l’encadré 4 «Exemples de justifications des décisions».
Pour déterminer la marge de préjudice dans les affaires antidumping, la Commission sélectionnera normalement un bénéfice cible. Un certain nombre d’éléments présideront à cette sélection, l’un d’entre eux sera la marge bénéficiaire qui devrait correspondre à celle que l’industrie aurait pu obtenir dans des conditions de concurrence normales, à savoir en l’absence d’importations qui font l’objet d’un dumping. Le résultat dépendra des circonstances particulières de l’affaire, notamment des éléments de preuve recueillis. Par conséquent, le bénéfice cible variera normalement d’une enquête à l’autre, même au sein du même secteur. Bien que les plaignants puissent suggérer une marge bénéficiaire, ce n’est pas contraignant. Les raisons motivant le choix de la marge bénéficiaire adaptée sont toujours expliquées dans les règlements d’exécution, comme dans le cas de l’exemple concret donné dans l’encadré 4. Conformément aux modifications de la réglementation adoptées en juin 2018, une marge bénéficiaire minimale de 6 % a été instaurée.
43L’exactitude des informations et des éléments de preuve fournis par les plaignants est, si possible, contrôlée et vérifiée en les comparant avec des sources telles que les bases de données statistiques de la Commission (notamment le COMEXT18 et les bases de données du système Surveillance19 concernant les volumes et les prix des importations), les informations sur les marchés et les entreprises accessibles au public, les constatations des précédentes enquêtes, etc. La totalité des détails de ces contrôles et analyses est systématiquement consignée dans les dossiers de la Commission.
Réponse commune de la Commission aux points 49 et 50.
Bien que l’Union se base sur les règles de l’Organisation mondiale du commerce concernant l’utilisation des instruments de défense commerciale, elle applique un certain nombre de règles supplémentaires, qui ne sont pas obligatoires au sein de l’OMC. Parmi ces règles figure un critère relatif à l’intérêt de l’Union qui permet à la Commission d’examiner si l’imposition de mesures ne va pas à l’encontre de l’intérêt de l’Union.
Afin de vérifier le critère d’intérêt de l’Union, la Commission invite toutes les parties intéressées européennes, y compris les producteurs de l’Union, les syndicats, les importateurs et leurs associations représentatives, les organisations représentatives des utilisateurs et des consommateurs, à fournir des informations sur l’incidence des mesures si elles venaient à être imposées. Les articles 21, paragraphe 1 et 31, paragraphe 1, des règlements de base antidumping20 et antisubventions21 (respectivement) prévoient qu’«une attention particulière est accordée à la nécessité d’éliminer les effets de distorsion des échanges d’un dumping [d’une subvention] préjudiciable et de restaurer une concurrence effective», lors de ces examens. Cette disposition fait référence à l’objectif de supprimer la concurrence déloyale résultant des importations qui font l’objet d’un dumping/de subventions.
L’objectif de «protéger le fonctionnement efficace des marchés contre les distorsions de la concurrence» relève de la compétence de la politique de concurrence de l’Union, laquelle prévoit l’application de règles spécifiques concernant une telle analyse.
Dans les enquêtes de défense commerciale, la Commission utilise principalement des informations communiquées sur une base volontaire par les parties intéressées et n’a pas le pouvoir d’obliger les parties à fournir des données afin d’effectuer une analyse de concurrence complète.
La Commission souhaite rappeler qu’il existe actuellement un canal de communication interne entre les départements compétents qui facilite l’échange d’informations sur les questions de concurrence qui pourraient survenir dans certaines enquêtes.
Réponse commune de la Commission au paragraphe 55 et à l’encadré 6 «Biodiesel».
La Commission estime que le cas mentionné par la Cour n’a pas semé la confusion dans les rangs des autorités douanières.
Étant donné que les descriptions des produits dans la législation de défense commerciale et la description du produit dans la nomenclature douanières servent deux objectifs différents, la description du produit dans la législation de défense commerciale ne peut pas être identique aux descriptions dans la nomenclature douanière et n’a pas besoin de l’être. La description du produit dans la législation de défense commerciale, qui définit la gamme de produits concernés par les mesures de défense commerciale, doit être suffisamment précise et complète pour permettre aux autorités douanières de classer le produit dans la nomenclature douanière selon les règles en matière de classement douanier.
Les titres des règlements d’exécution de la Commission décrivent brièvement le produit concerné, principalement à des fins de communication dans le cadre de la procédure.
Réponse commune de la Commission aux points 60 à 63.
En ce qui concerne les activités de surveillance, leur nature et l’intensité d’utilisation des ressources varient, généralement en fonction du nombre d’engagements de prix en place. Les ressources que la Commission consacre à la surveillance reflètent la spécificité de la surveillance. La Commission continuera d’utiliser tous les outils à sa disposition en matière de surveillance ainsi que les informations transmises par l’industrie de l’Union, par l’Office européen de lutte antifraude (OLAF), par les autorités douanières nationales etc. En définissant plus précisément les critères destinés à discerner les cas qui requièrent une surveillance générale ou ceux qui présentent un risque plus élevé de contournement, la Commission pourrait renforcer plus avant ses activités de surveillance.
La Commission s’efforce à cet égard de visiter toutes les entreprises sous engagement. Elle y est parvenue, à une exception près, le nombre d’engagements y étant exceptionnellement élevé. Concernant le deuxième cas, lorsque des entreprises appartenant au même groupe sont liées par des engagements, la vérification peut avoir lieu au niveau du groupe.
Réponse commune de la Commission aux points 67 et 68.
La Commission note que la législation de l’Union applicable, ainsi que l’accord de l’OMC concerné, prévoient que les enquêtes de défense commerciale soient ouvertes sur la base de plaintes, sauf en cas de «circonstances particulières». Ainsi, le lancement d’enquêtes d’office reste exceptionnel. En pratique, la Commission ne dispose généralement pas des informations sur les marchés nécessaires pour ouvrir des enquêtes de sa propre initiative. En revanche, la Commission a en effet lancé ces enquêtes à chaque fois qu’elle possédait suffisamment d’informations, par exemple des enquêtes d’anticontournement, lorsque les données concernées étaient déjà dans les fichiers de la Commission.
À toutes fins utiles, cela signifie que la Commission sera parfois en mesure d’ouvrir des enquêtes d’anticontournement d’office. Les informations nécessaires à cet effet sont limitées et la surveillance des importations (par opposition à la surveillance des marchés) permet parfois d’obtenir de telles informations. En revanche, la surveillance des importations ne produira pas le type d’informations dont la Commission a besoin pour ouvrir une nouvelle enquête antidumping ou antisubventions à part entière.
La Commission est dès lors convaincue qu’elle a pleinement respecté ses obligations juridiques et ses engagements politiques eu égard au lancement d’enquêtes d’office.
Réponse commune de la Commission aux points 72 à 74.
En ce qui concerne l’incidence de la politique de défense commerciale sur la croissance et sur l’emploi, la Commission souligne que l’indicateur concret et tangible du nombre d’emplois protégés par les mesures de défense commerciale est intégré à toutes les enquêtes de défense commerciale, étant donné que le critère relatif à l’emploi fait partie intégrante de l’analyse du préjudice causé à l’industrie de l’Union par les importations faisant l’objet d’un dumping ou de subventions. En outre, l’industrie de l’Union inclut régulièrement le nombre d’emplois concernés par les mesures de défense commerciale dans ses retours d’information adressés à la Commission. L’incidence de la défense commerciale dépendra inévitablement de l’existence de dumping ou de subventions et de la décision de l’industrie de l’Union de prendre des mesures ou non. En ce qui concerne l’exemple des panneaux solaires, la Commission fait observer que la demande interne dans l’Union a fortement diminué, ce qui pourrait être la principale cause responsable des faillites signalées.
73Tout examen de l’incidence des IDC sur la croissance et sur l’emploi nécessiterait des ressources considérables, non seulement pour la Commission mais également pour les opérateurs économiques.
Réponse commune de la Commission aux points 84 à 86.
En ce qui concerne le fonctionnement de l’OMC, la Commission attire l’attention sur la pression que certains acteurs mondiaux clés exercent sur l’ordre international fondé sur des règles depuis quelques années. La Commission souligne également les limites inhérentes aux négociations multilatérales résultant du principe de consensus de l’OMC.
Réponse commune de la Commission aux points 88 et 89.
La Commission reconnaît l’importance des normes de travail et environnementales dans le cadre du commerce international. Par conséquent, la Commission s’engage à poursuivre un programme de développement durable ambitieux, notamment en incluant aux nouveaux accords de libre échange des chapitres dédiés qui garantiront les normes de protection climatique, environnementale et du travail les plus élevées. Cependant, dans le domaine des IDC, ces normes peuvent uniquement jouer un rôle au sein du cadre juridique en vigueur de l’OMC. L’inclusion des normes de travail et environnementales dans la législation de défense commerciale récemment modifiée reflète ces limites et en tient compte. Les législateurs ont en partie intégré ces normes à un certain nombre de concepts fondamentaux de défense commerciale, comme les calculs du dumping, mais de manière très délimitée: 1) La Commission peut s’intéresser aux distorsions des salaires dans le cadre de son analyse visant à déterminer sur un pays connaît des distorsions considérables d’origine publique. 2) Lorsqu’elle choisit un pays représentatif, la Commission examine le bilan des pays en matière de travail et d’environnement. Tandis que certains aspects d’une telle analyse portent en particulier sur la ratification officielle, eu égard au manque de données disponibles sur l’application réelle, aux délais juridiques extrêmement serrés ainsi qu’aux ressources limitées, d’autres paramètres, comme les distorsions des salaires, font l’objet d’une analyse plus approfondie, en fonction des exigences spécifiques de chaque enquête.
Conclusions et recommandations
91L’accent est fortement mis sur le fait que le personnel de défense commerciale puisse avoir facilement accès à des informations et à des orientations exhaustives actualisées relatives à l’application des instruments de défense commerciale. Cette volonté est sous-tendue par des formations approfondies et régulières qui se sont intensifiées afin de veiller à ce que les évolutions, notamment celles engendrées par les modifications de la réglementation en décembre 2017et en juin 2018, soient appliquées de manière cohérente et conformément aux normes les plus élevées.
92Voir la réponse de la Commission au point 32.
Recommandation nº 1 – Documenter l’évaluation de la confidentialitéLa Commission accepte la recommandation.
La Commission s’engage pleinement à veiller à ce que les droits des parties ne soient pas mis à mal par des demandes injustifiées de traitement confidentiel. La Commission continuera à examiner ces demandes et s’efforcera de mieux documenter ces examens afin de garantir que la totalité des informations sur lesquelles reposent ses constatations et ses décisions soit accessible aux parties intéressées.
94La Commission continue de diffuser des informations sur les IDC au moyen de sessions spécialisées régulières avec les organisations représentatives des entreprises qui rassemblent tous les opérateurs économiques, divers secteurs et tailles d’entreprise, y compris les PME. La Commission a également créé un guide pour les PME ainsi qu’un site web dédié et un service d’assistance pour aider ces entreprises à faire face aux défis qu’elles rencontrent en matière d’IDC. La Commission peut réfléchir aux possibilités d’approfondir/d’améliorer le dialogue avec les parties prenantes en portant une plus grande attention aux besoins spécifiques des PME. La Commission continuera néanmoins de s’attacher à expliquer le rôle des IDC à toutes les parties intéressées.
Recommandation nº 2 – Sensibiliser aux instruments de défense commercialeLa Commission accepte la recommandation.
La Commission s’engage pleinement à renforcer la sensibilisation au rôle et à l’application des instruments de défense commerciale de l’ensemble des opérateurs économiques dans tous les secteurs. Dans ce contexte, elle continuera d’aider les PME à accéder aux instruments et à les comprendre en s’appuyant davantage sur les initiatives spécifiques consacrées aux PME mises en œuvre à la suite des modifications législatives de juin 2018.
96Voir les réponses de la Commission aux points 49 et 50.
Recommandation nº 3 – Améliorer les orientations relatives aux aspects liés à la concurrenceLa Commission accepte la recommandation.
Réponse commune de la Commission aux points 97 à 99.
En ce qui concerne les activités de surveillance, la Commission souligne qu’il existe un système établissant des priorités, même s’il est perfectible concernant sa documentation.
Cependant, la Commission estime qu’il n’est pas approprié de procéder à une étude de marché ad hoc en vue d’ouvrir de nouvelles enquêtes de sa propre initiative. En effet, la législation attribue uniquement un rôle résiduel aux enquêtes d’office mais les informations généralement nécessaires dans le cadre d’enquêtes de défense commerciale ne peuvent être obtenues en effectuant une étude de marché. La Commission rappelle qu’elle a par le passé lancé des enquêtes d’office lorsqu’elle disposait de suffisamment d’informations pour justifier son ouverture et maintient son engagement à poursuivre cette bonne pratique à l’avenir. Au vu de la nature des informations qui peuvent être obtenues grâce aux activités de surveillance, cela s’appliquera principalement au lancement d’enquêtes d’anticontournement.
En ce qui concerne l’évaluation de l’efficacité de la politique de défense commerciale, la Commission souligne que l’incidence des mesures de défense commerciale sur l’emploi figure dans chaque enquête et constitue un élément standard de l’analyse. Dans ce contexte, la Commission rappelle que le rapport annuel sur les IDC contient des informations relatives aux emplois industriels protégés par les mesures en vigueur ainsi qu’une vue d’ensemble et une analyse des tendances générales observées quant aux mesures de défense commerciales prises par les pays tiers et les interventions connexes de la Commission au nom de l’industrie européenne.
Recommandation nº 4 – Améliorer la surveillanceLa Commission accepte la recommandation nº 4, point 1). Même si les activités de surveillance sont déjà effectivement classées par ordre de priorité sur la base de critères prédéfinis, le fait de documenter le fonctionnement de ce classement peut conférer une plus grande transparence aux actions de la Commission, répondant ainsi à l’objectif d’amélioration de la transparence au sein des enquêtes de défense commerciale prévu dans le plan stratégique de la DG TRADE pour 2016-2020.
La Commission accepte la recommandation nº 4, point 2). La Commission rappelle que l’actuel plan d’évaluation pluriannuel de la direction générale du commerce reflète d’ores et déjà cette recommandation et qu’une évaluation des instruments de défense commerciale de l’Union est par conséquent prévue en 2022.
Recommandation nº 5 – Tirer pleinement parti des procédures d’officeLa Commission accepte partiellement cette recommandation.
La Commission fait remarquer que, dans la pratique actuelle, une enquête a été lancée lorsque la Commission possédait des informations qui justifiaient l’ouverture d’une affaire de défense commerciale. Toutefois, au vu de la nature des informations nécessaires, cela est lié aux enquêtes d’anticontournement. En outre, la Commission lancera des enquêtes d’office dans le cadre de représailles lorsque l’industrie de l’Union (ou certaines branches d’activité) lui fournira les informations nécessaires à titre confidentiel.
Exceptés ces deux scénarios, la Commission n’envisage normalement pas de lancer des enquêtes d’office. La Commission fait observer que la législation applicable stipule clairement que les enquêtes de défense commerciale doivent être entreprises sur la base de plaintes déposées par l’industrie européenne et que la Commission peut seulement lancer des enquêtes de sa propre initiative dans des circonstances particulières.
En gardant à l’esprit les aspects susmentionnés, la Commission reconnaît toutefois qu’une définition plus précise des critères utilisés pour lancer des enquêtes d’office apportera davantage de clarté, permettra d’aborder certaines idées fausses existantes et de fournir de nouvelles orientations à l’industrie européenne.
Réponse commune de la Commission aux points 101 et 102.
Eu égard aux crises que traverse actuellement le système de règlement des différends de l’OMC, la Commission estime qu’il est essentiel que l’Union continue à œuvrer pour la protection et pour la réforme du système de commerce international fondé sur des règles. La Commission demeure à cet effet attachée à son travail habituel au sein de l’OMC ainsi qu’à son rôle de chef de file dans les projets de réforme de l’OMC. La Commission reconnaît en outre l’importance des normes de travail et environnementales. La Commission s’engage dès lors à continuer de les prendre en compte dans ses enquêtes de défense commerciale. Le cadre juridique applicable de l’OMC ainsi que la faisabilité pratique fixent néanmoins des limites claires à l’activité de la Commission à cet égard.
Recommandation nº 6 – Établir les priorités de la réponse de l’UE aux mesures des pays tiersLa Commission accepte cette recommandation.
Conformément aux efforts qu’elle déploie continuellement pour offrir l’aide la plus efficace et ciblée possible à l’industrie européenne exposée aux mesures de défense commerciale de pays tiers, la Commission reconnaît les avantages qui pourraient découler d’une plus grande clarté quant au type de mesures qu’elle peut prendre et aux critères liés à ces mesures. Des critères plus clairs aideront l’industrie européenne à mieux comprendre la portée et les limites des possibilités d’intervention de la Commission. En outre, ces critères peuvent rationaliser plus avant les priorités d’action internes de la Commission dans le contexte de l’OMC.
Notes
1 https://www.wto.org/english/res_e/statis_e/itip_e.htm
2 Les mesures sont des actes d'exécution pour les règlements antidumping et antisubventions de base.
3 Règlement (UE) 2016/1036 du Parlement européen et du Conseil du 8 juin 2016 relatif à la défense contre les importations qui font l'objet d'un dumping de la part de pays non membres de l'Union européenne (JO L 176 du 30.6.2016, p. 21).
4 Règlement (UE) 2016/1037 du Parlement européen et du Conseil du 8 juin 2016 relatif à la défense contre les importations qui font l'objet de subventions de la part de pays non membres de l'Union européenne (JO L 176 du 30.6.2016, p. 55).
5 Règlement (UE) 2017/2321 du Parlement européen et du Conseil du 12 décembre 2017 (JO L 338 du 19.12.2017, p. 1).
6 Règlement (UE) 2018/825 du Parlement européen et du Conseil du 30 mai 2018 (JO L 143 du 7.6.2018, p. 1).
7 Voir le rapport spécial n° 19/2017 intitulé «Procédures d'importation: les intérêts financiers de l'UE pâtissent d'insuffisances au niveau du cadre juridique et d'une mise en œuvre inefficace», ainsi que le rapport spécial n° 02/2014 intitulé «Les régimes commerciaux préférentiels sont-ils gérés de manière appropriée?». (www.eca.europa.eu).
8 Les importations en provenance des pays visés peuvent chuter, tandis que les ventes des producteurs de l'UE augmentent.
9 Les orientations mises à jour suivent le rapport de l'organe d'appel de l'OMC de février 2016 (DS397).
10 Document Europe's Trade Defence Instruments now stronger and more effective, disponible à l'adresse https://trade.ec.europa.eu/doclib/html/156 921.htm.
11 https://ec.europa.eu/trade/policy/accessing-markets/trade-defence/actions-against-imports-into-the-eu/help-for-smes/
12 https://ec.europa.eu/growth/industry/international-aspects_en et https://een.ec.europa.eu/
13 Article 5, paragraphe 3, du règlement (UE) 2016/1036, modifié par les règlements (UE) 2017/2321 et 2018/825.
14 Les garanties sont un mécanisme destiné à assurer le paiement des droits de douane au cours d'une période donnée.
15 Document «European bicycle market employment and investment figures in 2018» de la Fédération européenne des fabricants de bicyclettes et de la Confédération de l'industrie européenne du cycle (http://ebma-brussels.eu/wp-content/uploads/2019/03/OPEN-EU-Bicycle-Industry-Employment-and-Investment-Study-2019-with-2018-data.pdf).
16 BCG, Making sense of steel's turbulent trade climate (https://www.bcg.com/publications/2019/steel-turbulent-trade-climate.aspx).
17 Pietro Radoia, The European PV market outlook, mars 2019 (https://www.solarpowersummit.org/wp-content/uploads/2019/03/Day-1-European-Market-Outlook.pdf).
18 La base de données de référence d’Eurostat pour les statistiques détaillées du commerce international de biens.
19 Établies au titre de l’article 56 du règlement d’exécution (UE) 2015/2447 de la Commission établissant les modalités d’application du code des douanes de l’Union (JO L 343 du 29.12.2015, p. 558).
20 Règlement (UE) 2016/1036 du Parlement européen et du Conseil du 8 juin 2016 relatif à la défense contre les importations qui font l’objet d’un dumping de la part de pays non membres de l’Union européenne («règlement de base antidumping»).
21 Règlement (UE) 2016/1037 du Parlement européen et du Conseil du 8 juin 2016 relatif à la défense contre les importations qui font l’objet de subventions de la part de pays non membres de l’Union européenne («règlement de base antisubventions»).
Calendrier
| Étape | Date |
|---|---|
| Adoption du plan d'enquête / Début de l'audit | 19.3.2019 |
| Envoi officiel du projet de rapport à la Commission (ou à toute autre entité auditée) | 20.3.2020 |
| Adoption du rapport définitif après la procédure contradictoire | 30.6.2020 |
| Réception des réponses officielles de la Commission (ou de toute autre entité auditée) dans toutes les langues | 17.7.2020 |
Contact
COUR DES COMPTES EUROPÉENNE
12, rue Alcide De Gasperi
1615 Luxembourg
LUXEMBOURG
Tél. +352 4398-1
Contact: eca.europa.eu/fr/Pages/ContactForm.aspx
Site internet: eca.europa.eu
Twitter: @EUAuditors
De nombreuses autres informations sur l’Union européenne sont disponibles sur l’internet via le serveur Europa (http://europa.eu).
Luxembourg: Office des publications de l’Union européenne, 2020
| ISBN 978-92-847-4986-7 | ISSN 1977-5695 | doi:10.2865/18609 | QJ-AB-20-015-FR-N | |
| HTML | ISBN 978-92-847-5003-0 | ISSN 1977-5695 | doi:10.2865/31533 | QJ-AB-20-015-FR-Q |
DROITS D'AUTEUR
© Union européenne, 2020.
La politique de réutilisation de la Cour des comptes européenne est régie par la décision n° 6-2019 de la Cour des comptes européenne sur la politique d'ouverture des données et la réutilisation des documents.
Sauf indication contraire (par exemple dans une déclaration distincte concernant les droits d'auteur), le contenu des documents de la Cour, qui appartient à l'UE, fait l'objet d'une licence Creative Commons Attribution 4.0 International (CC BY 4.0). Cela signifie que vous pouvez en réutiliser le contenu à condition de mentionner la source et d'indiquer les modifications que vous avez apportées. Le réutilisateur a l'obligation de ne pas altérer le sens ou le message initial des documents. La Cour des comptes européenne ne répond pas des conséquences de la réutilisation.
Vous êtes tenu(e) d'acquérir des droits supplémentaires si un contenu spécifique représente des personnes physiques identifiables, comme par exemple sur des photos des agents de la Cour, ou contient des travaux de tiers. Lorsque l'autorisation a été obtenue, elle annule l'autorisation générale susmentionnée et doit clairement indiquer toute restriction d'utilisation.
Pour utiliser ou reproduire des contenus qui n'appartiennent pas à l'UE, vous pouvez être amené(e) à demander l'autorisation directement aux titulaires des droits d'auteur.
Les logiciels ou documents couverts par les droits de propriété industrielle tels que les brevets, les marques, les modèles déposés, les logos et les noms, sont exclus de la politique de réutilisation de la Cour des comptes européenne et aucune licence ne vous est accordée à leur égard.
La famille de sites internet institutionnels de l'Union européenne relevant du domaine europa.eu fournit des liens vers des sites tiers. Étant donné que la Cour n'a aucun contrôle sur leur contenu, vous êtes invité(e) à prendre connaissance de leurs politiques respectives en matière de droits d'auteur et de protection des données.
Utilisation du logo de la Cour des comptes européenne
Le logo de la Cour des comptes européenne ne peut être utilisé sans l'accord préalable de celle-ci.
COMMENT PRENDRE CONTACT AVEC L’UNION EUROPÉENNE?
En personne
Dans toute l’Union européenne, des centaines de centres d’information Europe Direct sont à votre disposition. Pour connaître l’adresse du centre le plus proche, visitez la page suivante: https://europa.eu/european-union/contact_fr
Par téléphone ou courrier électronique
Europe Direct est un service qui répond à vos questions sur l’Union européenne. Vous pouvez prendre contact avec ce service:
- par téléphone:
- via un numéro gratuit: 00 800 6 7 8 9 10 11 (certains opérateurs facturent cependant ces appels),
- au numéro de standard suivant: +32 22999696;
- par courrier électronique via la page https://europa.eu/european-union/contact_fr
COMMENT TROUVER DES INFORMATIONS SUR L’UNION EUROPÉENNE?
En ligne
Des informations sur l’Union européenne sont disponibles, dans toutes les langues officielles de l’UE, sur le site internet Europa à l’adresse https://europa.eu/european-union/index_fr
Publications de l’Union européenne
Vous pouvez télécharger ou commander des publications gratuites et payantes à l’adresse https://op.europa.eu/fr/publications. Vous pouvez obtenir plusieurs exemplaires de publications gratuites en contactant Europe Direct ou votre centre d’information local (https://europa.eu/european-union/contact_fr).
Droit de l’Union européenne et documents connexes
Pour accéder aux informations juridiques de l’Union, y compris à l’ensemble du droit de l’UE depuis 1952 dans toutes les versions linguistiques officielles, consultez EUR-Lex à l’adresse suivante: http://eur-lex.europa.eu
Données ouvertes de l’Union européenne
Le portail des données ouvertes de l’Union européenne (http://data.europa.eu/euodp/fr) donne accès à des ensembles de données provenant de l’UE. Les données peuvent être téléchargées et réutilisées gratuitement, à des fins commerciales ou non commerciales.
