Η ανταπόκριση της ΕΕ στην προσφυγική κρίση: η προσέγγιση των κέντρων υποδοχής και ταυτοποίησης (hotspot)
Σχετικά με την έκθεση:Τον Μάιο του 2015 η Επιτροπή υιοθέτησε μια νέα προσέγγιση, βασισμένη σε κέντρα υποδοχής και ταυτοποίησης (ΚΥΤ ή hotspot, που έχει επίσης αποδοθεί ως προσέγγιση των «κομβικών σημείων»), προκειμένου να βοηθήσει την Ελλάδα και την Ιταλία να αντεπεξέλθουν στην αιφνίδια και δραματική αύξηση του αριθμού των παράτυπων μεταναστών που κατέφθαναν στα εξωτερικά σύνορά τους. Στην εν προκειμένω έκθεση καταλήγουμε στο συμπέρασμα ότι σε αμφότερες τις χώρες, χάρη στην εφαρμογή της προσέγγισης των ΚΥΤ, διασφαλίστηκε η ορθή ταυτοποίηση, καταγραφή και λήψη των δακτυλικών αποτυπωμάτων της πλειονότητας των αφικνούμενων μεταναστών κατά το 2016, καθώς και ο έλεγχος των στοιχείων τους κατ’ αντιπαραβολή με τις σχετικές βάσεις δεδομένων για την ασφάλεια. Ωστόσο, παρά τη σημαντική στήριξη από την ΕΕ, στο τέλος του 2016 οι εγκαταστάσεις υποδοχής στις δύο χώρες εξακολουθούσαν να μην είναι επαρκείς. Υπήρχε επίσης έλλειψη κατάλληλων εγκαταστάσεων για τη φιλοξενία και την αντιμετώπιση των περιπτώσεων των ασυνόδευτων ανηλίκων σύμφωνα με τα διεθνή πρότυπα. Στο πλαίσιο της προσέγγισης των ΚΥΤ προβλέπεται εκτός των άλλων η παραπομπή των μεταναστών στις κατάλληλες επακόλουθες διαδικασίες, ήτοι στην υποβολή αίτησης χορήγησης ασύλου στο συγκεκριμένο κράτος μέλος, στη μετεγκατάσταση σε άλλο κράτος μέλος ή στην επιστροφή στη χώρα προέλευσης. Οι εν λόγω διαδικασίες είναι συχνά ιδιαίτερα χρονοβόρες και χαρακτηρίζονται από «σημεία συμφόρησης», γεγονός που μπορεί να έχει αντίκτυπο στη λειτουργία των ΚΥΤ.
Σύνοψη
IΟ συνολικός αριθμός αφίξεων μεταναστών στην Ευρώπη σημείωσε αιφνίδια αύξηση, αρχικά το 2014 και σε ακόμη μεγαλύτερο βαθμό το 2015, έτος κατά το οποίο περισσότεροι από 1 εκατομμύριο άνθρωποι επιχείρησαν τον επικίνδυνο διάπλου της Μεσογείου με προορισμό την Ευρώπη ως παράτυποι μετανάστες.
IIΣτην παρούσα έκθεση εξετάζουμε έναν σημαντικό κρίκο της αλυσίδας διαχείρισης της μετανάστευσης, που περιλαμβάνεται στο ευρωπαϊκό πρόγραμμα δράσης για τη μετανάστευση του Μαΐου του 2014, την προσέγγιση των κέντρων υποδοχής και ταυτοποίησης (ΚΥΤ ή hotspot).
IIIΤα κράτη μέλη της ΕΕ φέρουν την πρωταρχική ευθύνη για κάθε πτυχή του ελέγχου των συνόρων και της διεκπεραίωσης των αιτήσεων ασύλου. Η Επιτροπή υιοθέτησε τη νέα προσέγγιση των ΚΥΤ (hotspot, που έχει επίσης αποδοθεί ως προσέγγιση των «κομβικών σημείων»), προκειμένου να βοηθήσει την Ελλάδα και την Ιταλία, τα κράτη μέλη που βρέθηκαν στην πρώτη γραμμή της κρίσης αυτής, να αντεπεξέλθουν στην αιφνίδια και δραματική αύξηση του αριθμού των παράτυπων μεταναστών που κατέφθαναν στα εξωτερικά σύνορά τους το διάστημα 2015/2016. Η εν λόγω προσέγγιση αποσκοπούσε στην παροχή επιχειρησιακής υποστήριξης στα κράτη μέλη για τη διασφάλιση της ταυτοποίησης, της καταγραφής και της λήψης των δακτυλικών αποτυπωμάτων των αφικνούμενων μεταναστών, καθώς και της παραπομπής τους στις κατάλληλες επακόλουθες διαδικασίες. Συνολικά, διαπιστώσαμε ότι η προσέγγιση των ΚΥΤ συνέβαλε στη βελτίωση της διαχείρισης των μεταναστευτικών ροών στα δύο κράτη μέλη που βρέθηκαν στην πρώτη γραμμή, και μάλιστα υπό εξαιρετικά δυσχερείς και διαρκώς μεταβαλλόμενες συνθήκες, μέσω της αύξησης των ικανοτήτων υποδοχής τους και της βελτίωσης των διαδικασιών καταγραφής καθώς και του συντονισμού των προσπαθειών στήριξης.
IVΣε αμφότερες τις χώρες οι τοποθεσίες δημιουργίας των ΚΥΤ επελέγησαν λαμβάνοντας υπόψη τα κύρια σημεία εισόδου, καθώς και τη διαθεσιμότητα υφιστάμενων δομών. Ωστόσο, το χρονικό διάστημα που χρειάστηκε για τη συγκρότησή τους ξεπέρασε τις αρχικές προβλέψεις. Στην Ελλάδα, τέσσερα από τα πέντε ΚΥΤ που είχαν προγραμματιστεί λειτουργούσαν τον Μάρτιο του 2016, ενώ το τελευταίο άρχισε να λειτουργεί τον Ιούνιο του 2016. Αντίστοιχα, στην Ιταλία, τέσσερα από τα έξι ΚΥΤ που είχαν προγραμματιστεί λειτουργούσαν τον Μάρτιο του 2016, και σε δύο άλλα οι εργασίες βρίσκονταν σε εξέλιξη, χωρίς ωστόσο να έχουν ακόμη αρχίσει να λειτουργούν στα τέλη Φεβρουαρίου του 2017. Παρά τη σημαντική στήριξη που ελήφθη από την ΕΕ, οι εγκαταστάσεις υποδοχής στις δύο χώρες δεν ήταν ακόμη επαρκείς στο τέλος του 2016 για την κατάλληλη υποδοχή (Ιταλία) ή στέγαση (Ελλάδα) των αφικνούμενων μεταναστών. Εξακολουθούσε να υπάρχει έλλειψη κατάλληλων εγκαταστάσεων για τη φιλοξενία και την αντιμετώπιση των περιπτώσεων των ασυνόδευτων ανηλίκων σύμφωνα με τα διεθνή πρότυπα, τόσο στα ΚΥΤ όσο και κατά το επόμενο στάδιο της διαδικασίας υποδοχής.
VΗ Επιτροπή και οι συναφείς οργανισμοί της ΕΕ στήριξαν τις προσπάθειες των κρατών μελών με την παροχή εμπειρογνωμόνων, χρηματοδοτικών και τεχνικών πόρων, καθώς και συμβουλών και συντονισμού. Η ικανότητα των οργανισμών να παρέχουν στήριξη αυτού του είδους εξαρτάτο και εξακολουθεί να εξαρτάται σε μεγάλο βαθμό από τους πόρους που παραχωρούν τα κράτη μέλη. Επιπροσθέτως, η διάρκεια της τοποθέτησης εμπειρογνωμόνων ήταν σε πολλές περιπτώσεις εξαιρετικά σύντομη, περιορίζοντας συνεπώς την αποδοτικότητα του έργου τους. Οι εν λόγω αδυναμίες αντιμετωπίζονται επί του παρόντος μέσω των νέων (ή των προβλεπόμενων) εντολών των σχετικών οργανισμών.
VIΣε αμφότερες τις χώρες, ο συντονισμός της προσέγγισης των ΚΥΤ διευκολύνθηκε από την παρουσία ειδικού προσωπικού της Επιτροπής και των οργανισμών και, σε επιχειρησιακό επίπεδο, από την παρουσία των περιφερειακών ειδικών ομάδων, μολονότι ο ρόλος των τελευταίων στο πλαίσιο της προσέγγισης των ΚΥΤ δεν έχει διευκρινιστεί ακόμη πλήρως. Η ύπαρξη τυποποιημένων επιχειρησιακών διαδικασιών είναι ουσιώδους σημασίας για την αποσαφήνιση των αρμοδιοτήτων και την εναρμόνιση των διαδικασιών, ιδίως όταν εμπλέκονται πολυάριθμοι και διαφορετικοί παράγοντες, όπως στη συγκεκριμένη περίπτωση της προσέγγισης των ΚΥΤ. Η Ιταλία έχει θεσπίσει τυποποιημένες επιχειρησιακές διαδικασίες για τα ΚΥΤ, τις οποίες εφαρμόζει τόσο στα κέντρα υποδοχής και ταυτοποίησης όσο και σε άλλους λιμένες αποβίβασης που λειτουργούν ως τέτοια κέντρα. Στην Ελλάδα, η έγκριση τέτοιων διαδικασιών εκκρεμεί. Ο συντονισμός σε επίπεδο επιμέρους ΚΥΤ παραμένει κατακερματισμένος και, μολονότι έχει αποφασιστεί ότι αρμόδιες για τη συνολική διαχείριση των ΚΥΤ είναι οι κεντρικές αρχές των κρατών μελών, τουλάχιστον στην Ελλάδα οι αρχές δεν έχουν ακόμη αναλάβει πλήρως τη σχετική ευθύνη. Η παρακολούθηση της προόδου αλλά και των προβλημάτων στα ΚΥΤ από την Επιτροπή και η παρουσίαση των σχετικών στοιχείων είναι τακτική και εκτενής, αλλά ορισμένες πληροφορίες δεν γνωστοποιούνται στους διάφορους ενδιαφερόμενους παράγοντες, και δεν έχουν παρουσιαστεί στοιχεία σχετικά με ορισμένους βασικούς δείκτες επιδόσεων.
VIIΤόσο στην Ελλάδα όσο και στην Ιταλία, χάρη στην εφαρμογή της προσέγγισης των ΚΥΤ διασφαλίστηκε η ορθή ταυτοποίηση, καταγραφή και λήψη των δακτυλικών αποτυπωμάτων της πλειονότητας των αφικνούμενων μεταναστών κατά το 2016, καθώς και ο έλεγχος των στοιχείων τους κατ’ αντιπαραβολή με τις σχετικές βάσεις δεδομένων για την ασφάλεια. Από την άποψη αυτή, η εφαρμογή της προσέγγισης των ΚΥΤ συνετέλεσε στη βελτίωση της διαχείρισης των μεταναστευτικών ροών. Στο πλαίσιο της εν λόγω προσέγγισης προβλέπεται, εκτός των άλλων, η παραπομπή των μεταναστών στις κατάλληλες επακόλουθες διαδικασίες, ήτοι στην υποβολή αίτησης χορήγησης ασύλου, στη μετεγκατάσταση σε άλλο κράτος μέλος (κατά περίπτωση) ή στην επιστροφή στη χώρα προέλευσης (ή διέλευσης). Οι εν λόγω διαδικασίες είναι συχνά ιδιαίτερα χρονοβόρες και χαρακτηρίζονται από «σημεία συμφόρησης», γεγονός που μπορεί να έχει αντίκτυπο στη λειτουργία των ΚΥΤ.
VIIIΔιατυπώνουμε σειρά συστάσεων προς την Επιτροπή προκειμένου να συνδράμει τα κράτη μέλη να βελτιώσουν την προσέγγιση των κέντρων υποδοχής και ταυτοποίησης. Οι συστάσεις μας αφορούν τη δυναμικότητα των ΚΥΤ, τη μεταχείριση των ασυνόδευτων ανηλίκων, την τοποθέτηση εμπειρογνωμόνων, καθώς και τους ρόλους και τις αρμοδιότητες των διαφόρων παραγόντων στο πλαίσιο της προσέγγισης αυτής. Συνιστούμε ακόμη στην Επιτροπή να προβεί σε αξιολόγηση και να αναπτύξει περαιτέρω την προσέγγιση των ΚΥΤ, με στόχο τη βελτιστοποίηση της βοήθειας της ΕΕ για τη διαχείριση της μετανάστευσης.
Εισαγωγή
Ιστορικό
01Ο συνολικός αριθμός αφίξεων μεταναστών στην Ευρώπη σημείωσε αιφνίδια αύξηση, αρχικά το 2014 και σε ακόμη μεγαλύτερο βαθμό το 2015, έτος κατά το οποίο περισσότεροι από 1 εκατομμύριο άνθρωποι διέπλευσαν τη Μεσόγειο με προορισμό την Ευρώπη, ως παράτυποι μετανάστες1. Οι εν λόγω μεταναστευτικές ροές στα εξωτερικά σύνορα της ΕΕ αποτελούνταν κατά κανόνα τόσο από αιτούντες άσυλο όσο και από οικονομικούς μετανάστες. Επιπλέον, πολλοί από τους εισερχόμενους ήταν παιδιά και ασυνόδευτοι ανήλικοι που χρήζουν ιδιαίτερης προστασίας και φροντίδας.
02Ενώ το 2014 η πλειονότητα των μεταναστών έφτανε στην Ευρώπη μέσω της «διαδρομής της κεντρικής Μεσογείου» (δηλαδή αναχωρούσαν από τη βόρεια Αφρική και αποβιβάζονταν στην Ιταλία), αυτό άλλαξε στη διάρκεια του 2015, με 850 000 ανθρώπους περίπου να καταφθάνουν μέσω της «διαδρομής της ανατολικής Μεσογείου» (αναχωρώντας δηλαδή από την Τουρκία και φθάνοντας στην Ελλάδα∙ βλέπε γράφημα 1). Η παρατεταμένη κρίση στη Συρία συνέβαλε τα μάλα στην αύξηση των αφίξεων από την Τουρκία, όπως εμφαίνεται στο διάγραμμα για τις εθνικότητες των μεταναστών στο γράφημα 2. Η εισροή μεταναστών στην Ελλάδα μειώθηκε σημαντικά από τον Απρίλιο του 2016, ενώ οι αφίξεις στην Ιταλία παρέμειναν περίπου στα επίπεδα των προηγούμενων ετών, με τις συνολικές από θαλάσσης αφίξεις στην Ιταλία και την Ελλάδα να προσεγγίζουν τις 350 000 το 2016.
03Στο παράρτημα I παρατίθεται η χρονογραμμή της ανταπόκρισης της ΕΕ στη μεταναστευτική κρίση.
Γράφημα 1
Παράτυπες αφίξεις στην Ελλάδα και την Ιταλία από θαλάσσης, 2009-2016
Πηγή: Frontex.
Γράφημα 2
Κύριες εθνικότητες των αφικνούμενων μεταναστών – 2016
Πηγή: Frontex.
Πλαίσιο πολιτικής
Κοινό Ευρωπαϊκό Σύστημα Ασύλου
04Άσυλο παρέχεται σε ανθρώπους που εγκαταλείπουν τη χώρα τους για να αποφύγουν δίωξη ή σοβαρή βλάβη και συνεπώς χρήζουν διεθνούς προστασίας. Το δικαίωμα στο άσυλο συνιστά θεμελιώδες δικαίωμα και η χορήγησή του αποτελεί διεθνή υποχρέωση, απορρέουσα από τη Σύμβαση της Γενεύης του 1951 σχετικά με το καθεστώς των προσφύγων.
05Το κοινό ευρωπαϊκό σύστημα ασύλου (ΚΕΣΑ) θεσπίστηκε ως το κύριο νομικό πλαίσιο και πλαίσιο πολιτικής της ΕΕ για το άσυλο. Το σύστημα αυτό άρχισε να αναπτύσσεται το 1999 και εξελίσσεται έκτοτε, ενώ επί του παρόντος τελεί εκ νέου υπό αναθεώρηση2. Απαρτίζεται από σειρά οδηγιών και κανονισμών, κύριος στόχος των οποίων είναι ο καθορισμός ελάχιστων κοινών προτύπων μεταξύ των κρατών μελών για τη μεταχείριση των ανθρώπων που χρήζουν διεθνούς προστασίας.
06Μία από τις κύριες συνιστώσες του είναι ο κανονισμός του Δουβλίνου3, ο οποίος προβλέπει κριτήρια και μηχανισμούς για τον προσδιορισμό του κράτους μέλους που είναι υπεύθυνο για την εξέταση μιας αίτησης διεθνούς προστασίας, το οποίο κατ’ αρχήν είναι η πρώτη χώρα εισόδου.
Αυτό είχε ως συνέπεια περιορισμένος αριθμός κρατών μελών να καλείται να διεκπεραιώσει τη συντριπτική πλειονότητα των αιτήσεων ασύλου, με αποτέλεσμα να ασκείται έντονη πίεση στα συστήματα ασύλου τους. Τον Απρίλιο του 2016, η Επιτροπή παρουσίασε προτάσεις για τη μεταρρύθμιση του κοινού ευρωπαϊκού συστήματος ασύλου4, οι οποίες, μεταξύ άλλων, προβλέπουν μηχανισμό για την αντιμετώπιση καταστάσεων στις οποίες τα συστήματα ασύλου των κρατών μελών υφίστανται δυσανάλογες πιέσεις.
07Άλλο χαρακτηριστικό στοιχείο των ισχυόντων κανόνων του Δουβλίνου είναι ότι οι μετανάστες πρέπει να επιστρέφονται στη χώρα πρώτης εισόδου στην ΕΕ, ώστε να υποβάλλουν εκεί αίτηση ασύλου (αντί να συνεχίζουν το ταξίδι τους προς τη χώρα προτίμησής τους). Ωστόσο, οι εν λόγω μεταφορές στην Ελλάδα από άλλα κράτη μέλη στο πλαίσιο της διαδικασίας του Δουβλίνου έχουν ανασταλεί από το 2011, σε συνέχεια δύο αποφάσεων του Ευρωπαϊκού Δικαστηρίου των Δικαιωμάτων του Ανθρώπου και του Δικαστηρίου της ΕΕ, με τις οποίες διαπιστώθηκαν συστημικές αδυναμίες στο ελληνικό σύστημα ασύλου.
08Έκτοτε, οι ελληνικές αρχές καταβάλλουν συνεχείς προσπάθειες για τη βελτίωση της λειτουργίας του συστήματος ασύλου τους, επικουρούμενες από την Επιτροπή, την EASO, άλλα κράτη μέλη και οργανισμούς. Κατά τη διάρκεια του 2016, η Επιτροπή παρουσίασε σειρά συστάσεων σχετικά με μέτρα που πρέπει να λάβει η Ελλάδα προκειμένου να αποκτήσει ένα λειτουργικό σύστημα ασύλου, δημιουργώντας τις προϋποθέσεις για τη σταδιακή επανέναρξη των μεταφορών βάσει του κανονισμού του Δουβλίνου5.
Το ευρωπαϊκό πρόγραμμα δράσης για τη μετανάστευση
09Ο μεγάλος αριθμός αφίξεων το 2015 (βλέπε γράφημα 3) άσκησε δυσανάλογη πίεση στα εξωτερικά σύνορα της ΕΕ στην Ελλάδα και την Ιταλία, γεγονός που δημιούργησε ανάγκη για στήριξη από την ΕΕ των συστημάτων διαχείρισης των συνόρων και ασύλου των εν λόγω κρατών μελών. Καθώς μεγάλο ποσοστό των εν λόγω μεταναστών συνέχιζε το ταξίδι του προς άλλες ευρωπαϊκές χώρες (π.χ. κατά μήκος της «διαδρομής των Δυτικών Βαλκανίων»), αυξημένες πιέσεις ασκήθηκαν και στα συστήματα διαχείρισης των συνόρων, υποδοχής και ασύλου των χωρών αυτών (βλέπε γράφημα 4).
10Στο πλαίσιο αυτό, η Ευρωπαϊκή Επιτροπή παρουσίασε, τον Μάιο του 2015, ένα ευρωπαϊκό πρόγραμμα δράσης για τη μετανάστευση6, το οποίο προβλέπει μια ολοκληρωμένη προσέγγιση για τη διαχείριση της μετανάστευσης. Περιλαμβάνει άμεσα μέτρα τα οποία αποσκοπούν, παραδείγματος χάριν, στη διάσωση ζωών στη θάλασσα, στην εξάρθρωση εγκληματικών δικτύων λαθραίας διακίνησης και στην παροχή βοήθειας στα κράτη μέλη της πρώτης γραμμής προκειμένου να αντεπεξέλθουν στον μεγάλο αριθμό αφίξεων, καθώς και περισσότερο μακροπρόθεσμα μέτρα, π.χ. για τη διασφάλιση των εξωτερικών συνόρων της Ευρώπης, τη μείωση των κινήτρων για παράτυπη μετανάστευση και τον σχεδιασμό νέας πολιτικής για τη νόμιμη μετανάστευση.
Γράφημα 3
Εντοπισθείσες περιπτώσεις παράνομης διέλευσης των εξωτερικών συνόρων της ΕΕ, 2015 (2014)1
1 Στην πλειονότητά τους οι μετανάστες που καταγράφηκαν στη διαδρομή των Δυτικών Βαλκανίων είχαν αποβιβαστεί νωρίτερα σε ένα από τα ελληνικά νησιά και είχαν εν συνεχεία εξέλθει από την ΕΕ για να συνεχίσουν το ταξίδι τους διασχίζοντας την πρώην Γιουγκοσλαβική Δημοκρατία της Μακεδονίας και τη Σερβία.
Πηγή: Frontex, Ανάλυση κινδύνου για το 2016.
Γράφημα 4
Αριθμός αιτούντων άσυλο (από τρίτες χώρες) στην ΕΕ, 2014 και 2015 (σε χιλιάδες)
Πηγή: Eurostat.
Η προσέγγιση «hotspot»
11Ένα από τα κύρια επιχειρησιακά μέτρα που προτείνονται στο πρόγραμμα δράσης είναι η εφαρμογή μιας νέας προσέγγισης βασισμένης σε «hotspots» (στο έγγραφο αυτό «κομβικά σημεία») για τη διαχείριση της μεγάλης εισροής μεταναστών. Η εν λόγω προσέγγιση σχεδιάστηκε ως άμεση ανταπόκριση σε μια μείζονα μεταναστευτική κρίση και χρειάστηκε να υλοποιηθεί υπό εξαιρετικά δυσχερείς και μεταβαλλόμενες συνθήκες. Ως «κομβικό σημείο» (hotspot) νοείται μια περιοχή στα εξωτερικά σύνορα της ΕΕ, η οποία υφίσταται δυσανάλογη μεταναστευτική πίεση. Οι περισσότεροι μετανάστες εισέρχονται στην Ένωση σε αυτά τα «κομβικά σημεία» και, σύμφωνα με την Επιτροπή, σε αυτά ακριβώς τα σημεία η ΕΕ πρέπει να παρέχει επιχειρησιακή στήριξη προκειμένου να διασφαλίζονται η καταγραφή των μεταναστών και η παραπομπή τους, κατά περίπτωση, στις κατάλληλες επακόλουθες εθνικές διαδικασίες (βλέπε γράφημα 5).
Γράφημα 5
Χάρτης των ιταλικών και ελληνικών ΚΥΤ και η αντίστοιχη δυναμικότητά τους1
1 Στην περίπτωση της Ιταλίας, στον χάρτη επισημαίνονται οι έξι αρχικώς προταθείσες τοποθεσίες, σε δύο από τις οποίες (Augusta και Porto Empedocle) δεν δημιουργήθηκαν ΚΥΤ.
Πηγή: Ευρωπαϊκή Επιτροπή.
Η προσέγγιση των «κομβικών σημείων» περιγράφεται ως εξής: «… η Ευρωπαϊκή Υπηρεσία Υποστήριξης για το Άσυλο (EASO), ο Frontex και η Ευρωπόλ θα συνεργάζονται επιτόπου με τα κράτη μέλη που βρίσκονται στην πρώτη γραμμή για την ταχεία ταυτοποίηση, καταχώριση και λήψη των δακτυλικών αποτυπωμάτων των εισερχόμενων μεταναστών. Οι εργασίες των οργανισμών αυτών θα είναι συμπληρωματικές μεταξύ τους. Όσοι υποβάλλουν αίτηση ασύλου θα κατευθύνονται αμέσως προς τη διαδικασία χορήγησης ασύλου, όπου οι ομάδες υποστήριξης της EASO θα συμβάλλουν στην ταχύτερη δυνατή διεκπεραίωση των υποθέσεων ασύλου. Για τα άτομα που δεν έχουν ανάγκη προστασίας, ο Frontex θα βοηθήσει τα κράτη μέλη συντονίζοντας την επιστροφή των παράτυπων μεταναστών. Η Ευρωπόλ και η Eurojust θα επικουρούν το κράτος μέλος υποδοχής με έρευνες για την εξάρθρωση των δικτύων λαθραίας διακίνησης και εμπορίας ανθρώπων»7 (βλέπε πλαίσιο 1).
13Το επιχειρησιακό πλαίσιο που διέπει την προσέγγιση αυτή περιεγράφη αρχικώς σε ανεπίσημο «επεξηγηματικό σημείωμα» που διαβίβασε ο Επίτροπος Αβραμόπουλος στους Υπουργούς Δικαιοσύνης και Εσωτερικών στις 15 Ιουλίου 20158. Οι αρχές διατυπώθηκαν εκ νέου σε παράρτημα ανακοίνωσης της Επιτροπής του Σεπτεμβρίου του 20159. Σύμφωνα με τις αρχές αυτές, σκοπός της προσέγγισης είναι η δημιουργία ενός επιχειρησιακού πλαισίου ώστε η Επιτροπή και οι οργανισμοί να επικεντρώσουν τη στήριξή τους (μέσω των «ομάδων στήριξης για τη διαχείριση των μεταναστευτικών ροών») στα σημεία όπου είναι περισσότερο αναγκαία, να συντονίσουν τις επεμβάσεις τους και να συνεργαστούν στενά με τις αρχές του κράτους μέλους υποδοχής. Οι ομάδες στήριξης μπορούν να λειτουργούν μόνο σε συνεργασία με το κράτος μέλος υποδοχής και υπό τον πλήρη έλεγχό του, δεδομένου ότι οι εθνικές αρχές είναι οι μόνες αρμόδιες να ιδρύουν (εφόσον χρειάζεται και με χρηματοδότηση της ΕΕ) και να διαχειρίζονται εύρυθμα λειτουργούσες υποδομές υποδοχής και καταγραφής, καθώς και να εφαρμόζουν τις κατάλληλες διαδικασίες καταγραφής και τις λοιπές επακόλουθες διαδικασίες.
Πλαίσιο 1
Ο ρόλος των οργανισμών
Οι οργανισμοί της ΕΕ παρέχουν ειδική στήριξη στα κράτη μέλη υποδοχής, αναλόγως της εντολής και της εμπειρογνωσίας τους, αποστέλλοντας ομάδες εμπειρογνωμόνων τους οποίους παραχωρούν άλλα κράτη μέλη.
Frontex
Ο Frontex παρέχει επιχειρησιακή συνεργασία μέσω κοινών επιχειρήσεων και ταχειών επεμβάσεων, κατόπιν σχετικού αιτήματος των κρατών μελών. Τοποθετεί εμπειρογνώμονες, συμπεριλαμβανομένων διερμηνέων, οι οποίοι ενεργούν και ως πολιτιστικοί διαμεσολαβητές, ώστε να υποστηρίξει το κράτος μέλος υποδοχής στην ταυτοποίηση, την καταγραφή και τη λήψη των δακτυλικών αποτυπωμάτων των μεταναστών κατά την άφιξή τους. Ακόμη, διαθέτει εμπειρογνώμονες οι οποίοι βοηθούν στην εξέταση και τον έλεγχο (debriefing) των μεταναστών (μέσω συνεντεύξεων που πραγματοποιούνται οικειοθελώς), προκειμένου να συγκεντρωθούν στοιχεία για τις διαδρομές που ακολούθησαν προς την Ευρώπη, καθώς και για τα δίκτυα λαθραίας διακίνησης. Όπου χρειάζεται, εμπειρογνώμονες του Frontex μπορούν επίσης να παρέχουν βοήθεια ενόψει της επιστροφής και να συντονίζουν τις πτήσεις επιστροφής.
EASO
Η EASO παρέχει επιχειρησιακή υποστήριξη στα κράτη μέλη, ή συντονίζει την παροχή της, στο πλαίσιο της εντολής της, καθώς και στο πλαίσιο επιχειρησιακών σχεδίων που έχουν συμφωνηθεί με τα κράτη μέλη. Η εν λόγω στήριξη παρέχεται μέσω της τοποθέτησης εμπειρογνωμόνων με τεχνογνωσία στους τομείς της ισχύουσας νομοθεσίας για τη μετανάστευση και το άσυλο (και, στην περίπτωση της Ιταλίας, για τη μετεγκατάσταση) και της υποβολής αίτησης διεθνούς προστασίας. Οι εμπειρογνώμονες της EASO επικουρούν τα κράτη μέλη υποδοχής στην καταγραφή των αιτούντων άσυλο και την προετοιμασία των φακέλων των αιτήσεων ασύλου (Ελλάδα) ή στον εντοπισμό υποψήφιων προς μετεγκατάσταση και την προετοιμασία των φακέλων μετεγκατάστασης (Ιταλία).
Ευρωπόλ
Η Ευρωπόλ αποστέλλει ομάδες ανακριτών προκειμένου να συνδράμουν τις εθνικές αρχές στον εντοπισμό και την εξουδετέρωση δικτύων οργανωμένου εγκλήματος που ενέχονται σε διακίνηση μεταναστών και σε άλλες μορφές σοβαρού και οργανωμένου εγκλήματος, καθώς και στη συγκέντρωση στοιχείων χρήσιμων στο πλαίσιο των ερευνών για την καταπολέμηση της τρομοκρατίας. Στο πλαίσιο των προσπαθειών της ΕΕ για την καταπολέμηση της τρομοκρατίας, στις 10 Μαρτίου 201610, το Συμβούλιο Δικαιοσύνης και Εσωτερικών Υποθέσεων (ΔΕΥ) της ΕΕ επιβεβαίωσε τα συμπεράσματά του της 20ής Νοεμβρίου 201511 και ζήτησε από την Ευρωπόλ, να αναπτύξει και να εφαρμόσει, σε συνεργασία με τα κράτη μέλη, «καθεστώς προσκεκλημένων υπαλλήλων12 στα κομβικά σημεία υποδοχής (hotspots) για την υποστήριξη της διαδικασίας ελέγχου» (screening) (οι έλεγχοι αυτοί αναφέρονται επίσης ως δευτερεύοντες έλεγχοι ασφαλείας).
Επακόλουθες διαδικασίες
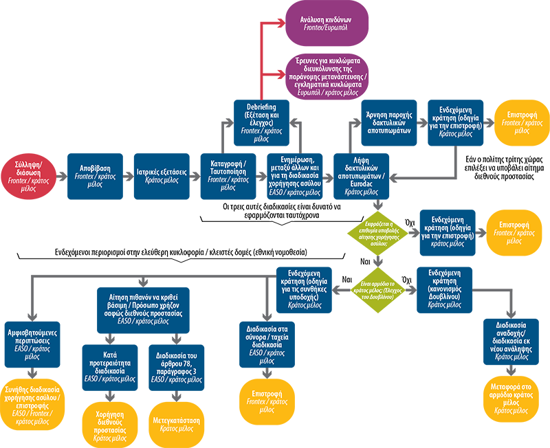
14Έπειτα από την καταγραφή και τη λήψη των δακτυλικών αποτυπωμάτων τους, οι παρατύπως εισελθόντες πολίτες τρίτων χωρών πρέπει να κατευθύνονται σε μία από τις ακόλουθες τρεις διαδικασίες13 (βλέπε διάγραμμα ροής με τίτλο «Προσέγγιση των κέντρων υποδοχής και ταυτοποίησης (Hotspot)» στο παράρτημα II):
- στο εθνικό σύστημα ασύλου της χώρας άφιξης (εάν ο μετανάστης υποβάλλει αίτηση ασύλου και θεωρείται ότι χρήζει διεθνούς προστασίας),
- στο σχέδιο μετεγκατάστασης έκτακτης ανάγκης (βλέπε σημείο 16) ή
- στο σύστημα επιστροφής (εάν ο μετανάστης δεν αιτείται ή εάν δεν θεωρείται ότι χρήζει διεθνούς προστασίας).
Το σύστημα ασύλου και το σύστημα επιστροφής αποτελούν συμπληρωματικά μέρη της αποτελεσματικής διαχείρισης των μεταναστευτικών ροών και διέπονται από τους κανονισμούς και τις οδηγίες της ΕΕ που ισχύουν, όπως ο κανονισμός Eurodac (για τη λήψη δακτυλικών αποτυπωμάτων) και ο κανονισμός του Δουβλίνου (βλέπε σημείο 6), η οδηγία για τις διαδικασίες ασύλου, η οδηγία σχετικά με τις απαιτήσεις για την υποδοχή και η οδηγία για την επιστροφή.
16Από την άλλη πλευρά, το σύστημα μετεγκατάστασης είναι ένας προσωρινός μηχανισμός που αποσκοπεί στην ανακατανομή των ατόμων που χρήζουν σαφώς διεθνούς προστασίας, ώστε να διασφαλιστεί η δίκαιη κατανομή του βάρους μεταξύ των κρατών μελών και να μειωθεί η πίεση που υφίστανται τα κράτη μέλη που βρίσκονται στην πρώτη γραμμή. Η Ευρωπαϊκή Επιτροπή πρότεινε το εν λόγω σύστημα μετεγκατάστασης, το οποίο στην πραγματικότητα συνιστά προσωρινή εξαίρεση από τον μηχανισμό του Δουβλίνου (που περιγράφεται στο σημείο 6 ανωτέρω), στο πλαίσιο του προγράμματος δράσης της για τη μετανάστευση, τον Μάιο του 2015. Λόγω του μεγάλου αριθμού αφίξεων και των ακραίων πιέσεων που υφίσταντο τα συστήματα ασύλου και οι δομές υποδοχής των κρατών μελών της πρώτης γραμμής, η Επιτροπή πρότεινε την ενεργοποίηση του συστήματος αντιμετώπισης επείγουσας κατάστασης που προβλέπεται στη ΣΛΕΕ14. Η πρόταση αυτή είχε ως αποτέλεσμα την έγκριση δύο αποφάσεων του Συμβουλίου, οι οποίες εγκρίθηκαν τον Σεπτέμβριο του 201515 και με τις οποίες θεσπίστηκε ένα προσωρινό σύστημα μετεγκατάστασης. Το σύστημα αυτό αποσκοπούσε στη μετεγκατάσταση κατά το διάστημα Σεπτεμβρίου 2015 - Σεπτεμβρίου 2017 συνολικά περίπου 106 000 αιτούντων άσυλο, χρηζόντων σαφώς διεθνούς προστασίας, από την Ελλάδα και την Ιταλία σε άλλα κράτη μέλη, τα οποία θα καθίσταντο υπεύθυνα για την εξέταση των συγκεκριμένων αιτήσεων ασύλου.
17Συνεπώς, η προσέγγιση των ΚΥΤ, η οποία εστιάζει στην ταυτοποίηση, την καταγραφή και τη λήψη των δακτυλικών αποτυπωμάτων των μεταναστών αμέσως μετά την άφιξή τους αποσκοπεί στη διευκόλυνση της εφαρμογής των συγκεκριμένων επακόλουθων διαδικασιών και μπορεί μάλιστα να θεωρηθεί ως αναγκαία προϋπόθεση για την αποτελεσματική εφαρμογή τους.
Σχετικά μέτρα πολιτικής
18Επιπλέον των διάφορων βραχυπρόθεσμων μέτρων που προτείνονται στο ευρωπαϊκό πρόγραμμα δράσης για τη μετανάστευση, συμπεριλαμβανομένης της προσέγγισης των ΚΥΤ και του προσωρινού μηχανισμού μετεγκατάστασης, το πρόγραμμα δράσης περιελάμβανε επίσης και άλλα, περισσότερο μακροπρόθεσμα μέτρα, τα οποία αποσκοπούσαν στην καλύτερη διαχείριση της μετανάστευσης, όπως η βελτιωμένη διαχείριση των συνόρων και μέτρα για την αντιμετώπιση των βαθύτερων αιτίων της παράτυπης μετανάστευσης. Αρκετά από τα σημαντικότερα μέτρα που αποφασίστηκαν κατά την περίοδο που κάλυψε ο έλεγχος παρουσιάζονται εν συντομία κατωτέρω.
Καταπιστευματικό ταμείο έκτακτης ανάγκης της ΕΕ για την Αφρική
19Η σύσταση του καταπιστευματικού ταμείου έκτακτης ανάγκης της ΕΕ για την Αφρική δρομολογήθηκε κατά τη σύνοδο κορυφής της Βαλέτας για τη μετανάστευση, στις 12 Νοεμβρίου 2015 στη Μάλτα. Λόγω των συνεχιζόμενων άνευ προηγουμένου επιπέδων παράτυπης μετανάστευσης, το καταπιστευματικό ταμείο δημιουργήθηκε για τη στήριξη των πλέον ευάλωτων και πληττόμενων αφρικανικών χωρών στις περιοχές του Σαχέλ και της λίμνης Τσαντ, στο Κέρας της Αφρικής και στη βόρεια Αφρική. Το καταπιστευματικό ταμείο αποσκοπεί να καταπολεμήσει, στις χώρες προέλευσης, διέλευσης και προορισμού των μεταναστών, τα βαθύτερα αίτια της αποσταθεροποίησης, του εκτοπισμού πληθυσμών και της παράτυπης μετανάστευσης, μέσω της προώθησης οικονομικών ευκαιριών, της ισότητας των ευκαιριών, της ασφάλειας και της ανάπτυξης. Το καταπιστευματικό ταμείο συνδυάζει χρηματοδότηση από διάφορα χρηματοοικονομικά μέσα που τελούν υπό τη διαχείριση της Ευρωπαϊκής Επιτροπής και χρηματοδοτούνται από τον προϋπολογισμό της ΕΕ και το Ευρωπαϊκό Ταμείο Ανάπτυξης. Η χρηματοδότησή του ανερχόταν συνολικά σε 2,4 δισεκατομμύρια ευρώ περίπου στις 31 Δεκεμβρίου 2016, στα οποία προστίθενται κεφάλαια ύψους 152 εκατομμυρίων ευρώ από τα κράτη μέλη της ΕΕ και άλλους χορηγούς.
Δήλωση ΕΕ - Τουρκίας
20Στις 18 Μαρτίου 2016, τα κράτη μέλη της ΕΕ και η Τουρκία συμφώνησαν επί μιας σειράς μέτρων για τη μείωση ή την ανακοπή της ροής παράτυπων μεταναστών από τις τουρκικές ακτές προς τα ελληνικά νησιά16. Η δήλωση αυτή προέβλεπε ότι όλοι οι μετανάστες που καταφθάνουν στα ελληνικά νησιά θα εξακολουθούσαν να καταγράφονται και, στη συνέχεια, οι ελληνικές αρχές θα εξέταζαν μία προς μία τις αιτήσεις στα ΚΥΤ, σύμφωνα με την οδηγία για τις διαδικασίες ασύλου. Ωστόσο, οι μετανάστες που δεν θα υπέβαλαν αίτηση ασύλου ή των οποίων η αίτηση θα κρινόταν αβάσιμη ή απαράδεκτη βάσει της οδηγίας, θα επιστρέφονταν στην Τουρκία. Για κάθε επιστροφή Σύρου στην Τουρκία από τα ελληνικά νησιά, ένας άλλος Σύρος θα επανεγκαθίστατο από την Τουρκία στην ΕΕ. Ο αντίκτυπος της συμφωνίας αυτής στη λειτουργία των ΚΥΤ αλλά και στην προσέγγιση αυτή συνολικά στην Ελλάδα ήταν τεράστιος.
Ευρωπαϊκός Οργανισμός Συνοριοφυλακής και Ακτοφυλακής
21Η εν εξελίξει μεταναστευτική κρίση κατέστησε σαφές ότι ο χωρίς ελέγχους στα εσωτερικά σύνορα χώρος του Σένγκεν μπορεί να είναι βιώσιμος μόνον εφόσον τα εξωτερικά σύνορα είναι ασφαλή και προστατεύονται αποτελεσματικά, κάτι που αποτελεί ζήτημα κοινού συμφέροντος. Για τον λόγο αυτό, στο ευρωπαϊκό πρόγραμμα δράσης για τη μετανάστευση επισημάνθηκε η ανάγκη να καταστεί η διαχείριση των εξωτερικών συνόρων κοινή ευθύνη των κρατών μελών και της Ευρωπαϊκής Ένωσης. Σε συνέχεια αυτού, τον Δεκέμβριο του 2015, η Επιτροπή θέσπισε δέσμη μέτρων που αποσκοπούσαν στη διασφάλιση των συνόρων της ΕΕ, την αποτελεσματικότερη διαχείριση της μετανάστευσης και τη βελτίωση της εσωτερικής ασφάλειας της ΕΕ.
22Βασικό στοιχείο της δέσμης αποτελούσε η πρόταση κανονισμού για τη σύσταση ενός νέου οργανισμού, του Ευρωπαϊκού Οργανισμού Συνοριοφυλακής και Ακτοφυλακής, που θα επιτρέπει τον συνδυασμό των ανεξάρτητων πόρων του εν λόγω νέου οργανισμού και των πόρων των αρχών των κρατών μελών που είναι αρμόδιες για τη διαχείριση των συνόρων. Το Ευρωπαϊκό Κοινοβούλιο και το Συμβούλιο συμφώνησαν πολύ σύντομα ως προς τον νέο οργανισμό, ο οποίος άρχισε να λειτουργεί στις 6 Οκτωβρίου 2016. Η εντολή του νέου οργανισμού17 είναι σημαντικά ευρύτερη από την αντίστοιχη του Frontex. Θα διαθέτει διπλάσιο αριθμό μόνιμων υπαλλήλων και θα έχει τη δυνατότητα να αντλεί προσωπικό από μια εφεδρεία ταχείας αντίδρασης 1 500 εμπειρογνωμόνων, γεγονός που θα περιορίσει την εξάρτησή του από τις εισφορές των κρατών μελών.
Πλαίσιο χρηματοδότησης
23Χρηματοδότηση και στήριξη για τη δημιουργία και τη λειτουργία των ΚΥΤ παρέχεται από πολλές διαφορετικές πηγές, συμπεριλαμβανομένων της ΕΕ και των οργανισμών της, εθνικών αρχών, διεθνών οργανισμών και ΜΚΟ.
24Η χρηματοδότηση της ΕΕ (βλέπε γράφημα 6), συμπεριλαμβανομένης της στήριξης της προσέγγισης των ΚΥΤ, διατίθεται στην Ελλάδα και την Ιταλία μέσω των αντίστοιχων πιστώσεων από το Ταμείο Ασύλου, Μετανάστευσης και Ένταξης (ΤΑΜΕ) και το Ταμείο Εσωτερικής Ασφάλειας (ΤΕΑ), που καλύπτουν την περίοδο 2014-2020. Διατίθεται ακόμη μέσω της στήριξης έκτακτης ανάγκης στο πλαίσιο του ΤΑΜΕ και του ΤΕΑ. Στην περίπτωση της Ελλάδας, είναι διαθέσιμος και ο μηχανισμός στήριξης έκτακτης ανάγκης18 για την αντιμετώπιση της ανθρωπιστικής κατάστασης. Οι χρηματοδοτούμενες με τις εθνικές πιστώσεις που προέρχονται από τα ΤΑΜΕ και ΤΕΑ δράσεις συγχρηματοδοτούνται από τα κράτη μέλη-αποδέκτες, ενώ η στήριξη έκτακτης ανάγκης είναι δυνατό να χρηματοδοτείται σε ποσοστό 100 % από τον προϋπολογισμό της ΕΕ. Τα εκταμιευθέντα κατά τον χρόνο διενέργειας του ελέγχου ποσά συνιστούν προκαταβολές προς τις ελληνικές και τις ιταλικές αρχές, καθώς και προς τους διεθνείς οργανισμούς και τους οργανισμούς της ΕΕ.
| EΛΛAΔA | ΙΤΑΛΙΑ | |||
|---|---|---|---|---|
| Χορηγηθείσα | Εκταμιευθείσα | Χορηγηθείσα | Εκταμιευθείσα | |
| ΤΑΜΕ | 585 | 247 | 365 | 55 |
| Εθνικά προγράμματα ΤΑΜΕ 2014-2020 | 295 | 45 | 348 | 44 |
| Στήριξη έκτακτης ανάγκης προς τα κράτη μέλη στο πλαίσιο του ΤΑΜΕ | 126 | 101 | 16 | 10 |
| Στήριξη έκτακτης ανάγκης προς οργανισμούς της ΕΕ / διεθνείς οργανισμούς στο πλαίσιο του ΤΑΜΕ | 165 | 101 | 1 | 1 |
| ΤΕΑ | 277 | 75 | 291 | 36 |
| Εθνικά προγράμματα ΤΕΑ 2014-2020 | 215 | 26 | 245 | 29 |
| Στήριξη έκτακτης ανάγκης προς τα κράτη μέλη στο πλαίσιο του ΤΕΑ | 52 | 42 | 46 | 7 |
| Στήριξη έκτακτης ανάγκης προς οργανισμούς της ΕΕ / διεθνείς οργανισμούς στο πλαίσιο του ΤΕΑ | 10 | 7 | 0 | 0 |
| Μηχανισμός στήριξης έκτακτης ανάγκης (μέσω συμβάσεων) | 192 | 127 | 0 | 0 |
| ΣΥΝΟΛΟ | 1 055 | 448 | 656 | 91 |
Πηγή: Ευρωπαϊκή Επιτροπή, ενημερωτικό δελτίο, «Χρηματοδοτική στήριξη της ΕΕ στην Ελλάδα», της 8.12.2016, παράρτημα 8 της ανακοίνωσης COM(2015) 510 final της 14.10.2015, «Διαχείριση της προσφυγικής κρίσης: η κατάσταση όσον αφορά την εφαρμογή των δράσεων προτεραιότητας στο πλαίσιο του Ευρωπαϊκού Θεματολογίου για τη Μετανάστευση», όπως επικαιροποιήθηκε στις 4.12.2016, και ενδοδίκτυο ECHO Hope, ως είχε στις 15.12.2016. Τυχόν διαφορές στα (υπο)σύνολα οφείλονται σε στρογγυλοποίηση.
Ελλάδα
25Λόγω καθυστερήσεων στην έναρξη λειτουργίας των ταμείων και στην ανάπτυξη των αναγκαίων συστημάτων διαχείρισης και ελέγχου στην Ελλάδα, καθώς και εξαιτίας των ελληνικών δημοσιονομικών περιορισμών όσον αφορά τη συγχρηματοδότηση δαπανών της ΕΕ, το 2016 δεν είχαν επιβεβαιωθεί οι δαπάνες του 2015 από τις εθνικές πιστώσεις της Ελλάδας στο πλαίσιο του ΤΑΜΕ / του ΤΕΑ19. Η Επιτροπή αναφέρει ότι από τις αρχές του 201520 είχε χορηγήσει περισσότερα από 352 εκατομμύρια ευρώ ως στήριξη έκτακτης ανάγκης (από το ΤΑΜΕ / το ΤΕΑ), επιπλέον των 192 εκατομμυρίων ευρώ που χορηγηθήκαν ως ανθρωπιστική βοήθεια21 μέσω του μηχανισμού στήριξης έκτακτης ανάγκης. Το μεγαλύτερο μέρος αυτών των κονδυλίων προοριζόταν για δραστηριότητες στην ηπειρωτική Ελλάδα (όπου, τον Νοέμβριο του 2016 παρέμεναν ακόμη περίπου 45 000 μετανάστες22), ενώ, βάσει των εκτιμήσεων της Επιτροπής, περίπου 100 εκατομμύρια ευρώ διατέθηκαν για τη στήριξη ενός ευρέος φάσματος δραστηριοτήτων στα νησιά και τα κέντρα υποδοχής και ταυτοποίησης.
26Μεταξύ των έργων που ανέθεσε η Επιτροπή στο πλαίσιο της στήριξης έκτακτης ανάγκης από το ΤΑΜΕ και το ΤΕΑ περιλαμβάνονται έργα για τη στέγαση και τη φιλοξενία των μεταναστών, τη σίτιση, την υγειονομική περίθαλψη, την κατασκευή υποδομών ύδρευσης και αποχέτευσης, τη μεταφορά από τα σημεία αποβίβασης στα ΚΥΤ, τη βελτίωση της ικανότητας λήψης δακτυλικών αποτυπωμάτων των ελληνικών αρχών και την αναβάθμιση των ηλεκτρονικών συστημάτων που χρησιμοποιεί η Ελληνική Αστυνομία στο πλαίσιο της διαδικασίας καταγραφής. Δεδομένου ότι οι περισσότερες αποφάσεις χορήγησης στήριξης έκτακτης ανάγκης στο πλαίσιο του ΤΑΜΕ και του ΤΕΑ ελήφθησαν από τον Οκτώβριο του 2015 και έπειτα (με περιόδους υλοποίησης κατά κανόνα 12 μηνών), δεν ήταν ακόμη διαθέσιμες εκθέσεις σχετικά με τη χρησιμοποίηση των κονδυλίων. Το ίδιο ισχύει και για τις δράσεις στο πλαίσιο του μηχανισμού στήριξης έκτακτης ανάγκης, οι πρώτες αποφάσεις για τις οποίες ελήφθησαν τον Μάρτιο του 2016. Έως το τέλος Φεβρουαρίου του 2017, η Επιτροπή δεν είχε λάβει ακόμη λεπτομερή πληροφοριακά στοιχεία σχετικά με τον τρόπο με τον οποίο χρησιμοποιήθηκαν τα κεφάλαια αυτά.
Ιταλία
27Η εικόνα στην Ιταλία διαφέρει αρκετά από την αντίστοιχη στην Ελλάδα. Κατά τον χρόνο διενέργειας του ελέγχου, οι δαπάνες που είχαν αναφερθεί στην Επιτροπή23 από τα εθνικά προγράμματα της Ιταλίας και αφορούσαν την περίοδο έως και τα μέσα Οκτωβρίου 2015, ανέρχονταν σε 1,6 εκατομμύρια ευρώ στο πλαίσιο του ΤΑΜΕ (όχι όμως για τα ΚΥΤ), ενώ δεν είχαν αναφερθεί δαπάνες στο πλαίσιο του ΤΑΕ. Στοιχεία σχετικά με τα εκταμιευθέντα ποσά και τα επιλεγέντα έργα για τα οποία είχαν ανατεθεί συμβάσεις έως τα μέσα Οκτωβρίου 2016 αναμενόταν να είναι διαθέσιμα τον Μάρτιο του 2017.
28Όσον αφορά τη συνιστώσα της βοήθειας έκτακτης ανάγκης του ΤΑΜΕ και του ΤΕΑ, έως το τέλος του 2016 η Ιταλία είχε λάβει 62,8 εκατομμύρια ευρώ. Κατά τον χρόνο διενέργειας του ελέγχου δεν ήταν διαθέσιμη καμία έκθεση σχετικά με τη χρησιμοποίηση των εν λόγω κονδυλίων βοήθειας έκτακτης ανάγκης για τα κέντρα υποδοχής και ταυτοποίησης.
Έμμεση χρηματοδότηση μέσω οργανισμών της ΕΕ
29Όσον αφορά τη χρηματοδοτική συμβολή των δύο κυρίως εμπλεκόμενων οργανισμών της ΕΕ (Frontex και EASO), ο Frontex διέθεσε αρχικώς 20 εκατομμύρια ευρώ από τον προϋπολογισμό του για το 2016 για την κάλυψη δαπανών σχετικών με τα ΚΥΤ24, αλλά στο μεταξύ (έως το τέλος Νοεμβρίου του 2016) έχει αναλάβει υποχρεώσεις ύψους σχεδόν 35 εκατομμυρίων ευρώ για τον σκοπό αυτό. Η χρηματοδότηση της ΕΕ προς την EASO αυξήθηκε το 2016 από περίπου 19,4 εκατομμύρια ευρώ σε 63,5 εκατομμύρια ευρώ (συμπεριλαμβανομένων 26 εκατομμυρίων από τα ΤΑΜΕ/ΤΕΑ) προκειμένου να καλυφθεί η στήριξη της δεύτερης στην προσέγγιση των ΚΥΤ και το σύστημα μετεγκατάστασης25.
30Η Ευρωπόλ έλαβε επιχορήγηση ως στήριξη έκτακτης ανάγκης από το ΤΕΑ ύψους 1,5 εκατομμυρίων ευρώ το 2016 για την τοποθέτηση στα ΚΥΤ εμπειρογνωμόνων (προσκεκλημένων υπαλλήλων) για τη διενέργεια δευτεροβάθμιων ελέγχων ασφαλείας.
Εμβέλεια και τρόπος προσέγγισης του ελέγχου
31Αξιολογήσαμε την εφαρμογή της προσέγγισης των κέντρων υποδοχής και ταυτοποίησης στην Ιταλία και την Ελλάδα. Ο έλεγχός μας κάλυψε την περίοδο από την ανακοίνωση της προσέγγισης στο πρόγραμμα δράσης για την μετανάστευση τον Μάιο του 2015 έως το τέλος του καλοκαιριού του 2016. Επικεντρωθήκαμε ιδίως σε δύο κύρια ερωτήματα:
- Δημιουργήθηκαν τα αναγκαία κέντρα υποδοχής και ταυτοποίησης σε κατάλληλες τοποθεσίες, εγκαίρως και με επαρκή δυναμικότητα για την κάλυψη των αναγκών, και εξασφαλίστηκαν η παροχή των κατάλληλων υπηρεσιών υποστήριξης και η εφαρμογή των αναγκαίων συντονιστικών μηχανισμών και των κατάλληλων διαδικασιών παρακολούθησης;
- Υπήρξε αποτελεσματική η προσέγγιση των ΚΥΤ στη διαχείριση των εισρεόντων μεταναστών, καθιστώντας δυνατή την ταυτοποίηση, την καταγραφή και τη λήψη των δακτυλικών αποτυπωμάτων όλων των μεταναστών, και την έγκαιρη παραπομπή τους στις αρμόζουσες επακόλουθες διαδικασίες (ασύλου, μετεγκατάστασης, επιστροφής);
Επικεντρωθήκαμε στη στήριξη που παρασχέθηκε από την ίδια την Επιτροπή, καθώς και από τους οργανισμούς Frontex, EASO και Ευρωπόλ. Αποκλείσαμε τον ειδικό ρόλο της Eurojust, καθώς ενεπλάκη εμμέσως μόνο στα ΚΥΤ, χωρίς να έχει παρουσία επί τόπου. Ακόμη, δεν εξετάσαμε τη διεκπεραίωση των αιτήσεων χορήγησης ασύλου, ούτε τις διαδικασίες μετεγκατάστασης και επιστροφής. Μολονότι η προσέγγιση των ΚΥΤ δεν καλύπτει την εφαρμογή των εν λόγω διαδικασιών, η σύνδεση είναι σαφής, δεδομένου ότι η αποτελεσματικότητα της προσέγγισης των ΚΥΤ αποτελεί αναγκαία προϋπόθεση για την επιτυχία των επακόλουθων διαδικασιών, όπως ακριβώς μπορεί και η πρόκληση «σημείων συμφόρησης» στις επακόλουθες διαδικασίες να έχει αντίκτυπο στην εύρυθμη λειτουργία των ΚΥΤ. Δεδομένης της σύνδεσης αυτής, αναφερόμαστε στις προκλήσεις που συνεπάγεται η εφαρμογή των εν λόγω επακόλουθων διαδικασιών, όπως διαπιστώθηκαν κατά τη διάρκεια του ελέγχου.
33Οι ελεγκτικές εργασίες μας συνίσταντο σε έλεγχο των διαθέσιμων εγγράφων και σε συνεντεύξεις με υπαλλήλους της Επιτροπής και των οργανισμών26, με εκπροσώπους των εθνικών αρχών σε Ελλάδα και Ιταλία, καθώς και διεθνών οργανισμών27 και μη κυβερνητικών οργανώσεων (ΜΚΟ)28. Επίσης, πραγματοποιήσαμε επιτόπιες επισκέψεις σε αρκετά κέντρα υποδοχής και ταυτοποίησης (στα κέντρα σε Pozzallo και Trapani στην Ιταλία, και σε Λέσβο, Χίο και Λέρο στην Ελλάδα) και στις περιφερειακές ειδικές ομάδες, και στις δύο χώρες. Λάβαμε υπόψη το γεγονός ότι, εξαιτίας της πρόσφατης κατάστασης κρίσης, καθώς και των συχνών μεταβολών των συνθηκών στον τομέα της διαχείρισης της μετανάστευσης, η Επιτροπή, οι οργανισμοί και τα κράτη μέλη δρουν σε ένα δυσχερές και ασταθές περιβάλλον.
Παρατηρήσεις
Συγκρότηση των κέντρων υποδοχής και ταυτοποίησης
34Εξετάσαμε κατά πόσον τα κέντρα υποδοχής και ταυτοποίησης δημιουργήθηκαν εγκαίρως και αν ο αριθμός τους, οι τοποθεσίες που επελέγησαν και η δυναμικότητά τους ήταν κατάλληλα για την κάλυψη των πραγματικών αναγκών, αν εξασφαλίστηκε η παροχή των κατάλληλων υπηρεσιών υποστήριξης, αν προβλέφθηκαν οι αναγκαίοι συντονιστικοί μηχανισμοί και αν οι διαδικασίες παρακολούθησης ήταν επαρκείς.
Η δημιουργία των κέντρων υποδοχής και ταυτοποίησης καθυστέρησε σε σχέση με τον προγραμματισμό και η υφιστάμενη δυναμικότητα υποδοχής εξακολουθεί να μην επαρκεί
35Σύμφωνα με την απόφαση του Συμβουλίου η οποία αποσκοπούσε στην παροχή στήριξης στην Ιταλία και την Ελλάδα για την καλύτερη αντιμετώπιση της επείγουσας κατάστασης (βλέπε σημείο 16), στις 16 Σεπτεμβρίου 2015 οι δύο χώρες έπρεπε να υποβάλουν στην Επιτροπή «οδικό χάρτη» (roadmap) ο οποίος, μεταξύ άλλων, θα περιελάμβανε τα κατάλληλα μέτρα στους τομείς του ασύλου, της πρώτης υποδοχής και της επιστροφής, για την ενίσχυση της ικανότητας, της ποιότητας και της αποδοτικότητας των συστημάτων τους στους τομείς αυτούς.
Ελλάδα
36Στον οδικό χάρτη που υπέβαλε στην Επιτροπή, η Ελλάδα όρισε πέντε νησιά, τις κύριες τη δεδομένη χρονική στιγμή πύλες εισόδου, στα οποία επρόκειτο να δημιουργηθούν κέντρα υποδοχής και ταυτοποίησης έως το τέλος του 2015: Λέσβο, Χίο, Σάμο, Λέρο και Κω (βλέπε γράφημα 5). Η Επιτροπή, στις παρατηρήσεις της σχετικά με τον οδικό χάρτη, δεν αμφισβήτησε την επιλογή των ελληνικών αρχών όσον αφορά τις τοποθεσίες των ΚΥΤ, κρίνοντας ότι αυτό εμπίπτει στην αρμοδιότητά τους. Τα σχετικά με τις αφίξεις στοιχεία επιβεβαίωναν ότι τα εν λόγω νησιά συνιστούσαν πράγματι τα κύρια σημεία εισόδου μεταναστών στην ελληνική επικράτεια την εποχή εκείνη.
37Τα ΚΥΤ στη Μόρια της Λέσβου και το Βαθύ της Σάμου δημιουργήθηκαν στις εγκαταστάσεις μικρότερων προϋπαρχουσών δομών. Στα άλλα νησιά δημιουργήθηκαν προς το τέλος του 2015 προσωρινές εγκαταστάσεις υποδοχής και, στις αρχές του 2016, οι ελληνικές αρχές κατέβαλαν σημαντικές προσπάθειες για την κατασκευή των σήμερα λειτουργούντων κέντρων υποδοχής και ταυτοποίησης, με αποτέλεσμα τέσσερα από τα πέντε ΚΥΤ που είχαν προγραμματιστεί να λειτουργούν σταδιακά όλο και πιο ολοκληρωμένα κατά το διάστημα Ιανουαρίου-Μαρτίου 2016. Σημειώθηκε έτσι καθυστέρηση σε σχέση με τον αρχικό προγραμματισμό και, συνεπώς, δεν διασφαλίστηκε στο ακέραιο η ταυτοποίηση και η καταγραφή του συνόλου των μεταναστών που έφτασαν κατά το διάστημα έως τον Μάρτιο του 2016.
38Τον Ιούνιο του 2016 η Επιτροπή αξιολόγησε και τα πέντε ελληνικά ΚΥΤ ως τελούντα σε πλήρη λειτουργία, με συνολική δυναμικότητα υποδοχής 7 450 ατόμων29, η οποία ωστόσο, λόγω της μεταβολής των συνθηκών, δεν ήταν επαρκής για την υποδοχή του αριθμού των μεταναστών που εισήλθαν στη χώρα το 2016. Σε συνέχεια του κλεισίματος της διαδρομής των Δυτικών Βαλκανίων και της Δήλωσης ΕΕ-Τουρκίας, ο αριθμός των αφίξεων μειώθηκε δραστικά (βλέπε γράφημα 7) σε περίπου 50 αφίξεις ημερησίως κατά το διάστημα Μαΐου-Ιουνίου (έναντι 2 000 αφίξεων κατά μέσο όρο ημερησίως κατά το διάστημα Ιανουαρίου-Φεβρουαρίου). Από τον Ιούλιο του 2016, άρχισαν να αυξάνονται και πάλι και, περί τα τέλη Αυγούστου, υπερέβαιναν τις 100 ημερησίως. Ωστόσο, παρά τον σημαντικά μικρότερο πλέον αριθμό αφίξεων, ο αριθμός εκείνων που φτάνουν στα ΚΥΤ παραμένει υψηλότερος του αριθμού εκείνων που αναχωρούν από αυτά. Μετά την επίσκεψή μας τον Ιούλιο του 2016, ο πληθυσμός των μεταναστών στα νησιά αυξήθηκε, από 8 502 στις αρχές Ιουλίου σε 12 515 στις αρχές Σεπτεμβρίου και σε 16 250 στις αρχές Νοεμβρίου30.
Γράφημα 7
Αφίξεις από θαλάσσης στα ελληνικά νησιά
Αριθμός αφίξεων 1.10.2015 – 1.1.2017
Πηγή: Ευρωπαϊκή Επιτροπή.
Προηγουμένως, οι μετανάστες που έφταναν στα ΚΥΤ μεταφέρονταν εντός λίγων ημερών στην ηπειρωτική Ελλάδα, μετά την ολοκλήρωση της διαδικασίας αρχικής ταυτοποίησης, καταγραφής και λήψης των δακτυλικών αποτυπωμάτων τους. Η κατάσταση άλλαξε άρδην σε συνέχεια της Δήλωσης ΕΕ-Τουρκίας. Οι νεοαφιχθέντες στα ελληνικά νησιά δεν επιτρεπόταν πλέον να μετακινηθούν προς την ηπειρωτική Ελλάδα αλλά έπρεπε, αντ’ αυτού, να υποβάλουν την αίτηση ασύλου τους στο ΚΥΤ. Η παραμονή των μεταναστών στα ΚΥΤ εξελίχθηκε από ολιγοήμερη διέλευση σε κατά πολύ μεγαλύτερης διάρκειας (πολύμηνη) παραμονή.
40Ως αποτέλεσμα, τα κέντρα υποδοχής και ταυτοποίησης, ιδίως εκείνα στη Λέσβο, τη Χίο και τη Σάμο, αντιμετωπίζουν σοβαρό πρόβλημα υπερπληθυσμού, καθώς οι μετανάστες που καταφθάνουν στα ελληνικά νησιά είναι περισσότεροι από εκείνους που αναχωρούν από αυτά31. Οι συνθήκες διαβίωσης στους καταυλισμούς (ποιότητα τροφής, έλλειψη κλινοσκεπασμάτων και ιδιωτικού χώρου, ανεπαρκής πρόσβαση σε ιατρική περίθαλψη και νερό) έχουν αποτελέσει αντικείμενο επικρίσεων από ΜΚΟ όπως η Διεθνής Αμνηστία32, το Παρατηρητήριο Ανθρωπίνων Δικαιωμάτων33 και η οργάνωση «Save the Children»34. Οι μονάδες στέγασης προσφύγων (προκατασκευασμένοι οικίσκοι τύπου εμπορευματοκιβωτίου) είναι υπερπλήρεις, σε βαθμό μάλιστα που πολλοί μετανάστες έχουν κατασκευάσει αυτοσχέδια καταφύγια περιμετρικά των ΚΥΤ (βλέπε πλαίσιο 2).
Πλαίσιο 2
Προκλήσεις στα ελληνικά νησιά που φιλοξενούν ΚΥΤ
Στη Χίο, ορισμένοι μετανάστες εγκατέλειψαν τον κύριο καταυλισμό (μεταξύ άλλων και λόγω ανησυχιών για την ασφάλειά τους εξαιτίας των διαπληκτισμών που συνέβαιναν στα ΚΥΤ) και κοιμούνταν έξω, εντός και πέριξ του κύριου λιμένα της πόλης της Χίου. Η ασφάλεια στους χώρους αυτούς ήταν ελάχιστη και η πρόσβαση σε βασικές υπηρεσίες μηδαμινή. Κατά τον χρόνο της επίσκεψής μας στη Λέρο, στις αρχές Ιουλίου, ο συνωστισμός ήταν μικρότερος, αλλά λίγες ημέρες αργότερα ξέσπασαν επεισόδια και προκλήθηκαν εκτεταμένες ζημίες σε αρκετά κτίρια. Στη Λέσβο, ο καταυλισμός της Μόριας υπέστη σοβαρές ζημίες όταν ξέσπασε πυρκαγιά κατά τη διάρκεια των ταραχών του Σεπτεμβρίου. Και τα τρία νησιά είναι αντιμέτωπα με προκλήσεις, οι οποίες σχετίζονται με τη φιλοξενία και την αποδοχή των ΚΥΤ στο έδαφός τους, τόσο από την άποψη των υποδομών και της παροχής υπηρεσιών υποστήριξης, όσο και λόγω της εναντίωσης των κατοίκων ή των φορέων του τουρισμού.
Στους χώρους διαμονής συχνά δεν γινόταν διαχωρισμός των μόνων ανδρών από άτομα που ανήκουν σε άλλες κατηγορίες, όπως οι μόνες γυναίκες, οι οικογένειες ή οι ανήλικοι. Ο αριθμός των ασυνόδευτων ανηλίκων υπολογίζεται σε περίπου 2 500 (Σεπτέμβριος 201635) και οι ειδικές εγκαταστάσεις της χώρας δεν διαθέτουν επαρκή δυναμικότητα για τη φιλοξενία τους σύμφωνα με τα διεθνή πρότυπα36. Ως αποτέλεσμα, πολλοί ασυνόδευτοι ανήλικοι κρατήθηκαν για μεγάλα χρονικά διαστήματα στα κέντρα υποδοχής και ταυτοποίησης υπό ακατάλληλες συνθήκες37, παρότι ο νέος νόμος προέβλεπε την κατά προτεραιότητα εξέταση των υποθέσεών τους38 (βλέπε πλαίσιο 3).
Πλαίσιο 3
Συνθήκες υποδοχής των ασυνόδευτων ανηλίκων
Κατά την επίσκεψή μας στο ΚΥΤ της Μόριας (Λέσβος), διαπιστώσαμε ότι ασυνόδευτοι ανήλικοι (κατά τον χρόνο του ελέγχου ο αριθμός τους ανερχόταν σε περίπου 90) κρατούνταν σε περιοριστικό περιβάλλον εντός του καταυλισμού, χωριστά από τους ενηλίκους. Οι περισσότεροι από αυτούς βρίσκονταν εκεί για διάστημα που υπερέβαινε τους τρεις μήνες, σε συνέχεια της Δήλωσης ΕΕ-Τουρκίας. Σύμφωνα με τον Οργανισμό Θεμελιωδών Δικαιωμάτων της ΕΕ, στα μέσα Ιουλίου, ασυνόδευτα κορίτσια συνέχιζαν να φιλοξενούνται στα ίδια καταλύματα με ασυνόδευτα αγόρια για περισσότερες από δύο εβδομάδες, με μόνο μέτρο ασφάλειας τη δυνατότητα να κλειδώνουν την πόρτα του υπνοδωματίου τη νύχτα. Επιπλέον, στη Μυτιλήνη, 60 ασυνόδευτοι ανήλικοι στεγάζονταν σε ανοιχτές δομές, εκτός του καταυλισμού.
Κατά τον χρόνο της επίσκεψης του ΕΕΣ στη Λέρο, οι 39 ασυνόδευτοι ανήλικοι δεν είχαν χωριστεί από τους ενηλίκους, αλλά κρατούνταν μαζί με αυτούς στο ΚΥΤ των Λέπιδων. Προηγουμένως, στεγάζονταν σε ανοιχτή δομή (ΠΙΚΠΑ), μαζί με άλλα άτομα που ανήκαν σε ευάλωτες ομάδες, ωστόσο, σύμφωνα με τους υπαλλήλους της ΥΠΥΤ, είχαν μεταφερθεί εκεί από τον προηγούμενο προϊστάμενο της ΥΠΥΤ για την προστασία τους. Χωρίς την προσήκουσα, προσαρμοσμένη στις ανάγκες παιδιών, προστασία στα Λέπιδα, στερούνταν την ελευθερία τους, ενώ αυτή η μεταχείριση τους έθετε σε κίνδυνο. Στη Χίο, οι ασυνόδευτοι ανήλικοι στεγάζονταν επίσης μαζί με τους ενηλίκους.
Το προσωπικό των οργανισμών ήταν επίσης εκτεθειμένο σε βίαιες διαμαρτυρίες και επιθετική συμπεριφορά. Υπάλληλοι της ΕΕ και άλλων φορέων χρειάστηκε να απομακρυνθούν, και τμήματα των εγκαταστάσεων του ΚΥΤ καταστράφηκαν ή υπέστησαν ζημίες.
43Οι πτυχές της ασφάλειας και της προστασίας, που εμπίπτουν στην αρμοδιότητα των κρατών μελών, δεν είχαν αξιολογηθεί επαρκώς κατά το στάδιο του προγραμματισμού. Αρχικώς, δεν καταρτίστηκαν σχέδια ασφαλείας και οι καταυλισμοί δεν διέθεταν εξόδους κινδύνου. Τα σχετικά με την ασφάλεια ζητήματα συζητήθηκαν στο πλαίσιο αρκετών συνεδριάσεων συντονισμού, κατά τις οποίες η Επιτροπή και οι οργανισμοί της ΕΕ, σε συμφωνία με τις ελληνικές αρχές, ανέπτυξαν σχέδιο ασφαλείας και διαδικασίες έκτακτης ανάγκης.
Ιταλία
44Η Ιταλία υπέβαλε επίσης τον Σεπτέμβριο του 2015 τον οδικό χάρτη της, ο οποίος περιείχε μέτρα στους τομείς του ασύλου, της πρώτης υποδοχής και της επιστροφής, που αποσκοπούσαν στη βελτίωση των συστημάτων της χώρας στους εν λόγω τομείς. Ο οδικός χάρτης προέβλεπε συνολικά έξι κέντρα υποδοχής και ταυτοποίησης, συνολικής δυναμικότητας 2 500 ατόμων, τα οποία έπρεπε να έχουν δημιουργηθεί και να έχουν αρχίσει να λειτουργούν έως το τέλος του 2015. Στις παρατηρήσεις που διατύπωσε σχετικά με τον οδικό χάρτη, η Επιτροπή έκρινε ότι την ευθύνη για τις αρχικώς προγραμματισθείσες τοποθεσίες των κέντρων υποδοχής και ταυτοποίησης, οι οποίες είχαν επιλεγεί βάσει των ήδη διαθέσιμων δομών, έφεραν οι εθνικές αρχές. Ωστόσο, το σχέδιο δράσης δεν ελάμβανε υπόψη τον χρόνο που θα απαιτείτο για την προσαρμογή των δομών αυτών ή των επιχειρησιακών διαδικασιών τους και, επιπλέον, οι προτεινόμενες τοποθεσίες δεν αντιστοιχούσαν στο σύνολό τους στα κύρια σημεία αποβίβασης των μεταναστών.
45Έως το τέλος του 2015 είχαν αρχίσει να λειτουργούν δύο μόνον (Λαμπεντούζα και Pozzallo) από τα έξι προγραμματισθέντα ΚΥΤ (βλέπε γράφημα 5) και άλλα δύο άρχισαν να λειτουργούν τους πρώτους μήνες του 2016 (Trapani και Τάραντας). Τον Ιούλιο του 2016 (οπότε και πραγματοποιήθηκε η επίσκεψη ελέγχου), η συνολική δυναμικότητα των τεσσάρων ΚΥΤ που λειτουργούσαν ανερχόταν σε 1 600 θέσεις, και προφανώς δεν ήταν επαρκής, δεδομένου ότι οι αφίξεις έφταναν τακτικά ή υπερέβαιναν τις 2 000 ημερησίως. Σύμφωνα με στοιχεία των ιταλικών αρχών, κατά τη διάρκεια των πρώτων επτά μηνών του 2016 περίπου 70 % των μεταναστών εξακολουθούσαν να αποβιβάζονται σε τοποθεσίες εκτός των ΚΥΤ, γεγονός που επέτεινε τον κίνδυνο ελλιπούς καταγραφής των εισερχομένων.
46Προκειμένου να αντιμετωπιστεί το πρόβλημα αυτό, οι ιταλικές αρχές ανακοίνωσαν τον Ιούνιο του 2016 τη δημιουργία δύο ακόμη ΚΥΤ (σε αντικατάσταση δύο που είχαν ακυρωθεί), τα οποία δεν είχαν τεθεί ακόμη σε λειτουργία στο τέλος Φεβρουαρίου του 2017. Επίσης, από τον Ιανουάριο του 2016, οι ιταλικές αρχές και η Επιτροπή πραγματοποιούν συζητήσεις επί μιας νέας στρατηγικής, η οποία θα βασίζεται στην προσέγγιση των ΚΥΤ, αλλά χωρίς υποδομές φιλοξενίας, και η οποία βρίσκεται ακόμη στο στάδιο της υλοποίησης. Σκοπός της προσέγγισης αυτής είναι η αναβάθμιση άλλων λιμένων αποβίβασης, ώστε να καταστεί δυνατή η εφαρμογή εκεί των τυποποιημένων επιχειρησιακών διαδικασιών που αναπτύχθηκαν στο πλαίσιο της προσέγγισης ΚΥΤ. Παράλληλα, βέβαια, η Επιτροπή ορθώς παρότρυνε, στην έκθεση προόδου του Νοεμβρίου39 την Ιταλία να προχωρήσει στο άνοιγμα των δύο επιπλέον ΚΥΤ που είχαν ήδη ανακοινωθεί.
47Σημαντική πηγή προβληματισμού για την Ιταλία αποτελεί ο αυξανόμενος αριθμός ασυνόδευτων ανηλίκων που έφτασαν στη χώρα το 2016, οι οποίοι, στο τέλος Σεπτεμβρίου, είχαν υπερβεί τους 20 00040. Λόγω της έλλειψης ειδικών δομών για τη φιλοξενία ανηλίκων στις περιοχές αποβίβασης των μεταναστών, οι ανήλικοι παραμένουν για υπερβολικά μεγάλο χρονικό διάστημα στα ΚΥΤ, τα οποία δεν ανταποκρίνονται στις ιδιαίτερες ανάγκες τους.
Η στήριξη από τους οργανισμούς της ΕΕ, μολονότι σημαντική, εξαρτάται σε μεγάλο βαθμό από τη διάθεση επαρκών πόρων από τα κράτη μέλη
48Η Επιτροπή και οι οργανισμοί παρέχουν υπηρεσίες υποστήριξης βάσει αιτημάτων των ιταλικών και των ελληνικών αρχών. Όσον αφορά τα κέντρα υποδοχής και ταυτοποίησης, αμφότερες οι χώρες διατύπωσαν αρχικώς τις ανάγκες τους στους αντίστοιχους οδικούς χάρτες τους. Η στήριξη συνίσταται ως επί το πλείστον στην τοποθέτηση εμπειρογνωμόνων, τους οποίους παραχωρούν τα κράτη μέλη, μέσω του Frontex και της EASO, για τη στήριξη των δραστηριοτήτων ταυτοποίησης, εξακρίβωσης της εθνικότητας, καταγραφής, λήψης των δακτυλικών αποτυπωμάτων και εξέτασης και ελέγχου (debriefing) των μεταναστών. Ο Frontex παρέχει επίσης βοήθεια στο πλαίσιο των επιστροφών, ενώ η EASO παρέχει στήριξη για την ενημέρωση των μεταναστών σχετικά με τη μετεγκατάσταση και για την εξέταση των αιτήσεων μετεγκατάστασης στην Ιταλία, καθώς και για την καταγραφή και την αξιολόγηση των αιτήσεων ασύλου στην Ελλάδα. Και οι δύο οργανισμοί παρέχουν πολιτιστικούς διαμεσολαβητές. Η Ευρωπόλ διενεργεί δευτεροβάθμιους ελέγχους ασφαλείας στην περίπτωση υποθέσεων που έχουν επισημανθεί στο πλαίσιο των δραστηριοτήτων των αρχών του κράτους μέλους υποδοχής ή παραπεμφθεί σε αυτές από τους οργανισμούς της ΕΕ ή άλλους οργανισμούς που δραστηριοποιούνται στο πεδίο.
49Από τις εκθέσεις των οργανισμών προκύπτει ότι έχουν τοποθετηθεί μακράν λιγότεροι εμπειρογνώμονες από αυτούς που είναι αναγκαίοι. Αυτό οφείλεται στο γεγονός ότι οι οργανισμοί επαφίενται στη συνεργασία των κρατών μελών, τα οποία αναλαμβάνουν δεσμεύσεις για την αποστολή εμπειρογνωμόνων ανταποκρινόμενα σε σχετικά αιτήματα των οργανισμών. Επιπροσθέτως, ούτε οι οργανισμοί ούτε τα κράτη μέλη ανέμεναν ή είχαν προβλέψει την αύξηση των αναγκών το 2015 και το 2016. Συνολικά, σύμφωνα με τον Frontex, οι προσφορές που ελήφθησαν από τα κράτη μέλη κάλυψαν το 65 % περίπου των αιτημάτων του για άμεση στήριξη των δραστηριοτήτων στα ΚΥΤ, ενώ στην περίπτωση της EASO το αντίστοιχο ποσοστό ήταν, κατά μέσο όρο, ακόμη χαμηλότερο (περίπου 57 %). Το διαθέσιμο προσωπικό των κρατών μελών είναι επίσης περιορισμένο και ορισμένα εξ αυτών έπρεπε να αντιμετωπίσουν επίσης έναν μεγάλο αριθμό αιτήσεων ασύλου, ιδίως κατά το δεύτερο ήμισυ του 2015.
50Οι εμπειρογνώμονες κατά κανόνα τοποθετούνται για περιορισμένο χρονικό διάστημα (έξι εβδομάδων ή και λιγότερο), με αποτέλεσμα οι οργανισμοί να είναι υποχρεωμένοι να υποβάλλουν διαρκώς νέα αιτήματα για την αντικατάσταση των εμπειρογνωμόνων που ολοκληρώνουν την αποστολή τους. Η συχνή αυτή εναλλαγή προφανώς συνεπάγεται σημαντική μείωση της αποδοτικότητας, καθώς οι νεοαφικνούμενοι εμπειρογνώμονες χρειάζονται χρόνο για να προσαρμοστούν και να εξοικειωθούν με τις συνθήκες που συναντούν. Στο πλαίσιο όλων των συνεντεύξεων που πραγματοποιήσαμε με τους εμπλεκόμενους φορείς κατά τη διάρκεια των επισκέψεων ελέγχου τονίστηκε η ανάγκη τοποθέτησης εμπειρογνωμόνων επί μακρότερα χρονικά διαστήματα.
Ελλάδα
51Στην Ελλάδα, η ανάγκη για στήριξη από τον Frontex στους τομείς της ταυτοποίησης και της καταγραφής περιορίστηκε, λόγω της μείωσης των αφίξεων σε συνέχεια της Δήλωσης ΕΕ-Τουρκίας. Από την άλλη πλευρά, η ανάγκη για στήριξη από την EASO αυξήθηκε, καθώς η πλειονότητα των μεταναστών που μεταφέρθηκε στην ηπειρωτική Ελλάδα τον Μάρτιο του 2016 υπέβαλε αίτηση ασύλου, όπως πράττει και η πλειονότητα των μεταναστών που αποβιβάζεται στα νησιά.
52Η Επιτροπή, στις εκθέσεις προόδου της του Σεπτεμβρίου41 και του Νοεμβρίου42 του 2016 συνέχισε να καλεί τα κράτη μέλη να εντείνουν τη στήριξή τους προς την EASO με την παραχώρηση εμπειρογνωμόνων, καθώς ο αριθμός των εμπειρογνωμόνων που έχουν αποσταλεί στην Ελλάδα εξακολουθεί να μην επαρκεί για τη διεκπεραίωση του αυξημένου αριθμού αιτήσεων ασύλου. Παραδείγματος χάριν, στα τέλη Σεπτεμβρίου του 2016, από τους 100 χειριστές υποθέσεων ασύλου (υπεύθυνους συνεντεύξεων) που εκτιμήθηκε ότι απαιτούνταν στα ΚΥΤ, η EASO είχε τοποθετήσει μόλις 4143.
53Από τον Μάρτιο του 2016 έχει τοποθετηθεί προσωπικό της Ευρωπόλ για τη διενέργεια δευτεροβάθμιων ελέγχων ασφαλείας στην περίπτωση επισημασμένων υποθέσεων που παραπέμπονται από την Ελληνική Αστυνομία στο πλαίσιο των διαδικασιών καταγραφής και εξακρίβωσης στοιχείων. Πρωταρχικός σκοπός των εν λόγω ελέγχων είναι ο εντοπισμός κινήσεων υπόπτων για τρομοκρατία και η εξουδετέρωση δικτύων οργανωμένου εγκλήματος που εμπλέκονται σε παράνομη διακίνηση μεταναστών. Σύμφωνα με τις εκθέσεις της Επιτροπής σχετικά με την πορεία υλοποίησης44, η Ευρωπόλ είχε αποστείλει στα πέντε νησιά έως τον Ιούλιο του 2016 εννέα υπαλλήλους, σύμφωνα με το επιχειρησιακό σχέδιο που συμφωνήθηκε με την Ελληνική Αστυνομία τον Ιούνιο του 2016. Σύμφωνα με την Ευρωπόλ, τον Σεπτέμβριο του 2016 τοποθετήθηκε στην Ελλάδα η πρώτη ομάδα προσκεκλημένων υπαλλήλων της Ευρωπόλ, δέκα στον αριθμό. Τον Οκτώβριο του 2016, ένα επιπλέον σώμα 16 προσκεκλημένων υπαλλήλων από τα κράτη μέλη αναπτύχθηκε και στα πέντε ελληνικά κέντρα υποδοχής και ταυτοποίησης, για τη διενέργεια ελέγχων ασφαλείας δεύτερης γραμμής στις βάσεις δεδομένων της Ευρωπόλ.
Ιταλία
54Συνολικά, οι ιταλικές αρχές αξιολόγησαν ως ικανοποιητική τη στήριξη των οργανισμών της ΕΕ, δεδομένου ιδίως ότι η κατάσταση βελτιώθηκε από τον Μάιο και έπειτα, οπότε ορισμένοι εμπειρογνώμονες του Frontex που αρχικώς επρόκειτο να τοποθετηθούν στην Ελλάδα κατέστη δυνατό να τοποθετηθούν εκ νέου στην Ιταλία. Ωστόσο, η Επιτροπή θεωρεί ότι η ανταπόκριση των κρατών μελών στα αιτήματα της EASO για αποστολή εμπειρογνωμόνων προς τοποθέτηση στην Ιταλία εξακολουθεί να μην είναι επαρκής για την αντιμετώπιση του μεγάλου αριθμού των αφίξεων ατόμων που είναι επιλέξιμα για μετεγκατάσταση. Έως το τέλος Σεπτεμβρίου 2016 είχαν τοποθετηθεί 33 εμπειρογνώμονες σε θέματα ασύλου (καθώς και 35 πολιτιστικοί διαμεσολαβητές), ενώ το συμφωνηθέν με τις ιταλικές αρχές σχέδιο προέβλεπε 74 εμπειρογνώμονες45.
55Τον Σεπτέμβριο του 2016, η Ιταλία συμφώνησε ότι η Ευρωπόλ θα συμμετείχε στους επιτόπιους δευτεροβάθμιους ελέγχους ασφαλείας, όπως ζήτησε το Συμβούλιο. Η Ευρωπόλ συνέβαλε στη διαμόρφωση ενός επιχειρησιακού σχεδίου και προετοίμαζε την τοποθέτηση προσκεκλημένων υπαλλήλων. Τον Οκτώβριο του 2016, η Ιταλία ζήτησε, επιπλέον, τη στήριξη της Ευρωπόλ για τη διενέργεια πρόσθετων ελέγχων ασφαλείας που σχετίζονται με τη μετεγκατάσταση46.
Η Επιτροπή διαδραμάτισε ενεργό συντονιστικό ρόλο
56Η προσέγγιση των ΚΥΤ προϋποθέτει τη συμμετοχή πληθώρας παραγόντων σε διάφορα επίπεδα. Αυτό σημαίνει ότι, για να διασφαλίζεται η εύρυθμη λειτουργία των ΚΥΤ, απαιτείται συντονισμός των δραστηριοτήτων της Ευρωπαϊκής Επιτροπής, των οργανισμών της ΕΕ, των εθνικών αρχών σε κεντρικό και τοπικό επίπεδο, των διεθνών οργανισμών (UNHCR και ΔΟΜ), καθώς και των ΜΚΟ.
57Ο συντονισμός εξασφαλίζεται σε ενωσιακό, εθνικό και επιχειρησιακό επίπεδο, καθώς και σε επίπεδο ΚΥΤ. Σε αμφότερες τις χώρες, ο συντονισμός διευκολύνεται από την παρουσία ειδικού προσωπικού της Επιτροπής και των οργανισμών.
Ελλάδα
58Στην Ελλάδα, ο συντονισμός σε κεντρικό επίπεδο γίνεται στο πλαίσιο διοργανικής συνεδρίασης συντονισμού, στην οποία συμμετέχουν οι διάφορες εθνικές αρχές, η Επιτροπή, οι οργανισμοί της ΕΕ και οι κυριότεροι διεθνείς οργανισμοί. Η στήριξη της Επιτροπής παρέχεται από μια νέα υπηρεσία, η οποία δημιουργήθηκε το 2015, την Υπηρεσία Στήριξης Διαρθρωτικών Μεταρρυθμίσεων (Structural Reform Support Service, SRSS), από κοινού με υπαλλήλους άλλων υπηρεσιών της Επιτροπής. Της διοργανικής συνεδρίασης, η οποία λαμβάνει χώρα κάθε δεύτερη εβδομάδα στην Αθήνα, προεδρεύει ο Γενικός Διευθυντής της SRSS.
59Στο πλαίσιο των συνεντεύξεων που πραγματοποιήσαμε κατά τη διάρκεια της επίσκεψης ελέγχου στην Ελλάδα, ένα σημείο προβληματισμού που αναδείχθηκε από όλους τους συμμετέχοντες ήταν η απουσία τυποποιημένων επιχειρησιακών διαδικασιών (ΤΕΔ) στα ΚΥΤ. Μολονότι στον ελληνικό οδικό χάρτη47 η κατάρτιση ΤΕΔ προσδιορίστηκε ως βασικός στόχος για όλα τα κέντρα υποδοχής, τέτοιες διαδικασίες δεν εγκρίθηκαν ποτέ. Στις αρχές του 2016 βρισκόταν σε εξέλιξη η διαδικασία κατάρτισης των ΤΕΔ από την ελληνική κυβέρνηση, και η Επιτροπή διατύπωσε παρατηρήσεις επί του προσχεδίου. Ωστόσο, η Δήλωση ΕΕ-Τουρκίας μετέβαλε ριζικά τη λειτουργία των ΚΥΤ. Παράλληλα, η Ελλάδα ενέκρινε νέα νομοθεσία με την οποία η υπηρεσία Πρώτης Υποδοχής μετατράπηκε σε Υπηρεσία Υποδοχής και Ταυτοποίησης (ΥΠΥΤ) και της ανατέθηκαν νέα καθήκοντα. Η εξέλιξη αυτή διέκοψε την κατάρτιση των ΤΕΔ και κατέστησε αναγκαία την αναθεώρησή τους. Κατά τον χρόνο διενέργειας της επίσκεψής μας, η Ελλάδα δεν είχε ολοκληρώσει την αναθεώρηση του προσχεδίου των ΤΕΔ, παρά τα επανειλημμένα σχετικά αιτήματα της Επιτροπής.
60Ο συντονισμός σε επιχειρησιακό επίπεδο διασφαλίζεται μέσω της περιφερειακής ειδικής ομάδας της ΕΕ48, η οποία εδρεύει στον Πειραιά. Η πλατφόρμα αυτή σχεδιάστηκε προκειμένου οι οργανισμοί της ΕΕ να συνεδριάζουν τακτικά, για τη διευκόλυνση του συνολικού συντονισμού και της ανταλλαγής πληροφοριών μεταξύ των διαφόρων παραγόντων, στο πλαίσιο των αντίστοιχων εντολών τους. Στις συνεδριάσεις αυτές συμμετέχει επίσης εκπρόσωπος της Ευρωπαϊκής Επιτροπής, ο οποίος ασκεί την προεδρία. Ωστόσο, ο ρόλος της ειδικής ομάδας στο πλαίσιο της προσέγγισης των ΚΥΤ δεν ορίζεται με απόλυτη σαφήνεια, και οι εθνικές αρχές δεν συμμετέχουν στις συνεδριάσεις της.
61Σε επίπεδο ΚΥΤ, αρμόδιες για τη συνολική διαχείριση είναι οι κεντρικές αρχές, οι οποίες όμως δεν έχουν αναλάβει πλήρως τη σχετική ευθύνη. Παραδείγματος χάριν, δεν υπήρχε ένα πρόσωπο ή μια αρχή ειδικά επιφορτισμένο(-η) σε μόνιμη βάση με τη συνολική διαχείριση της δομής ή των λειτουργιών της. Η Υπηρεσία Υποδοχής και Ταυτοποίησης (ΥΠΥΤ) ήταν τυπικά υπεύθυνη για τη διαχείριση των ΚΥΤ, αλλά διέθετε ελάχιστο προσωπικό επί τόπου κατά τον χρόνο της επίσκεψης ελέγχου, με αποτέλεσμα να αδυνατεί να έχει αδιάλειπτη παρουσία 24 ώρες την ημέρα, 7 ημέρες την εβδομάδα. Στην πράξη, δεν ήταν σαφές σε όλες τις πλευρές ποιος ήταν αρμόδιος για τη λήψη αποφάσεων στις δομές.
Ιταλία
62Στην Ιταλία, οι εθνικές αρχές ενστερνίστηκαν την προσέγγιση των ΚΥΤ και ανέλαβαν τη σχετική διαχείριση της μετανάστευσης. Η υλοποίηση της προσέγγισης των ΚΥΤ εμπίπτει στην αρμοδιότητα ειδικής ομάδας στους κόλπους του ιταλικού Υπουργείου Εσωτερικών (Υπηρεσία ατομικών ελευθεριών και μετανάστευσης). Η Επιτροπή παρέχει τη στήριξή της σε κεντρικό επίπεδο διά μιας ολιγομελούς ομάδας υπαλλήλων στη Ρώμη. Στο επίπεδο αυτό καταρτίστηκαν και οι τυποποιημένες επιχειρησιακές διαδικασίες, από ομάδα εργασίας υπό την καθοδήγηση του ιταλικού υπουργείου Εσωτερικών στην οποία εκπροσωπούνταν όλοι οι βασικοί ενδιαφερόμενοι φορείς (ιταλικές αρχές, Επιτροπή, Frontex, Ευρωπόλ, EASO, UNHCR και ΔΟΜ). Οι εν λόγω διαδικασίες εγκρίθηκαν επισήμως και γνωστοποιήθηκαν στους ενδιαφερομένους στις 17 Μαΐου 2016. Παρέχουν επιχειρησιακή καθοδήγηση σε σχέση με τις δραστηριότητες που πραγματοποιούνται στα κέντρα υποδοχής και ταυτοποίησης, με στόχο την τυποποίηση της ροής εργασιών και την επίτευξη μεγαλύτερης αποδοτικότητας. Η έγκρισή τους, έπειτα από διαβουλεύσεις μηνών, έγινε δεκτή από το σύνολο των ενδιαφερομένων ως ένα σημαντικό θετικό βήμα προς την κατεύθυνση της παγίωσης της προσέγγισης των ΚΥΤ στην Ιταλία.
63Ο συντονισμός σε επιχειρησιακό επίπεδο διασφαλίζεται μέσω της περιφερειακής ειδικής ομάδας της ΕΕ, η οποία εδρεύει στην Catania της Σικελίας. Επιπλέον των οργανισμών της ΕΕ και της Επιτροπής, στην Ιταλία συμμετέχουν στην περιφερειακή ειδική ομάδα της ΕΕ και διάφορες εθνικές αρχές.
64Σε επίπεδο ΚΥΤ, οι τοπικές αρχές (Prefetture) είναι υπεύθυνες για τον συντονισμό και τη συνολική διαχείριση κάθε κέντρου υποδοχής και ταυτοποίησης, χωρίς ωστόσο να έχουν μόνιμη παρουσία στα ΚΥΤ. Αντιθέτως, μόνιμη παρουσία έχουν δύο άλλοι σημαντικοί παράγοντες, η κρατική αστυνομία (Questura) και ο φορέας διαχείρισης της δομής (συχνά κάποια ΜΚΟ), έκαστος στον τομέα αρμοδιότητάς του. Στην πράξη, όπως επεσήμαναν διάφοροι ενδιαφερόμενοι, η κατάσταση αυτή αποπνέει ασάφεια ως προς το ποιο είναι πράγματι το «σημείο αναφοράς» σε κάθε κέντρο υποδοχής και ταυτοποίησης.
Παρά την τακτική παρακολούθηση, υπάρχουν περιθώρια για βελτίωση της μέτρησης των επιδόσεων σε επίπεδο ΚΥΤ
65Βάσει του ευρωπαϊκού προγράμματος δράσης για τη μετανάστευση, η Ευρωπαϊκή Επιτροπή υπέβαλε εκτενή στοιχεία σχετικά με τη διαχείριση της προσφυγικής κρίσης εν γένει. Ειδικότερα, η εφαρμογή της προσέγγισης των ΚΥΤ εξετάζεται στο πλαίσιο των εκθέσεών της για τη μετεγκατάσταση και την επανεγκατάσταση49. Οι εκθέσεις αυτές δημοσιεύονται σε μηνιαία βάση από τον Μάρτιο του 2016 και περιλαμβάνουν ενότητα για την εφαρμογή των οδικών χαρτών στην Ελλάδα και την Ιταλία, η οποία σχετίζεται στενά με την προσέγγιση των ΚΥΤ. Στόχος των εν λόγω εκθέσεων είναι η παροχή επικαιροποιημένων ποσοτικών και ποιοτικών στοιχείων για την επικρατούσα κατάσταση, συνοψίζοντας τις προκλήσεις που εντοπίζονται και τη συντελεσθείσα πρόοδο, καθώς και τις συστάσεις που διατυπώνει η Ευρωπαϊκή Επιτροπή προς το σύνολο των ενδιαφερομένων. Σε χωριστές εκθέσεις για την πρόοδο που έχει σημειωθεί στην εφαρμογή της Δήλωσης ΕΕ-Τουρκίας περιέχονται επίσης παρατηρήσεις σχετικά με την κατάσταση στα κέντρα υποδοχής και ταυτοποίησης50. Τέλος, ad hoc εκθέσεις ή ειδικές ανακοινώσεις51 και ενημερωτικά δελτία συμπληρώνουν το ολοκληρωμένο πλαίσιο αναφοράς.
66Οι τακτικές ανακοινώσεις της Ευρωπαϊκής Επιτροπής σχετικά με την προσέγγιση των ΚΥΤ συμβάλλουν στην ανάπτυξη διαφανούς και ανοικτού πλαισίου αναφοράς σχετικά με την εφαρμογή της προσέγγισης αυτής. Η ποιοτική πτυχή αυτού του πλαισίου αναφοράς (εντοπισμός των προκλήσεων, συστάσεις κ.λπ.) καταδεικνύει την προθυμία της Ευρωπαϊκής Επιτροπής να παρακολουθεί και να κοινοποιεί στοιχεία σχετικά με την συντελούμενη πρόοδο52. Διαπιστώσαμε, ωστόσο, ότι:
- παρά το γεγονός ότι η Επιτροπή ενθαρρύνει συστηματικά τις ιταλικές αρχές να αυξήσουν τον αριθμό των ΚΥΤ53, δεν είναι διαθέσιμη οποιαδήποτε ανάλυση της οικονομικής αποδοτικότητας που να επιτρέπει τη σύγκριση, αφενός, της επιλογής της δημιουργίας πρόσθετων κέντρων υποδοχής και ταυτοποίησης και, αφετέρου, του πρόσφατου σχεδίου για συστηματική εφαρμογή της προσέγγισης των ΚΥΤ σε όλους τους λιμένες αποβίβασης, χωρίς τη δημιουργία υποδομών φιλοξενίας·
- τα κέντρα υποδοχής και ταυτοποίησης βρίσκονται πλέον σε λειτουργία εδώ και περισσότερο από ένα έτος, αλλά δεν έχει ακόμη θεσπιστεί κάποιο πλαίσιο παρακολούθησης επιδόσεων σε επίπεδο επιμέρους ΚΥΤ, για την παρακολούθηση της αποδοτικότητας της λειτουργίας τους και της χρήσης των πόρων (π.χ. προσωπικού και εξοπλισμού), τον εντοπισμό και την αντιμετώπιση τυχόν αδρανούς δυναμικότητας ή/και ενδεχόμενων «σημείων συμφόρησης» στις διαδικασίες, και για τη διευκόλυνση του προσδιορισμού βέλτιστων πρακτικών, της ανταλλαγής αντληθέντων διδαγμάτων και της πραγματοποίησης αλλαγών όπου χρειάζεται·
- παρά τις προσπάθειες της Επιτροπής να ενοποιήσει τα δεδομένα που διαβιβάζουν εθνικές αρχές και οργανισμοί της ΕΕ, ορισμένα δεδομένα δεν κοινοποιούνται, όπως το χρονικό διάστημα που οι μετανάστες παραμένουν στα κέντρα υποδοχής και ταυτοποίησης εν αναμονή της καταγραφής τους και της ολοκλήρωσης της διαδικασίας υποβολής αίτησης χορήγησης ασύλου (Ελλάδα), ενώ δεν καλύπτονται ή δεν δημοσιεύονται ορισμένα βασικά δεδομένα, όπως ο συνολικός αριθμός των μεταναστών για τους οποίους εκδίδεται απόφαση επιστροφής μετά την ταυτοποίηση και την καταγραφή τους στα ΚΥΤ ή ο αριθμός εκείνων που πράγματι επιστρέφουν (Ιταλία).
Η αποτελεσματικότητα της προσέγγισης των κέντρων υποδοχής και ταυτοποίησης
67Εξετάσαμε κατά πόσον η προσέγγιση των ΚΥΤ κατέστησε δυνατή την ταυτοποίηση, την καταγραφή και τη λήψη των δακτυλικών αποτυπωμάτων όλων των μεταναστών, καθώς και την έγκαιρη παραπομπή τους στις αρμόζουσες επακόλουθες διαδικασίες (ασύλου, μετεγκατάστασης, επιστροφής).
Η προσέγγιση των κέντρων υποδοχής και ταυτοποίησης βελτίωσε το ποσοστό καταγραφής και λήψης των δακτυλικών αποτυπωμάτων των εισερχόμενων μεταναστών
68Πρωταρχικός στόχος της προσέγγισης των ΚΥΤ ήταν να συμβάλουν στη βελτίωση της διαχείρισης των συνόρων μέσω της ορθής ταυτοποίησης, καταγραφής και λήψης των δακτυλικών αποτυπωμάτων όλων των εισερχόμενων μεταναστών. Τα συγκεκριμένα βήματα αποτελούν επίσης προαπαιτούμενο για την ορθή παραπομπή των τελευταίων είτε στην εθνική διαδικασία ασύλου, είτε στο σχέδιο μετεγκατάστασης έκτακτης ανάγκης, είτε στη διαδικασία επιστροφής.
69Κατά την ταυτοποίηση, επιβεβαιώνονται τα στοιχεία ταυτότητας των μεταναστών και εξακριβώνεται η εθνικότητά τους (screening), ενώ εντοπίζονται περιπτώσεις ευάλωτων ατόμων που χρειάζεται να αντιμετωπιστούν κατά προτεραιότητα. Στη συνέχεια, στο πλαίσιο της διαδικασίας καταγραφής, λαμβάνονται δακτυλικά αποτυπώματα, όπως προβλέπει ο κανονισμός Eurodac, τα οποία αποθηκεύονται στη Eurodac, τη βάση δεδομένων της ΕΕ για την αντιπαραβολή δακτυλικών αποτυπωμάτων. Οι μετανάστες φωτογραφίζονται, τα στοιχεία τους καταχωρίζονται και διασταυρώνονται στις σχετικές ευρωπαϊκές και διεθνείς βάσεις δεδομένων, εξακριβώνεται η γνησιότητα των (τυχόν υπαρχόντων) εγγράφων, ενώ η αστυνομία διενεργεί ελέγχους ασφαλείας.
70Τα πρώτα αυτά στάδια της διαδικασίας διενεργούνται από τις αστυνομικές αρχές με τη στήριξη του Frontex, μέσω σειράς διαδοχικών ενεργειών εντός των εγκαταστάσεων του κέντρου υποδοχής και ταυτοποίησης54. Σε αυτό ή σε οποιοδήποτε επόμενο στάδιο της διαδικασίας, οι μετανάστες έχουν τη δυνατότητα να εκφράσουν τη βούληση να υποβάλουν αίτηση χορήγησης ασύλου (βλέπε επίσης το διάγραμμα ροής της προσέγγισης των ΚΥΤ στο παράρτημα II).
71Στην Ελλάδα, κατά τον χρόνο της επίσκεψής μας τον Ιούλιο του 2016, η διαδικασία ταυτοποίησης, καταγραφής και λήψης των δακτυλικών αποτυπωμάτων των μεταναστών ολοκληρωνόταν εντός τριών ημερών από την άφιξή τους55 στα νησιά. Σύμφωνα με τα δεδομένα της Επιτροπής, από τον Μάρτιο του 2016, τα ελληνικά κέντρα υποδοχής και ταυτοποίησης εκτελούν ορθά τα συγκεκριμένα καθήκοντα για το σύνολο ουσιαστικά των μεταναστών, κάτι που συνιστά σημαντική βελτίωση σε σύγκριση με το ποσοστό καταγραφής του Σεπτεμβρίου του 2015 που ήταν μόλις 8 %56 (τον Ιανουάριο του 2016 είχε ήδη ανέλθει σε 78 %). Η εκτέλεση αυτού του καθήκοντος διευκολύνθηκε επίσης πολύ μετά τη Δήλωση ΕΕ-Τουρκίας, δεδομένης της σημαντικής μείωσης του αριθμού των εισερχόμενων μεταναστών σε σύγκριση με τον αντίστοιχο αριθμό το 2015.
72Στην Ιταλία, ο αριθμός των αφίξεων το 2016 παρέμεινε συγκρίσιμος με τον αντίστοιχο του 2014 και του 2015. Όσον αφορά την πλήρη καταγραφή των εισερχόμενων μεταναστών, στην Ιταλία μόλις το ένα τρίτο περίπου αυτών αποβιβάζεται (και καταγράφεται) στις τοποθεσίες των κέντρων υποδοχής και ταυτοποίησης57, με την πλειονότητα να αποβιβάζεται σε άλλους λιμένες. Σύμφωνα με τα πλέον πρόσφατα στοιχεία που διαβίβασαν οι ιταλικές αρχές58, το ποσοστό καταγραφής και λήψης των δακτυλικών αποτυπωμάτων βελτιώθηκε σημαντικά, από 60 % περίπου κατά το πρώτο εξάμηνο του 2015 σε 97 % κατά μέσο όρο για το 2016 συνολικά. Το ποσοστό αυτό αντικατοπτρίζει τον θετικό αντίκτυπο της εφαρμογής της προσέγγισης των ΚΥΤ, όχι μόνον στα τέσσερα κέντρα υποδοχής και ταυτοποίησης αλλά, κατά τη διάρκεια του 2016, και σε άλλους 15 λιμένες αποβίβασης (βλέπε επίσης σημεία 45 και 46), με αποτέλεσμα να μειωθεί ο κίνδυνος μη ορθής καταγραφής και λήψης των δακτυλικών αποτυπωμάτων ορισμένων μεταναστών που εισέρχονται στη χώρα. Στο σύνολό τους οι εμπλεκόμενοι φορείς με τους οποίους πραγματοποιήσαμε συνεντεύξεις συμφώνησαν ότι η προσέγγιση των ΚΥΤ συνετέλεσε σε μεγάλο βαθμό στη βελτίωση της κατάστασης στην Ιταλία, όχι μόνο μέσω της εξασφάλισης κατάλληλων υποδομών, αλλά και με την καθιέρωση τυποποιημένων διαδικασιών που πρέπει να ακολουθούνται και με τη θετική επίδρασή της στις εφαρμοζόμενες πρακτικές εν γένει.
73Επιπλέον, σύμφωνα με την προσέγγιση των ΚΥΤ, κατά τη διαδικασία της καταγραφής απαιτείται η καταχώριση των στοιχείων ταυτότητας και των δακτυλικών αποτυπωμάτων όλων των παράτυπων μεταναστών στις διάφορες εθνικές, ευρωπαϊκές και διεθνείς βάσεις δεδομένων για την ασφάλεια και η αντιπαραβολή τους με αυτές, κατ’ εφαρμογήν των κανόνων του ΚΕΣΑ. Ωστόσο, οι προβλεπόμενοι έλεγχοι ασφαλείας περιορίζονταν από το ισχύον νομικό πλαίσιο και από τον σχεδιασμό των συστημάτων. Έως τον Σεπτέμβριο του 2016, σύμφωνα με την εντολή του πρώην Frontex, οι προσκεκλημένοι υπάλληλοι του Frontex είχαν πρόσβαση στις ευρωπαϊκές βάσεις δεδομένων ασφαλείας και ελέγχου των εγγράφων59 μόνον εάν διέθεταν σχετική εξουσιοδότηση από τη χώρα υποδοχής. Στην Ελλάδα μπορούσαν να συνεισφέρουν σε αυτό το τμήμα των εργασιών μόνο στο πλαίσιο ανεπίσημων συμφωνιών με τις τοπικές αστυνομικές αρχές.
74Ο νέος κανονισμός για την Ευρωπαϊκή Συνοριοφυλακή και Ακτοφυλακή επιτρέπει την πρόσβαση των ομάδων της στις σχετικές βάσεις δεδομένων60. Ωστόσο, το πρόβλημα της διαλειτουργικότητας των βάσεων δεδομένων για την ασφάλεια (απουσία συστήματος ενιαίου σημείου εισόδου που θα επέτρεπε την έρευνα σε περισσότερες βάσεις δεδομένων ταυτόχρονα, με μία μόνον αναζήτηση) δυσχεραίνει τη συστηματική διενέργεια ελέγχων ασφαλείας, και δεν μπορεί να επιλυθεί βραχυπρόθεσμα61.
Η λειτουργία των κέντρων υποδοχής και ταυτοποίησης επηρεάζεται αρνητικά από «σημεία συμφόρησης» στις επακόλουθες διαδικασίες
75Η προσέγγιση των ΚΥΤ είναι άρρηκτα συνδεδεμένη με τις διαδικασίες που έπονται. Για την αποτελεσματική παραπομπή των μεταναστών στη διαδικασία ασύλου και στις επακόλουθες διαδικασίες μετεγκατάστασης ή επιστροφής, κατά περίπτωση, οι μετά την καταγραφή διαδικασίες πρέπει να ολοκληρώνονται εντός εύλογου χρονικού διαστήματος. Οι μετανάστες πρέπει επίσης να ενημερώνονται επαρκώς σχετικά με τις διάφορες διαδικασίες.
Ελλάδα
76Έχοντας ως μόνη εναλλακτική επιλογή την άμεση επιστροφή, οι νεοαφικνούμενοι υποβάλλουν στο σύνολό τους ουσιαστικά αίτηση διεθνούς προστασίας. Δεδομένου ότι, πριν από τον Μάρτιο του 2016, ο αριθμός των αιτήσεων χορήγησης ασύλου που υποβάλλονταν στην Ελλάδα ήταν μικρός, η ελληνική Υπηρεσία Ασύλου διέθετε περιορισμένο αριθμό υπαλλήλων και, συνεπώς, χρειάστηκε επειγόντως ενίσχυση της στελέχωσής της προκειμένου να αντεπεξέλθει στην αιφνίδια αυτή αύξηση των αιτήσεων χορήγησης ασύλου. Ωστόσο, επειδή η αύξηση προσωπικού δεν είχε προγραμματιστεί πριν από την έναρξη της εφαρμογής της Δήλωσης ΕΕ-Τουρκίας και επειδή η επακόλουθη διαδικασία πρόσληψης και επιμόρφωσης των νέων υπαλλήλων ήταν χρονοβόρα, επηρεάστηκε αρνητικά η ικανότητα διεκπεραίωσης των αιτήσεων χορήγησης ασύλου της Υπηρεσίας Ασύλου. Η Υπηρεσία Ασύλου ενισχύθηκε τον Αύγουστο του 2016 με την πρόσληψη 124 έκτακτων υπαλλήλων, η οποία χρηματοδοτήθηκε με επιχορήγηση έκτακτης ανάγκης από το ΤΑΜΕ που συνομολογήθηκε με την EASO62.
77Τον Σεπτέμβριο του 201663, στην πλειονότητα των μεταναστών που είχαν εισέλθει στη χώρα μετά τις 20 Μαρτίου δεν είχε δοθεί ακόμη η δυνατότητα κατάθεσης αίτησης χορήγησης ασύλου64. Η κατά προτεραιότητα διεκπεραίωση των αιτήσεων χορήγησης ασύλου μεταναστών ορισμένων εθνικοτήτων έναντι άλλων65, καθώς και η απουσία σαφούς ενημέρωσης των μεταναστών σχετικά με τις διαδικασίες και τους χρόνους αναμονής συνετέλεσαν στην αύξηση της έντασης στους καταυλισμούς.
78Επίσης, από τον Μάρτιο του 2016 η επιλογή της μετεγκατάστασης δεν είναι πλέον διαθέσιμη στους νεοαφικνούμενους μετανάστες, σε συνέχεια απόφασης της ελληνικής Υπηρεσίας Ασύλου και σε συμφωνία με απόψεις που προέβαλαν διάφορα κράτη μέλη στο Συμβούλιο Δικαιοσύνης και Εσωτερικών Υποθέσεων, σύμφωνα με τα οποία η δυνατότητα μετεγκατάστασης θα έπρεπε να προσφέρεται σε μετανάστες στην ηπειρωτική Ελλάδα, οι οποίοι έφτασαν πριν από τις 20 Μαρτίου. Οι δύο αποφάσεις του Συμβουλίου για τη μετεγκατάσταση δεν περιλαμβάνουν σαφή νομική βάση που να επικυρώνει τη συγκεκριμένη άποψη.
79Επιπροσθέτως, όπως έχει επισημάνει η Επιτροπή66, ο βραδύς ρυθμός των επιστροφών στο πλαίσιο της Δήλωσης ΕΕ-Τουρκίας συνετέλεσε επίσης στην υπερκάλυψη της δυναμικότητας υποδοχής των ΚΥΤ. Δεδομένου ότι στο σύνολό τους σχεδόν οι νεοαφικνούμενοι υποβάλλουν αίτηση χορήγησης ασύλου, το ενδεχόμενο επιστροφής τους μπορεί να εξεταστεί μόνον αφότου λάβουν αρνητική απόφαση όσον αφορά τη χορήγηση ασύλου και έχουν εξαντληθεί τα διαθέσιμα μέσα προσφυγής κατά της απόφασης αυτής. Μέχρι στιγμής, κατά το διάστημα από το τέλος Μαρτίου του 2016 έως τις αρχές Δεκεμβρίου του 2016, επί συνόλου περίπου 17 000 αφίξεων έχουν επιστραφεί από τα ελληνικά νησιά στην Τουρκία συνολικά 748 μετανάστες67.
Ιταλία
80Στην Ιταλία, η προσέγγιση των κέντρων υποδοχής και ταυτοποίησης λειτουργεί όπως σχεδιάστηκε, υπό την έννοια ότι, επιπλέον της καταγραφής του 97 % των αφικνούμενων μεταναστών και της λήψης των δακτυλικών αποτυπωμάτων τους (βλέπε σημείο 72), τους παρέχεται επίσης η ευκαιρία να εκφράσουν τη βούλησή τους να υποβάλουν αίτηση χορήγησης ασύλου. Ακόμη, δυνητικοί υποψήφιοι, επιλέξιμοι για μετεγκατάσταση, εντοπίζονται ήδη στο πλαίσιο της διαδικασίας καταγραφής στα ΚΥΤ, και στη συνέχεια μεταφέρονται σε ειδικά κέντρα υποδοχής.
81Η κύρια πρόκληση για το πρόγραμμα μετεγκατάστασης αρχικά, κατά την έναρξη της εφαρμογής της προσέγγισης των ΚΥΤ, ήταν ο εντοπισμός επιλέξιμων υποψηφίων πρόθυμων να συμμετάσχουν στο πρόγραμμα. Τώρα πλέον, καθώς οι μετανάστες λαμβάνουν καλύτερη ενημέρωση για τη μετεγκατάσταση, αυξάνεται και ο αριθμός των υποψηφίων που εντοπίζονται στο πλαίσιο της περισσότερο συστηματοποιημένης προσέγγισης των ΚΥΤ, και το βασικό «σημείο συμφόρησης» που κωλύει την ομαλή έκβαση της διαδικασίας μετεγκατάστασης είναι πια η έλλειψη προσφορών από τα κράτη μέλη. Στις 27 Σεπτεμβρίου 2016, ένα έτος μετά την έγκριση των αποφάσεων του Συμβουλίου για τη μετεγκατάσταση και στα μέσα στης διετούς περιόδου εφαρμογής, μόλις 1 196 άτομα είχαν πράγματι μετεγκατασταθεί από την Ιταλία —μεταξύ των οποίων κανένας ασυνόδευτος ανήλικος— και οι επίσημες προσφορές68 των κρατών μελών προς την Ιταλία ανέρχονταν σε 3 809 (έναντι συνολικής δέσμευσης για μετεγκατάσταση 34 953 ατόμων από την Ιταλία, βάσει των αποφάσεων του Συμβουλίου).
82Άλλο «σημείο συμφόρησης» προκαλείται από το χαμηλό ποσοστό εκτέλεσης των αποφάσεων επιστροφής, το οποίο, σύμφωνα με στοιχεία που ελήφθησαν από τις ιταλικές αρχές, υπολείπεται ακόμη του 20 %69. Οι διαρθρωτικές δυσκολίες για την πραγματοποίηση των επιστροφών, όπως προσδιορίζονται και περιγράφονται από τις ιταλικές αρχές στον οδικό χάρτη, περιλαμβάνουν την περιορισμένη ικανότητα των κέντρων εξακρίβωσης της ταυτότητας και απέλασης και την έλλειψη συνεργασίας από πλευράς των χωρών προέλευσης για την επανεισδοχή.
83Ο σταθερά υψηλός αριθμός αφίξεων μεταναστών (περισσότερες από 150 000 αφίξεις ετησίως από το 2014), σε συνδυασμό με τα υφιστάμενα «σημεία συμφόρησης» στα οποία οφείλεται η περιορισμένη «εκροή» μεταναστών μέσω των προγραμμάτων μετεγκατάστασης και επιστροφής, ενδέχεται να δημιουργήσουν πρόβλημα δυναμικότητας στις ιταλικές εγκαταστάσεις φιλοξενίας αιτούντων άσυλο συνολικά στο εγγύς μέλλον.
Συμπεράσματα και συστάσεις
84Τα κράτη μέλη της ΕΕ φέρουν την πρωταρχική ευθύνη για κάθε πτυχή του ελέγχου των συνόρων και της διεκπεραίωσης των αιτήσεων ασύλου. Η Επιτροπή υιοθέτησε τη νέα προσέγγιση των ΚΥΤ (hotspot, που έχει επίσης αποδοθεί ως προσέγγιση των «κομβικών σημείων»), προκειμένου να βοηθήσει την Ελλάδα και την Ιταλία, τα κράτη μέλη που βρέθηκαν στην πρώτη γραμμή της κρίσης αυτής, να αντεπεξέλθουν στην αιφνίδια και δραματική αύξηση του αριθμού των παράτυπων μεταναστών που κατέφθαναν στα εξωτερικά σύνορά τους το διάστημα 2015/2016. Η εν λόγω προσέγγιση αποσκοπούσε στην παροχή επιχειρησιακής υποστήριξης στα κράτη μέλη για τη διασφάλιση της ταυτοποίησης, της καταγραφής και της λήψης των δακτυλικών αποτυπωμάτων των αφικνούμενων μεταναστών, καθώς και της παραπομπής τους στις κατάλληλες επακόλουθες διαδικασίες. Συνολικά, διαπιστώσαμε ότι η προσέγγιση των ΚΥΤ συνέβαλε στη βελτίωση της διαχείρισης των μεταναστευτικών ροών στα δύο κράτη μέλη που βρέθηκαν στην πρώτη γραμμή, και μάλιστα υπό εξαιρετικά δυσχερείς και διαρκώς μεταβαλλόμενες συνθήκες, μέσω της αύξησης των ικανοτήτων υποδοχής τους και της βελτίωσης των διαδικασιών καταγραφής καθώς και του συντονισμού των προσπαθειών στήριξης.
85Σε αμφότερες τις χώρες οι τοποθεσίες δημιουργίας των ΚΥΤ επελέγησαν λαμβάνοντας υπόψη τα κύρια σημεία εισόδου, καθώς και τη διαθεσιμότητα υφιστάμενων δομών. Ωστόσο, το χρονικό διάστημα που χρειάστηκε για τη συγκρότησή τους ξεπέρασε τις αρχικές προβλέψεις. Στην Ελλάδα, τέσσερα από τα πέντε ΚΥΤ που είχαν προγραμματιστεί λειτουργούσαν τον Μάρτιο του 2016, ενώ το τελευταίο άρχισε να λειτουργεί τον Ιούνιο του 2016. Στην Ιταλία, τέσσερα από τα έξι ΚΥΤ που είχαν προγραμματιστεί λειτουργούσαν τον Μάρτιο του 2016, και σε δύο άλλα οι εργασίες βρίσκονταν ακόμη σε εξέλιξη, χωρίς ωστόσο να έχουν αρχίσει να λειτουργούν στα τέλη Φεβρουαρίου του 2017. Παρά τη σημαντική στήριξη που ελήφθη από την ΕΕ, οι εγκαταστάσεις υποδοχής στις δύο χώρες δεν ήταν ακόμη επαρκείς στο τέλος του 2016 για την κατάλληλη υποδοχή (Ιταλία) ή στέγαση (Ελλάδα) των αφικνούμενων μεταναστών. Εξακολουθεί να υπάρχει έλλειψη κατάλληλων εγκαταστάσεων για τη φιλοξενία και την αντιμετώπιση των περιπτώσεων των ασυνόδευτων ανηλίκων σύμφωνα με τα διεθνή πρότυπα, τόσο στα ΚΥΤ όσο και κατά το επόμενο στάδιο της διαδικασίας υποδοχής (βλέπε σημεία 36 έως 47).
86Η Επιτροπή και οι συναφείς οργανισμοί της ΕΕ στήριξαν τις προσπάθειες των κρατών μελών με την παροχή εμπειρογνωμόνων, χρηματοδοτικών και τεχνικών πόρων, καθώς και συμβουλών και συντονισμού. Η ικανότητα των οργανισμών να παρέχουν στήριξη αυτού του είδους εξαρτάτο και εξακολουθεί να εξαρτάται σε μεγάλο βαθμό από τους πόρους που παραχωρούν άλλα κράτη μέλη. Επιπροσθέτως, η διάρκεια της τοποθέτησης εμπειρογνωμόνων ήταν σε πολλές περιπτώσεις εξαιρετικά σύντομη, περιορίζοντας συνεπώς την αποδοτικότητα του έργου τους. Οι εν λόγω αδυναμίες αντιμετωπίζονται επί του παρόντος μέσω των νέων (ή των προβλεπόμενων) εντολών των σχετικών οργανισμών (βλέπε σημεία 48 έως 55).
87Σε αμφότερες τις χώρες, ο συντονισμός της προσέγγισης των ΚΥΤ διευκολύνθηκε από την παρουσία ειδικού προσωπικού της Επιτροπής και των οργανισμών και, σε επιχειρησιακό επίπεδο, από την παρουσία των περιφερειακών ειδικών ομάδων, μολονότι ο ρόλος των τελευταίων στο πλαίσιο της προσέγγισης των ΚΥΤ δεν έχει διευκρινιστεί ακόμη πλήρως. Η ύπαρξη τυποποιημένων επιχειρησιακών διαδικασιών είναι ουσιώδους σημασίας για την αποσαφήνιση των αρμοδιοτήτων και την εναρμόνιση των διαδικασιών, ιδίως όταν εμπλέκονται πολυάριθμοι και διαφορετικοί παράγοντες, όπως στη συγκεκριμένη περίπτωση της προσέγγισης των ΚΥΤ. Η Ιταλία έχει θεσπίσει τυποποιημένες επιχειρησιακές διαδικασίες, τις οποίες εφαρμόζει τόσο στα κέντρα υποδοχής και ταυτοποίησης όσο και σε άλλους λιμένες αποβίβασης που λειτουργούν ως τέτοια κέντρα. Στην Ελλάδα, η έγκριση τέτοιων διαδικασιών εκκρεμεί. Ο συντονισμός σε επίπεδο επιμέρους ΚΥΤ παραμένει κατακερματισμένος και, μολονότι έχει αποφασιστεί ότι αρμόδιες για τη συνολική διαχείριση των ΚΥΤ είναι οι κεντρικές αρχές των κρατών μελών, τουλάχιστον στην Ελλάδα οι αρχές δεν έχουν ακόμη αναλάβει πλήρως τη σχετική ευθύνη. Η παρακολούθηση της προόδου αλλά και των προβλημάτων στα ΚΥΤ από την Επιτροπή και η παρουσίαση των σχετικών στοιχείων είναι τακτική και εκτενής, αλλά ορισμένες πληροφορίες δεν γνωστοποιούνται στους διάφορους ενδιαφερόμενους παράγοντες, και δεν έχουν παρουσιαστεί στοιχεία σχετικά με ορισμένους βασικούς δείκτες επιδόσεων (βλέπε σημεία 56 έως 66).
88Τόσο στην Ελλάδα όσο και στην Ιταλία, χάρη στην εφαρμογή της προσέγγισης των ΚΥΤ διασφαλίστηκε η ορθή ταυτοποίηση, καταγραφή και λήψη των δακτυλικών αποτυπωμάτων της πλειονότητας των αφικνούμενων μεταναστών κατά το 2016, καθώς και ο έλεγχος των στοιχείων τους κατ’ αντιπαραβολή με τις σχετικές βάσεις δεδομένων για την ασφάλεια. Από την άποψη αυτή, η εφαρμογή της προσέγγισης των ΚΥΤ συνετέλεσε στη βελτιωμένη διαχείριση των μεταναστευτικών ροών (βλέπε σημεία 68 έως 74). Στο πλαίσιο της εν λόγω προσέγγισης προβλέπεται εκτός των άλλων η παραπομπή των μεταναστών στις κατάλληλες επακόλουθες διαδικασίες, ήτοι στην υποβολή αίτησης χορήγησης ασύλου, στη μετεγκατάσταση σε άλλο κράτος μέλος (κατά περίπτωση) ή στην επιστροφή στη χώρα προέλευσης (ή διέλευσης). Οι εν λόγω διαδικασίες είναι συχνά ιδιαίτερα χρονοβόρες και βρίσκουν πρόσκομμα σε «σημεία συμφόρησης», γεγονός που μπορεί να έχει αντίκτυπο στη λειτουργία των ΚΥΤ (βλέπε σημεία 76 έως 83).
89Βάσει των συμπερασμάτων αυτών, διατυπώνουμε τις συστάσεις που παρουσιάζονται κατωτέρω. Δεδομένης της συνεχιζόμενης μεταναστευτικής κρίσης που ασκεί πίεση στα εξωτερικά σύνορα της ΕΕ, οι συστάσεις 1 έως 4 αφορούν ζητήματα που χρήζουν επείγουσας αντιμετώπισης.
Σύσταση 1 – Δυναμικότητα των κέντρων υποδοχής και ταυτοποίησης
Η Επιτροπή, από κοινού με τους σχετικούς οργανισμούς, πρέπει να παράσχει περαιτέρω στήριξη στην Ελλάδα για την αντιμετώπιση του προβλήματος της δυναμικότητας στα κέντρα υποδοχής και ταυτοποίησης μέσω:
- της αναβάθμισης των εγκαταστάσεων φιλοξενίας στα νησιά όπου υπάρχουν ΚΥΤ,
- της περαιτέρω επιτάχυνσης της διεκπεραίωσης των αιτήσεων χορήγησης ασύλου (με τη στήριξη της EASO), και, παράλληλα, μέσω της σαφέστερης ενημέρωσης των μεταναστών σχετικά με τον τρόπο και τον χρόνο εξέτασης των αιτήσεών τους,
- της επιβολής της εφαρμογής των ισχυουσών διαδικασιών επιστροφής, κατά περίπτωση (με τη στήριξη του Frontex).
- Η Επιτροπή, από κοινού με τους σχετικούς οργανισμούς, πρέπει να στηρίξει περαιτέρω τις προσπάθειες της Ιταλίας για αύξηση του αριθμού των ΚΥΤ, όπως είχε αρχικά σχεδιαστεί, και για τη λήψη περαιτέρω μέτρων προκειμένου να επεκτείνει την εφαρμογή της προσέγγισης των κέντρων υποδοχής και ταυτοποίησης ώστε να καλύψει και σημεία αποβίβασης εκτός των τοποθεσιών των ΚΥΤ.
Σύσταση 2 – Ασυνόδευτοι ανήλικοι
- Η Επιτροπή, από κοινού με τους σχετικούς ευρωπαϊκούς και διεθνείς οργανισμούς, πρέπει να συνδράμει τις αρχές τόσο στην Ελλάδα όσο και στην Ιταλία ώστε να λάβουν κάθε δυνατό μέτρο για να διασφαλίσουν τη σύμφωνη με τα διεθνή πρότυπα μεταχείριση των ασυνόδευτων ανηλίκων που φθάνουν ως μετανάστες, συμπεριλαμβανομένων της εξασφάλισης κατάλληλου καταλύματος, της προστασίας τους, της κατά προτεραιότητα πρόσβασης στις διαδικασίες ασύλου και της εξέτασης του ενδεχομένου μετεγκατάστασής τους.
- Η Επιτροπή πρέπει να επιμείνει στον διορισμό υπεύθυνου προστασίας παιδιών σε κάθε ΚΥΤ/δομή.
- Η Επιτροπή και οι αρμόδιοι οργανισμοί πρέπει να συνδράμουν περαιτέρω τις αρμόδιες αρχές με την παροχή επιμόρφωσης και νομικών συμβουλών και να συνεχίσουν να παρακολουθούν την κατάσταση και να υποβάλλουν στοιχεία σχετικά με τα μέτρα που λαμβάνονται και την πρόοδο που επιτυγχάνεται.
Σύσταση 3 – Τοποθετήσεις εμπειρογνωμόνων
- Η Επιτροπή και οι οργανισμοί πρέπει να συνεχίσουν να ζητούν από τα κράτη μέλη στο σύνολό τους να παραχωρήσουν περισσότερους εμπειρογνώμονες για την πληρέστερη κάλυψη των τρεχουσών αναγκών.
- Τα επαγγελματικά προφίλ των εμπειρογνωμόνων πρέπει να ανταποκρίνονται στα σχετικά αιτήματα και τα κράτη μέλη να τους τοποθετούν για χρονικό διάστημα τέτοιο που να καθιστά την παρεχόμενη από τον Frontex, την EASO και την Ευρωπόλ στήριξη στην Ελλάδα και την Ιταλία επαρκώς αποδοτική και αποτελεσματική.
Σύσταση 4 – Ρόλοι και αρμοδιότητες στο πλαίσιο της προσέγγισης των ΚΥΤ
- Η Επιτροπή, από κοινού με τους οργανισμούς και τις εθνικές αρχές, πρέπει να προσδιορίσει με μεγαλύτερη σαφήνεια τον ρόλο, τη δομή και τις αρμοδιότητες της περιφερειακής ειδικής ομάδας της ΕΕ στο πλαίσιο της προσέγγισης των ΚΥΤ.
- Η Επιτροπή και οι οργανισμοί πρέπει να συνεχίσουν να επιμένουν στον διορισμό, από την Ιταλία και την Ελλάδα, υπευθύνου για τη συνολική διοίκηση και λειτουργία κάθε κέντρου υποδοχής και ταυτοποίησης σε μονιμότερη βάση, καθώς και στη θέσπιση τυποποιημένων επιχειρησιακών διαδικασιών για τα ΚΥΤ στην Ελλάδα.
Σύσταση 5 – Αξιολόγηση της προσέγγισης των ΚΥΤ
- Η Επιτροπή και οι οργανισμοί πρέπει, έως το τέλος του 2017, να προβούν στην αξιολόγηση της οργάνωσης και της μέχρι σήμερα εφαρμογής της προσέγγισης των ΚΥΤ και να υποβάλουν προτάσεις για την περαιτέρω εξέλιξή της. Αυτές πρέπει να αφορούν μεταξύ άλλων την εκπόνηση ενός τυποποιημένου μοντέλου στήριξης που θα εφαρμόζεται στην περίπτωση μεταναστευτικών μετακινήσεων μεγάλης κλίμακας στο μέλλον, τον προσδιορισμό των επιμέρους ρόλων και αρμοδιοτήτων, τις ελάχιστες απαιτήσεις σε υποδομές και ανθρώπινους πόρους, τα είδη της στήριξης που πρέπει να παρέχεται, καθώς και τις τυποποιημένες επιχειρησιακές διαδικασίες.
- Η ανάλυση αυτή πρέπει επίσης να καλύψει την αξιολόγηση της ανάγκης για περαιτέρω διευκρινίσεις σχετικά με το νομικό πλαίσιο που διέπει την προσέγγιση των ΚΥΤ στο πλαίσιο της διαχείρισης των εξωτερικών συνόρων της ΕΕ.
Η παρούσα έκθεση εγκρίθηκε από το Τμήμα ΙΙI, του οποίου προεδρεύει ο κύριος Karel PINXTEN, Μέλος του Ελεγκτικού Συνεδρίου, στο Λουξεμβούργο, κατά τη συνεδρίασή του της 21ης Μαρτίου 2017.
Για το Ελεγκτικό Συνέδριο

Klaus-Heiner LEHNE
Πρόεδρος
Παραρτήματα
Παράρτημα I
Χρονογραμμή της ανταπόκρισης της ΕΕ στη μεταναστευτική κρίση

Παραρτημα II
Η προσέγγιση των κέντρων υποδοχής και ταυτοποίησης (hotspot)
Ακρωνύμια και συντομογραφίες
ΔΟΜ: Διεθνής Οργανισμός Μετανάστευσης
Ευρωπόλ: Ευρωπαϊκή Αστυνομική Υπηρεσία
ΚΕΣΑ: Κοινό Ευρωπαϊκό Σύστημα Ασύλου
ΜΚΟ: Μη κυβερνητική οργάνωση
ΣΛΕΕ: Συνθήκη για τη λειτουργία της Ευρωπαϊκής Ένωσης
ΤΑΜΕ: Ταμείο Ασύλου, Μετανάστευσης και Ένταξης
ΤΕΑ: Ταμείο Εσωτερικής Ασφάλειας
ΤΕΔ: Τυποποιημένες επιχειρησιακές διαδικασίες (Standard Operating Procedures)
ΥΠΥΤ: Υπηρεσία Υποδοχής και Ταυτοποίησης
EASO: Ευρωπαϊκή Υπηρεσία Υποστήριξης για το Άσυλο (European Asylum Support Office)
EURTF: Περιφερειακή ειδική ομάδα της Ευρωπαϊκής Ένωσης (European Union Regional Task Force)
Frontex: Ευρωπαϊκός οργανισμός για τη διαχείριση της επιχειρησιακής συνεργασίας στα εξωτερικά σύνορα των κρατών μελών της Ευρωπαϊκής Ένωσης (από τον Οκτώβριο του 2016: Ευρωπαϊκός Οργανισμός Συνοριοφυλακής και Ακτοφυλακής)
SRSS: Υπηρεσία Στήριξης Διαρθρωτικών Μεταρρυθμίσεων (Structural Reform Support Service)
UNHCR: Ύπατη Αρμοστεία των Ηνωμένων Εθνών για τους Πρόσφυγες
Παραπομπές
Εισαγωγή
1 Σύμφωνα με τον ΔΟΜ, δεν υφίσταται ένας καθολικά αποδεκτός ορισμός της παράτυπης μετανάστευσης. Από την οπτική γωνία των χωρών προορισμού, η παράτυπη μετανάστευση συνίσταται στην είσοδο, την παραμονή ή την εργασία σε μια χώρα χωρίς την αναγκαία άδεια ή χωρίς τα έγγραφα που προβλέπουν οι σχετικές με τη μετανάστευση κανονιστικές πράξεις.
2 COM(2016)197 final της 6.4.2016, «Μεταρρύθμιση του κοινού ευρωπαϊκού συστήματος ασύλου και προώθηση των νόμιμων οδών προς την Ευρώπη». Στην ανακοίνωσή της αυτή, η Επιτροπή παρουσιάζει επιλογές για ένα δίκαιο και βιώσιμο σύστημα κατανομής των αιτούντων άσυλο μεταξύ των κρατών μελών και προτείνει την περαιτέρω εναρμόνιση των διαδικασιών και των προτύπων σχετικά με το άσυλο, καθώς και την ενίσχυση της εντολής της Ευρωπαϊκής Υπηρεσίας Υποστήριξης για το Άσυλο (EASO).
3 Κανονισμός (ΕΕ) αριθ. 604/2013 του Ευρωπαϊκού Κοινοβουλίου και του Συμβουλίου, της 26ης Ιουνίου 2013, για τη θέσπιση των κριτηρίων και μηχανισμών για τον προσδιορισμό του κράτους μέλους που είναι υπεύθυνο για την εξέταση αίτησης διεθνούς προστασίας που υποβάλλεται σε κράτος μέλος από υπήκοο τρίτης χώρας ή από απάτριδα (αναδιατύπωση) (ΕΕ L 180 της 29.6.2013, σ. 31).
4 Βλέπε υποσημείωση 2.
5 Σύνοψη των συστάσεων αυτών περιέχεται στο έγγραφο «Σύσταση της Επιτροπής προς τα κράτη μέλη σχετικά με την επανέναρξη των μεταφορών προς την Ελλάδα βάσει του κανονισμού (ΕΕ) αριθ. 604/2013», C(2016) 8525 final της 8.12.2016.
6 COM(2015) 240 final της 13.5.2015, «Ευρωπαϊκό πρόγραμμα δράσης για τη μετανάστευση».
7 «Ευρωπαϊκό πρόγραμμα δράσης για τη μετανάστευση», σ. 6.
8 Επεξηγηματικό σημείωμα διαθέσιμο στη διεύθυνση http://data.consilium.europa.eu/doc/document/ST-10962-2015-INIT/en/pdf.
9 COM(2015) 490 final της 23.9.2015, «Διαχείριση της προσφυγικής κρίσης: άμεσα επιχειρησιακά, δημοσιονομικά και νομικά μέτρα στο πλαίσιο του Ευρωπαϊκού Προγράμματος Δράσης για τη Μετανάστευση», και ειδικότερα παράρτημα ΙΙ.
10 Συμπεράσματα του Συμβουλίου ΔΕΥ της 10ης Μαρτίου 2016, διαθέσιμα στον ιστότοπο www.consilium.europa.eu.
11 Συμπεράσματα του Συμβουλίου ΔΕΥ της 20ής Νοεμβρίου 2016, διαθέσιμα στον ιστότοπο www.consilium.europa.eu.
12 Το σύστημα των «προσκεκλημένων υπαλλήλων» συνίσταται στη δημιουργία από την Ευρωπόλ μιας δεξαμενής ανακριτών, αποσπασμένων από τα κράτη μέλη, προς τοποθέτηση σε καίρια σημεία στα εξωτερικά σύνορα της ΕΕ για την ενίσχυση των ελέγχων ασφαλείας.
13 COM(2016) 85 final της 10.2.2016, Ανακοίνωση σχετικά με την πορεία υλοποίησης των δράσεων προτεραιότητας στο πλαίσιο του ευρωπαϊκού θεματολογίου για τη μετανάστευση.
14 Άρθρο 78, παράγραφος 3, ΣΛΕΕ: «Εφόσον ένα ή περισσότερα κράτη μέλη αντιμετωπίζουν επείγουσα κατάσταση, λόγω αιφνίδιας εισροής υπηκόων τρίτων χωρών, το Συμβούλιο μπορεί να εκδίδει, μετά από πρόταση της Επιτροπής, προσωρινά μέτρα υπέρ του εν λόγω κράτους μέλους ή των εν λόγω κρατών μελών. Το Συμβούλιο αποφασίζει μετά από διαβούλευση με το Ευρωπαϊκό Κοινοβούλιο.»
15 Αποφάσεις του Συμβουλίου (ΕΕ) 2015/1523, της 14ης Σεπτεμβρίου 2015 (ΕΕ L 239 της 15.9.2015, σ. 146) και 2015/1601, της 22ας Σεπτεμβρίου 2015 (ΕΕ L 248 της 24.9.2015, σ. 80), για τη θέσπιση προσωρινών μέτρων στον τομέα της διεθνούς προστασίας υπέρ της Ιταλίας και της Ελλάδας. Αρχικώς οι εν λόγω δύο αποφάσεις προέβλεπαν τη μετεγκατάσταση συνολικά 160 000 ατόμων από την Ιταλία, την Ελλάδα και την Ουγγαρία, αλλά ο αριθμός αυτός προσαρμόστηκε μετέπειτα σε 106 000 άτομα μόνον από την Ιταλία και την Ελλάδα. Σύμφωνα με τις αποφάσεις αυτές, η μετεγκατάσταση θα αφορούσε αποκλειστικά μετανάστες με εθνικότητες για τις οποίες, σύμφωνα με τα πλέον πρόσφατα στοιχεία της Eurostat, το «ποσοστό αναγνώρισης» (το ποσοστό θετικών αποφάσεων για τη χορήγηση διεθνούς προστασίας) ανέρχεται στο 75 %.
16 Δήλωση ΕΕ-Τουρκίας: http://www.consilium.europa.eu/el/press/press-releases/2016/03/18-eu-turkey-statement/.
17 Κανονισμός (ΕΕ) αριθ. 2016/1624 του Ευρωπαϊκού Κοινοβουλίου και του Συμβουλίου, της 14ης Σεπτεμβρίου 2016, για την Ευρωπαϊκή Συνοριοφυλακή και Ακτοφυλακή (ΕΕ L 251 της 16.9.2016, σ. 1).
18 Κανονισμός (ΕΕ) 2016/369 του Συμβουλίου, της 15ης Μαρτίου 2016, για την παροχή στήριξης έκτακτης ανάγκης εντός της Ένωσης (ΕΕ L 70 της 16.3.2016, σ. 1).
19 Η χρησιμοποίηση των κονδυλίων κατά το 2016 θα είναι το αντικείμενο έκθεσης που πρόκειται να αποστείλουν οι ελληνικές αρχές στην Επιτροπή το αργότερο στις 15 Φεβρουαρίου 2017.
20 Ευρωπαϊκή Επιτροπή, ενημερωτικό δελτίο, Διαχείριση της προσφυγικής κρίσης, Χρηματοδοτική στήριξη της ΕΕ στην Ελλάδα, επικαιροποίηση της 8ης Δεκεμβρίου 2016.
21 Ενδοδίκτυο ECHO Hope, ως είχε στις 15 Δεκεμβρίου 2016.
22 COM(2016) 720 final της 9.11.2016, «Έβδομη έκθεση σχετικά με τη μετεγκατάσταση και την επανεγκατάσταση».
23 Λογαριασμοί υποβληθέντες στις 15.2.2016 σχετικά με πληρωμές πραγματοποιηθείσες έως τις 15.10.2015.
24 Πληροφορίες που παρέσχε ο Frontex.
25 Πληροφορίες που παρέσχε η EASO.
Εμβέλεια και τρόπος προσέγγισης του ελέγχου
26 EASO, Frontex, Ευρωπόλ.
27 Ύπατη Αρμοστεία των Ηνωμένων Εθνών για τους Πρόσφυγες (UNHCR), Διεθνής Οργανισμός Μετανάστευσης (ΔΟΜ), Διεθνής Επιτροπή του Ερυθρού Σταυρού.
28 Διεθνής Αμνηστία, Save the Children, Terre des Hommes.
Παρατηρήσεις
29 COM(2016) 416 final της 15.6.2016, «Τέταρτη έκθεση σχετικά με την μετεγκατάσταση και την επανεγκατάσταση».
30 Τα στοιχεία για τον αριθμό των μεταναστών στα νησιά προέρχονται από την UNHCR, την Ελληνική Αστυνομία και την Ευρωπαϊκή Επιτροπή (έβδομη έκθεση σχετικά με την μετεγκατάσταση και την επανεγκατάσταση).
31 Όπως διαπίστωσε η Επιτροπή στην τρίτη έκθεσή της για την πρόοδο που έχει σημειωθεί στην εφαρμογή της Δήλωσης ΕΕ-Τουρκίας, «[η] σταθερή ροή αφίξεων και ο βραδύς ρυθμός επιστροφών ασκεί ολοένα αυξανόμενη πίεση στις δυναμικότητες υποδοχής στα νησιά. Κατά συνέπεια, τα ελληνικά κέντρα υποδοχής και ταυτοποίησης είναι ολοένα και περισσότερο υπερπλήρη, με αποτέλεσμα να δημιουργούνται όλο και δυσκολότερες και ορισμένες φορές επικίνδυνες συνθήκες.»
32 Διεθνής Αμνηστία, «Greece: Refugees detained in dire conditions amid rush to implement EU-Turkey deal», 7 Απριλίου 2016, https://www.amnesty.org/en/latest/news/2016/04/greece-refugees-detained-in-dire-conditions-amid-rush-to-implement-eu-turkey-deal/.
33 Παρατηρητήριο Ανθρωπίνων Δικαιωμάτων, «Greece: Refugee «Hotspots» Unsafe, Unsanitary», 19 Μαΐου 2016, https://www.hrw.org/news/2016/05/19/greece-refugee-hotspots-unsafe-unsanitary.
34 Save the Children, Ελλάδα, 20 Σεπτεμβρίου 2016, https://www.savethechildren.net/article/aid-organisation-calls-urgent-action-after-fire-moria-detention-centre-lesvos.
35 COM(2016) 636 final της 28.9.2016, «Έκτη έκθεση σχετικά με την μετεγκατάσταση και την επανεγκατάσταση».
36 Σύμβαση των Ηνωμένων Εθνών για τα δικαιώματα του παιδιού. Οι κύριες αρχές της κατοχυρώνονται επίσης σε διάφορες συνιστώσες του ΚΕΣΑ.
37 Οργανισμός Θεμελιωδών Δικαιωμάτων της Ευρωπαϊκής Ένωσης (FRA), «Weekly note on temporary deployment of FRA fundamental rights experts to Greece – Week 18 July-22 July 2016», Βιέννη, 25 Ιουλίου 2016.
38 Οδηγία για τις διαδικασίες ασύλου, άρθρο 31, παράγραφος 7, στοιχείο β).
39 COM(2016) 720 final.
40 COM(2016) 636 final της 28.9.2016, «Έκτη έκθεση σχετικά με την μετεγκατάσταση και την επανεγκατάσταση».
41 COM(2016) 636 final.
42 COM(2016) 720 final.
43 COM(2016) 634 final της 28.9.2016, «Τρίτη έκθεση για την πρόοδο που έχει σημειωθεί στην εφαρμογή της Δήλωσης ΕΕ-Τουρκίας».
44 Ευρωπαϊκή Επιτροπή, State of Play, 28 Ιουλίου 2016.
45 COM(2016) 636 final.
46 Πληροφορίες που παρέσχε η Ευρωπόλ.
47 Roadmap on Relocation and Hotspots (Οδικός χάρτης για τη μετεγκατάσταση και τα ΚΥΤ), Ελλάδα, 29 Σεπτεμβρίου 2015, σ. 6 και 15.
48 Βλέπε COM(2015) 490 final της 23.9.2015,«Διαχείριση της προσφυγικής κρίσης: άμεσα επιχειρησιακά, δημοσιονομικά και νομικά μέτρα στο πλαίσιο του Ευρωπαϊκού Προγράμματος Δράσης για τη Μετανάστευση», παράρτημα ΙΙ, όπου αναφέρονται τα εξής: «Σε κάθε κράτος μέλος υποδοχής, υφίσταται μια κοινή επιχειρησιακή έδρα με εκπροσώπους από τους τρεις οργανισμούς (Περιφερειακή Ειδική Ομάδα της Ευρωπαϊκής Ένωσης – EURTF). Η εν λόγω υπηρεσία συντονίζει τις εργασίες των ομάδων στήριξης στα "κομβικά σημεία" και εξασφαλίζει τη στενή συνεργασία με τις εθνικές αρχές του κράτους μέλους υποδοχής.»
49 Η έκθεση σχετικά με τη μετεγκατάσταση και την επανεγκατάσταση βασίζεται στην υποχρέωση που προβλέπεται στο άρθρο 12 των αποφάσεων 2015/1523 και 2015/1601 του Συμβουλίου για την εξαμηνιαία υποβολή έκθεσης σχετικά με την εφαρμογή των εν λόγω αποφάσεων και του οδικού χάρτη.
50 Βλέπε COM(2016) 634 final. Περιέχει, μεταξύ άλλων, σχόλια σχετικά με τον αριθμό των αφίξεων στα ελληνικά νησιά, τον συνωστισμό στα κέντρα υποδοχής και ταυτοποίησης, την απουσία μόνιμου συντονιστή στα ελληνικά κέντρα υποδοχής και ταυτοποίησης, καθώς και σχετικά με την ανάγκη έγκρισης τυποποιημένων επιχειρησιακών διαδικασιών.
51 COM(2016) 220 final της 12.4.2016, «Εκτίμηση του σχεδίου δράσης της Ελλάδας για την αποκατάσταση των σοβαρών ελλείψεων που διαπιστώθηκαν κατά την αξιολόγηση το 2015 της εφαρμογής του κεκτημένου του Σένγκεν στον τομέα της διαχείρισης των εξωτερικών συνόρων».
52 Παρά το γεγονός ότι η Επιτροπή δεν αποκρύπτει τις προκλήσεις ή την απουσία προόδου —όπου υπάρχουν σχετικές ενδείξεις—, σε ορισμένες περιπτώσεις εμφανίζεται υπερβολικά αισιόδοξη, λόγου χάριν στην ανακοίνωσή της COM(2016) 636 final, όπου αναφέρει ότι εξακολουθεί να ισχύει ο στόχος της ολοκλήρωσης 6 000 μετεγκαταστάσεων μηνιαίως. Η εν λόγω τιμή-στόχος είχε αρχικώς υπολογιστεί από την Επιτροπή ως αναγκαία στην πρώτη έκθεσή της για τη μετεγκατάσταση, της 16ης Μαρτίου 2016 (COM(2016) 165 final). Έκτοτε όμως, κατά το πρώτο πλήρες έτος εφαρμογής των αποφάσεων για τη μετεγκατάσταση, δεν επιτεύχθηκε καν η μετεγκατάσταση 6 000 ατόμων συνολικά. Για την επίτευξη δε του στόχου της μετεγκατάστασης 106 000 ατόμων έως τον Σεπτέμβριο του 2017, θα έπρεπε ο μηνιαίος στόχος να υπερβαίνει τις 8 000 μετεγκαταστάσεις. Ακόμη και αν ληφθεί υπόψη η πρόσφατη μικρή αύξηση της ταχύτητας των μετεγκαταστάσεων, ο συνολικός αυτός στόχος φαντάζει ανέφικτος.
53 Βλέπε παραδείγματος χάριν COM (2016) 636 final.
54 Στην Ιταλία, και σε λιμένες αποβίβασης εκτός των ΚΥΤ.
55 Σύμφωνα με το άρθρο 14 του κανονισμού Eurodac αριθ. 603/2013 (ΕΕ L 180 της 29.6.2013, σ. 1), κάθε κράτος μέλος λαμβάνει πάραυτα τα δακτυλικά αποτυπώματα κάθε υπηκόου τρίτης χώρας ηλικίας τουλάχιστον 14 ετών, που συλλαμβάνεται κατά την παράνομη διάβαση των συνόρων του εν λόγω κράτους μέλους. Το ενδιαφερόμενο κράτος μέλος διαβιβάζει, το συντομότερο δυνατό και το αργότερο εντός 72 ωρών μετά την ημερομηνία σύλληψης, στο κεντρικό σύστημα τα δακτυλικά αποτυπώματα και τα άλλα συλλεχθέντα δεδομένα κάθε τέτοιου προσώπου.
56 COM(2016) 85 final.
57 Βάσει των στοιχείων της 29ης Ιουλίου 2016, ποσοστό 29,7 % των μεταναστών αποβιβαζόταν σε τοποθεσία ΚΥΤ (πηγή: ιταλικό υπουργείο Εσωτερικών). Ωστόσο, ορισμένοι από τους μετανάστες που αποβιβάζονταν εκτός ΚΥΤ, μεταφέρονταν στη συνέχεια σε ΚΥΤ όπου και καταγράφονταν. Συνολικά, το ποσοστό των μεταναστών που διήλθαν από ΚΥΤ για τμήμα τουλάχιστον της διαδικασίας ταυτοποίησης/καταγραφής τους ήταν υψηλότερο του 29,7 % (σύμφωνα με εκτιμήσεις ανερχόταν σε περίπου 40 % στις 30 Ιουνίου 2016, αλλά δεν είναι διαθέσιμα ακριβή στοιχεία).
58 Υπουργείο Εσωτερικών, «Tabella monitoraggio fotosegnalamenti 2016», 11.1.2017.
59 COM(2016) 85 final: «Οι έλεγχοι με τη χρήση βάσεων δεδομένων ασφαλείας και επαλήθευσης εγγράφων της Interpol και της ΕΕ, ιδίως του Συστήματος Πληροφοριών Σένγκεν, πρέπει να καταστούν συστηματικοί, και οι προσκεκλημένοι υπάλληλοι του Frontex πρέπει να έχουν πρόσβαση στις ευρωπαϊκές βάσεις δεδομένων.»
60 Άρθρο 40, παράγραφος 8, του κανονισμού (ΕΕ) αριθ. 2016/1624.
61 COM(2016) 85 final, παράρτημα 3 – Ιταλία - Έκθεση για την τρέχουσα κατάσταση: «Η διασύνδεση των βάσεων δεδομένων εξακολουθεί να είναι περιορισμένη. Ειδικότερα, δεν υπάρχει άμεση και αυτόματη σύνδεση μεταξύ της διαδικασίας καταγραφής (foglio notizie) και των βάσεων δεδομένων SIS, Ευρωπόλ και Interpol. Θα πρέπει να δοθεί προτεραιότητα στην εξασφάλιση αυτής της σύνδεσης προκειμένου να καταστούν δυνατοί οι συστηματικοί έλεγχοι.»
62 Πληροφορίες που παρέσχε η Ευρωπαϊκή Επιτροπή.
63 Στοιχεία που ελήφθησαν από την Επιτροπή δείχνουν ότι, στα μέσα Σεπτεμβρίου του 2016, το ένα τρίτο περίπου των παρόντων στα νησιά μεταναστών είχε τη δυνατότητα να καταθέσει αίτηση χορήγησης ασύλου, και μόλις το 20 % είχε εξασφαλίσει συνέντευξη.
64 Το άρθρο 6, παράγραφος 2, της οδηγίας για τις διαδικασίες ασύλου προβλέπει ότι «[τ]α κράτη μέλη μεριμνούν ώστε το πρόσωπο το οποίο έχει υποβάλει αίτηση διεθνούς προστασίας να έχει πραγματική δυνατότητα να την καταθέσει το ταχύτερο δυνατό».
65 Όπως αποδείχθηκε από συνεντεύξεις που πραγματοποιήθηκαν επί τόπου αλλά και από τα πρακτικά των συνεδριάσεων της συντονιστικής επιτροπής για την εφαρμογή της Δήλωσης ΕΕ-Τουρκίας.
66 COM(2016) 349 final, COM(2016) 634 final.
67 COM(2016) 792 final της 8.12.2016, «Τέταρτη έκθεση για την πρόοδο που έχει σημειωθεί στην εφαρμογή της Δήλωσης ΕΕ-Τουρκίας».
68 COM(2016) 636 final. Η διαφορά μεταξύ του αριθμού των επίσημων προσφορών (από τα κράτη μέλη) και του αριθμού των ατόμων που πράγματι μετεγκαταστάθηκαν εξηγείται εν μέρει από τον χρόνο που απαιτείται για τη διεκπεραίωση των αιτημάτων μετεγκατάστασης και εν μέρει από άλλους παράγοντες που προσδιόρισε η Επιτροπή στις διαδοχικές εκθέσεις της σχετικά με τη μετεγκατάσταση και την επανεγκατάσταση, όπως οι αδικαιολόγητες απορρίψεις από πλευράς των κρατών μελών, εμπόδια σχετικά με τους ελέγχους ασφαλείας και η ανάγκη βελτίωσης της ικανότητας διεκπεραίωσης στην Ιταλία.
69 Πηγή: Υπουργείο Εσωτερικών. Τα δεδομένα αυτά αφορούν το 2015 και τους πρώτους επτά μήνες του 2016.
| Στάδιο | Ημερομηνία |
|---|---|
| Έγκριση του υπομνήματος σχεδιασμού του ελέγχου / Έναρξη του ελέγχου | 19.4.2016 |
| Επίσημη διαβίβαση του σχεδίου έκθεσης στην Επιτροπή (ή σε άλλη ελεγχόμενη μονάδα) | 26.1.2017 |
| Έγκριση της τελικής έκθεσης μετά τη διαδικασία εκατέρωθεν ακρόασης | 21.3.2017 |
| Παραλαβή των επίσημων απαντήσεων της Επιτροπής (ή άλλης ελεγχόμενης μονάδας) σε όλες τις γλώσσες | 5.4.2017 |
Κλιμάκιο ελέγχου
Οι ειδικές εκθέσεις του ΕΕΣ παρουσιάζουν τα αποτελέσματα των ελέγχων επιδόσεων και των ελέγχων συμμόρφωσης που αυτό διενεργεί επί συγκεκριμένων τομέων του προϋπολογισμού ή επί συγκεκριμένων διαχειριστικών θεμάτων. Το ΕΕΣ επιλέγει και σχεδιάζει τα εν λόγω ελεγκτικά έργα κατά τρόπον ώστε αυτά να αποφέρουν τον μέγιστο αντίκτυπο, λαμβανομένων υπόψη των κινδύνων για τις επιδόσεις ή για τη συμμόρφωση, του επιπέδου των σχετικών εσόδων ή δαπανών, των επικείμενων εξελίξεων και του πολιτικού και δημόσιου συμφέροντος.
Ο εν προκειμένω έλεγχος επιδόσεων διενεργήθηκε από το Τμήμα III, του οποίου προεδρεύει ο Karel Pinxten, Μέλος του Συνεδρίου, και το οποίο είναι αρμόδιο για τις εξωτερικές δράσεις, την ασφάλεια και τη δικαιοσύνη. Επικεφαλής του ελέγχου ήταν οι Hans Gustaf Wessberg και Istvan Szabolcs Fazakas, Μέλη του Συνεδρίου, συνεπικουρούμενοι από τον Peter Eklund, προϊστάμενο του ιδιαίτερου γραφείου του κ. Wessberg και τον Εμμανουήλ-Douglas Ελληνάκη, σύμβουλο στο ίδιο ιδιαίτερο γραφείο, τον Márton Baranyi, σύμβουλο στο ιδιαίτερο γραφείο του κ. Fazakas, την Sabine Hiernaux-Fritsch, ανώτερο διοικητικό στέλεχος, τον Ruurd de Jong, υπεύθυνο έργου, και τους Wayne Codd, Jiri Lang, Karel Meixner και Cyril Messein, ελεγκτές.
Επικοινωνία
ΕΥΡΩΠΑΪΚΟ ΕΛΕΓΚΤΙΚΟ ΣΥΝΕΔΡΙΟ
12, rue Alcide De Gasperi
1615 Luxembourg
ΛΟΥΞΕΜΒΟΥΡΓΟ
Περισσότερες πληροφορίες για την Ευρωπαϊκή Ένωση παρέχονται από το διαδίκτυο (http://europa.eu).
Η ανταπόκριση της ΕΕ στην προσφυγική κρίση: η προσέγγιση των κέντρων υποδοχής και ταυτοποίησης (hotspot)
(υποβαλλόμενη δυνάμει του άρθρου 287, παράγραφος 4, δεύτερο εδάφιο, ΣΛΕΕ)
Λουξεμβούργο: Υπηρεσία Εκδόσεων της Ευρωπαϊκής Ένωσης, 2017
| 978-92-872-7357-4 | 1977-5660 | 10.2865/9886 | QJAB17007ELN | |
| HTML | 978-92-872-7341-3 | 1977-5660 | 10.2865/64787 | QJAB17007ELQ |
© Ευρωπαϊκή Ένωση, 2017
ΠΩΣ ΘΑ ΠΡΟΜΗΘΕΥΤΕΙΤΕ ΕΚΔΟΣΕΙΣ ΤΗΣ ΕΕ
Δωρεάν εκδόσεις:
ένα αντίτυπο:
- από το EU Bookshop (http://bookshop.europa.eu)•
περισσότερα από ένα αντίτυπα ή αφίσες/χάρτες:
- από τις αντιπροσωπείες της Ευρωπαϊκής Ένωσης(http://ec.europa.eu/represent_el.htm),
- από τα γραφεία εκπροσώπησης στις εκτός ΕΕ χώρες (http://eeas.europa.eu/delegations/index_el.htm),
- επικοινωνώντας με την υπηρεσία Άμεση Ευρώπη (http://europa.eu/europedirect/index_el.htm) ή
- καλώντας τον αριθμό 00 800 6 7 8 9 10 11 (δωρεάν τηλεφωνικός αριθμός από όλη την Ένωση) (*).
Εκδόσεις επί πληρωμή:
- από το EU Bookshop (http://bookshop.europa.eu).



